h1_key

TI(德州仪器) UC1845-SP
德州仪器 (TI) 全系列产品在线购买
  • TI(德州仪器) UC1845-SP
  • TI(德州仪器) UC1845-SP
  • TI(德州仪器) UC1845-SP
  • TI(德州仪器) UC1845-SP
  • TI(德州仪器) UC1845-SP
  • TI(德州仪器) UC1845-SP
立即查看
您当前的位置: 首页 > 电源管理 > 交流/直流和隔离式直流/直流开关稳压器 > PWM 控制器 > UC1845-SP
UC1845-SP

UC1845-SP

正在供货

占空比为 50% 的航天级 QMLV、30V 输入、1A 单路输出 500kHz PWM 控制器

产品详情
  • 说明
  • 特性
  • 参数
  • 封装 | 引脚 | 尺寸

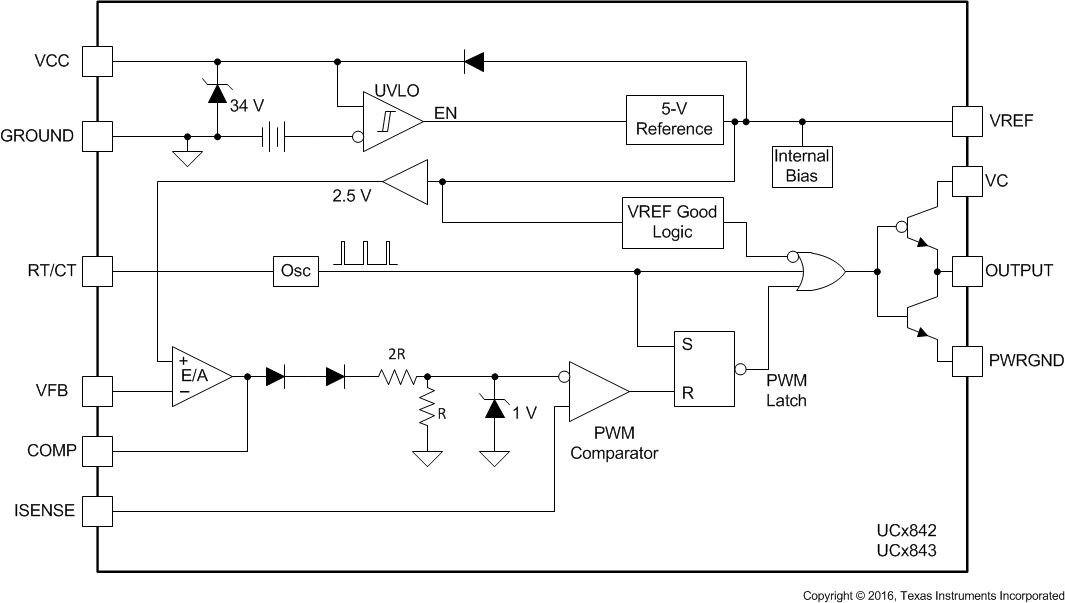
UCx84x 系列控制集成电路提供了实现离线式或直流/直流固定频率电流模式控制方案所需的特性,并使用了最少的外部元件。内部实现的电路包括欠压锁定 (UVLO)、其特点是启动电流小于 1mA ,且精密基准用于调整误差放大器处的准度性。其它内部电路包括用于确保锁存操作的逻辑、提供电流限制控制的脉宽调制 (PWM) 比较器以及设计用于拉取或灌入高峰值电流的图腾柱输出级。当处于关闭状态时,适合用于驱动 N 沟道 MOSFET 的输出级为低电平。

UCx84x 系列提供了多种封装选项、温度范围选项、最大占空比选择、导通和关断阈值以及迟滞范围选择。具有较高导通或关断迟滞的器件是离线电源的理想选择,而具有较窄迟滞范围的器件则适用于 DC-DC 应用。UC184x 器件指定的工作温度为 -55°C 至 125°C,UC284x 系列指定的工作温度为 –40°C 至 85°C,而 UC384x 系列指定的工作温度为 0°C 至 70°C。

  • 针对离线和 DC-DC 转换器进行了优化
  • 低启动电流 (< 1mA)
  • 自动前馈补偿
  • 逐脉冲电流限制
  • 增强型负载响应特性
  • 带有迟滞的欠压锁定
  • 双脉冲抑制
  • 高电流图腾柱输出
  • 内部调整的带隙参考
  • 高达 500kHz 工作频率
  • 具有低输出电阻的误差放大器
TopologyBoost, Flyback, Forward
Control modeCurrent
Duty cycle (max) (%)50
Switching frequency (max) (kHz)500
FeaturesError amplifier, Multi-topology
UVLO thresholds on/off (V)8.4/7.6
Operating temperature range (°C)-55 to 125
RatingSpace
Gate drive (typ) (A)1
Vin (max) (V)30
Radiation, SEL (MeV·cm2/mg)Bipolar
CDIP (JG)864.032 mm² 9.6 x 6.67
LCCC (FK)2079.0321 mm² 8.89 x 8.89
产品购买
  • 商品型号
  • 封装
  • 工作温度
  • 包装
  • 价格
  • 现货库存
  • 操作

很抱歉,暂时无法提供与“UC1845-SP”系列相匹配的产品,您可以联系专属客服快速找货或在现货搜索框中重新搜索。

10s
温馨提示:
订单商品问题请移至我的售后服务提交售后申请,其他需投诉问题可移至我的投诉提交,我们将在第一时间给您答复
返回顶部