h1_key

TI(德州仪器) LM2695
德州仪器 (TI) 全系列产品在线购买
  • TI(德州仪器) LM2695
  • TI(德州仪器) LM2695
  • TI(德州仪器) LM2695
  • TI(德州仪器) LM2695
  • TI(德州仪器) LM2695
  • TI(德州仪器) LM2695
立即查看
您当前的位置: 首页 > 电源管理 > 直流/直流开关稳压器 > 降压稳压器 > LM2695
LM2695

LM2695

正在供货

高电压(30V,1.25A)降压开关稳压器

产品详情
  • 说明
  • 特性
  • 参数
  • 封装 | 引脚 | 尺寸

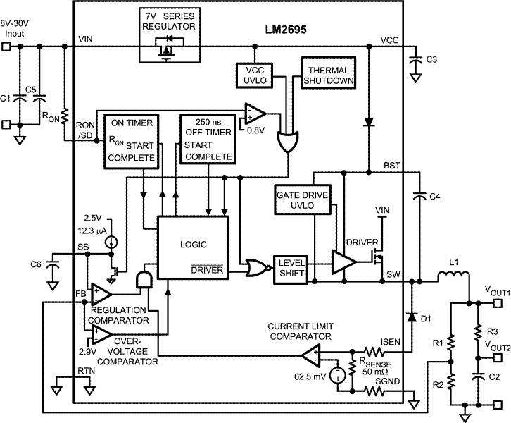
The LM2695 Step Down Switching Regulator features all of the functions needed to implement a low cost, efficient, buck bias regulator capable of supplying 1.25A to the load. This buck regulator contains a 33V N-Channel Buck Switch, and is available in the thermally enhanced WSON-10 and HTSSOP-14 packages. The hysteretic regulation scheme requires no loop compensation, results in fast load transient response, and simplifies circuit implementation. The operating frequency remains constant with line and load variations due to the inverse relationship between the input voltage and the on-time. The current limit detection is set at 1.25A. Additional features include: VCC under-voltage lockout, thermal shutdown, gate drive under-voltage lockout, and maximum duty cycle limiter.

  • Integrated 33V, N-Channel Buck Switch
  • Integrated Start-Up Regulator
  • Input Voltage Range: 8V to 30V
  • No Loop Compensation Required
  • Ultra-Fast Transient Response
  • Operating Frequency Remains Constant with Load Current and Input Voltage
  • Maximum Duty Cycle Limited During Start-Up
  • Adjustable Output Voltage
  • Valley Current Limit At 1.25A
  • Precision Internal Reference
  • Low Bias Current
  • Highly Efficient Operation
  • Thermal Shutdown

Package

  • 10-Pin WSON (4 mm x 4 mm)
  • 14-Pin HTSSOP
  • Exposed Thermal Pad For Improved Heat Dissipation

All trademarks are the property of their respective owners.

Typical Applications

  • High Efficiency Point-Of-Load (POL) Regulator
  • Non-Isolated Telecommunication Buck Regulator
  • Secondary High Voltage Post Regulator
Vin (min) (V)8
Vin (max) (V)30
Vout (min) (V)2.5
Vout (max) (V)24
Iout (max) (A)1.25
Iq (typ) (mA)1.7
Switching frequency (min) (kHz)45
Switching frequency (max) (kHz)750
FeaturesEnable, Over Current Protection, UVLO Fixed
Operating temperature range (°C)-40 to 125
RatingCatalog
Regulated outputs (#)1
Control modeConstant on-time (COT)
Duty cycle (max) (%)94
TypeConverter
HTSSOP (PWP)1432 mm² 5 x 6.4
WSON (DPR)1016 mm² 4 x 4
产品购买
  • 商品型号
  • 封装
  • 工作温度
  • 包装
  • 价格
  • 现货库存
  • 操作
10s
温馨提示:
订单商品问题请移至我的售后服务提交售后申请,其他需投诉问题可移至我的投诉提交,我们将在第一时间给您答复
返回顶部