h1_key

TI(德州仪器) UC2827-1
德州仪器 (TI) 全系列产品在线购买
  • TI(德州仪器) UC2827-1
  • TI(德州仪器) UC2827-1
  • TI(德州仪器) UC2827-1
  • TI(德州仪器) UC2827-1
  • TI(德州仪器) UC2827-1
  • TI(德州仪器) UC2827-1
立即查看
您当前的位置: 首页 > 电源管理 > 交流/直流和隔离式直流/直流开关稳压器 > PWM 控制器 > UC2827-1
UC2827-1

UC2827-1

正在供货

温度范围为 -40°C 至 84°C 的降压电流馈入型推挽式 PWM 控制器

产品详情
  • 说明
  • 特性
  • 参数
  • 封装 | 引脚 | 尺寸

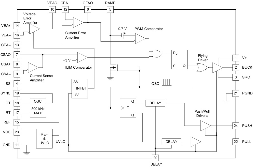
The UC3827 family of controller devices provides an integrated control solution for cascaded buck and push-pull converters. These converters are known as current fed or voltage fed push-pull converters and are ideally suited for multiple output and/or high voltage output applications. In both current fed and voltage fed modes, the push-pull switches are driven at 50% nominal duty cycles and at one half the switching frequency of the buck stage. In the current fed mode, the two switches are driven with a specified over-lap period to prevent ringing and voltage stress on the devices. In the voltage fed mode, the two switches are driven with a specified gap time between the switches to prevent shorting the transformer across the energy storage capacitor and to prohibit excessive currents flowing through the devices.

The converter's output voltage is regulated by pulse width modulation of the buck switch. The UC3827 contains complete protection and PWM control functions for the buck converter. Easy control of the floating switch is accomplished by the floating drive circuitry. The gate drive waveform is level shifted to support an input voltage up to 72 VDC.

The UC3827 can be set up in traditional voltage mode control using input voltage feedforward technique or in current mode control. Using current mode control prevents potential core saturation of the push-pull transformer due to mismatches in timing and in component tolerances. With average current mode control, precise control of the inductor current feeding the push-pull stage is possible without the noise sensitivity associated with peak current mode control. The UC3827 average current mode loop can also be connected in parallel with the voltage regulation loop to assist only in fault conditions.

Other valuable features of the UC3827 include bidirectional synchronization capability, user programmable overlap time (UC3827-1), user programmable gap time (UC3827-2), a high bandwidth differential current sense amplifier, and soft start circuitry.

  • Ideal for Multiple Output and/or High Voltage Output Voltage Converters
  • Up to 500 kHz Operation
  • High Voltage, High Current Floating Driver for Buck Converter Stage
  • UC3827-1 Current Fed Controller has Push-Pull Drivers with Overlapping Conduction Periods
  • UC3827-2 Voltage Fed Controller has Push-Pull Drivers with Nonoverlapping Conduction Periods
  • Average Current Mode, Peak Current Mode or Voltage Mode with Input Voltage Feedforward Control for Buck Power Stage
  • Wide Bandwidth, Low Offset, Differential Current Sense Amplifier
  • Precise Short Circuit Current Control

TopologyFull bridge, Push pull
Control modeCurrent
Duty cycle (max) (%)50
Switching frequency (max) (kHz)500
FeaturesError amplifier, Multi-topology, Soft start
UVLO thresholds on/off (V)9/8.4
Operating temperature range (°C)-40 to 85
RatingCatalog
Gate drive (typ) (A)1
Vin (max) (V)20
SOIC (DW)24159.65 mm² 15.5 x 10.3
产品购买
  • 商品型号
  • 封装
  • 工作温度
  • 包装
  • 价格
  • 现货库存
  • 操作
10s
温馨提示:
订单商品问题请移至我的售后服务提交售后申请,其他需投诉问题可移至我的投诉提交,我们将在第一时间给您答复
返回顶部