h1_key

TI(德州仪器) UCC3808-2
德州仪器 (TI) 全系列产品在线购买
  • TI(德州仪器) UCC3808-2
  • TI(德州仪器) UCC3808-2
  • TI(德州仪器) UCC3808-2
  • TI(德州仪器) UCC3808-2
  • TI(德州仪器) UCC3808-2
  • TI(德州仪器) UCC3808-2
立即查看
您当前的位置: 首页 > 电源管理 > 交流/直流和隔离式直流/直流开关稳压器 > PWM 控制器 > UCC3808-2
UCC3808-2

UCC3808-2

正在供货

具有 4.3/4.1V UVLO、温度范围为 0°C 至 70°C 的低功耗电流模式推挽式 PWM

产品详情
  • 说明
  • 特性
  • 参数
  • 封装 | 引脚 | 尺寸

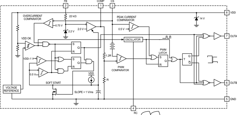
The UCCx808-x is a family of BiCMOS push-pull, high-speed, low-power, pulse-width modulators. The UCCx808 contains all of the control and drive circuitry required for offline or DC-to-DC fixed frequency current-mode switching power supplies with minimal external parts count.

The UCCx808-x dual output drive stages are arranged in a push-pull configuration. Both outputs switch at half the oscillator frequency using a toggle flip-flop. The dead time between the two outputs is typically 60 ns to 200 ns depending on the values of the timing capacitor and resistors, thus limiting each output stage duty cycle to less than 50%.

  • Dual Output Drive Stages in Push-Pull
    Configuration
  • 130-µA Typical Starting Current
  • 1-mA Typical Run Current
  • Operation to 1-MHz
  • Internal Soft-Start
  • On-Chip Error Amplifier With 2-MHz Gain
    Bandwidth Product
  • On-Chip VDD Clamping
  • Output Drive Stages Capable Of 500-mA Peak
    Source Current, 1-A Peak Sink Current
TopologyPush pull
Control modeCurrent
Duty cycle (max) (%)49
Switching frequency (max) (kHz)1000
FeaturesError amplifier, Multi-topology, Soft start
UVLO thresholds on/off (V)4.3/4.1
Operating temperature range (°C)0 to 70
RatingCatalog
Gate drive (typ) (A)1
Vin (max) (V)14
SOIC (D)829.4 mm² 4.9 x 6
产品购买
  • 商品型号
  • 封装
  • 工作温度
  • 包装
  • 价格
  • 现货库存
  • 操作
10s
温馨提示:
订单商品问题请移至我的售后服务提交售后申请,其他需投诉问题可移至我的投诉提交,我们将在第一时间给您答复
返回顶部