h1_key

TI(德州仪器) LM2597HV
德州仪器 (TI) 全系列产品在线购买
  • TI(德州仪器) LM2597HV
  • TI(德州仪器) LM2597HV
  • TI(德州仪器) LM2597HV
  • TI(德州仪器) LM2597HV
  • TI(德州仪器) LM2597HV
  • TI(德州仪器) LM2597HV
立即查看
您当前的位置: 首页 > 电源管理 > 直流/直流开关稳压器 > 降压稳压器 > LM2597HV
LM2597HV

LM2597HV

正在供货

具有多种特性的 SIMPLE SWITCHER 电源转换器 150kHz 0.5A 降压电压稳压器

产品详情
  • 说明
  • 特性
  • 参数
  • 封装 | 引脚 | 尺寸

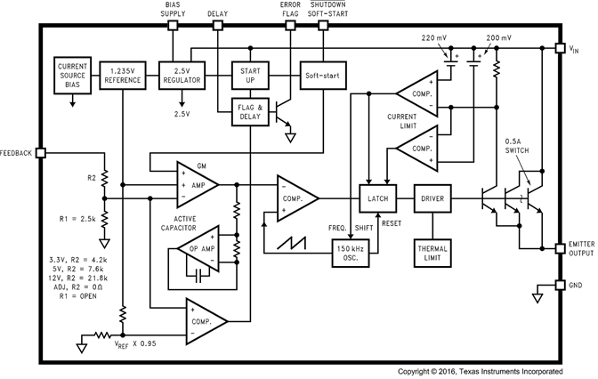
The LM2597xx series of regulators are monolithic integrated circuits that provide all the active functions for a step-down (buck) switching regulator, capable of driving a 0.5-A load with excellent line and load regulation. These devices are available in fixed output voltages of 3.3 V, 5 V, 12 V, and an adjustable output version, and are packaged in an 8-pin PDIP and an 8-pin surface-mount package.

This series of switching regulators is similar to the LM2594 series, with additional supervisory and performance features added.

Requiring a minimum number of external components, these regulators are simple to use and include internal frequency compensation, improved line and load specifications, fixed-frequency oscillator, Shutdown/Soft-start, error flag delay, and error flag output.

The LM2597xx series operates at a switching frequency of 150-kHz, thus allowing smaller-sized filter components than what would be required with lower-frequency switching regulators. Because of its high efficiency, the copper traces on the printed-circuit board are normally the only heat sinking required.

A standard series of inductors (both through-hole and surface-mount types) are available from several different manufacturers optimized for use with the LM2597xx series. This feature greatly simplifies the design of switch-mode power supplies.

Other features include a specified ±4% tolerance on output voltage under all conditions of input voltage and output load conditions, and ±15% on the oscillator frequency. External shutdown is included, featuring typically 85-µA standby current. Self protection features include a two stage current limit for the output switch and an overtemperature shutdown for complete protection under fault conditions.

The LM2597HV is for use in applications requiring and input voltage up to 60 V.

  • 3.3-V, 5-V, 12-V, and Adjustable Output Versions
  • Adjustable Version Output Voltage Range: 1.2 V
    to 37 V (57 V for HV Version) ±4% Maximum Over
    Line and Load Conditions
  • Specified 0.5-A Output Current
  • Available in 8-Pin Surface-Mount and 8-Pin PDIP
    Packages
  • Input Voltage Range Up to 60 V
  • 150-kHz Fixed-Frequency Internal Oscillator
  • Shutdown/Soft-Start
  • Out of Regulation Error Flag
  • Error Output Delay
  • Bias Supply Pin (VBS) for Internal Circuitry
    Improves Efficiency at High Input Voltages
  • Low Power Standby Mode, IQ, Typically 85 µA
  • High Efficiency
  • Uses Readily Available Standard Inductors
  • Thermal Shutdown and Current-Limit Protection
Vin (min) (V)4.5
Vin (max) (V)60
Vout (min) (V)3.3
Vout (max) (V)37
Iout (max) (A)0.5
Iq (typ) (mA)5
Switching frequency (min) (kHz)110
Switching frequency (max) (kHz)173
FeaturesOver Current Protection, Power good
Operating temperature range (°C)-40 to 125
RatingCatalog
Regulated outputs (#)1
Control modeVoltage mode
Duty cycle (max) (%)100
TypeConverter
PDIP (P)892.5083 mm² 9.81 x 9.43
SOIC (D)829.4 mm² 4.9 x 6
产品购买
  • 商品型号
  • 封装
  • 工作温度
  • 包装
  • 价格
  • 现货库存
  • 操作
10s
温馨提示:
订单商品问题请移至我的售后服务提交售后申请,其他需投诉问题可移至我的投诉提交,我们将在第一时间给您答复
返回顶部