h1_key

TI(德州仪器) UCC3807-3
德州仪器 (TI) 全系列产品在线购买
  • TI(德州仪器) UCC3807-3
  • TI(德州仪器) UCC3807-3
  • TI(德州仪器) UCC3807-3
  • TI(德州仪器) UCC3807-3
  • TI(德州仪器) UCC3807-3
  • TI(德州仪器) UCC3807-3
立即查看
您当前的位置: 首页 > 电源管理 > 交流/直流和隔离式直流/直流开关稳压器 > PWM 控制器 > UCC3807-3
UCC3807-3

UCC3807-3

正在供货

具有 4.3V/4.1V UVLO、可编程占空比、温度范围为 0°C 至 70°C 的经济型低功耗 BICMOS 1MHz 电流模式 PWM

产品详情
  • 说明
  • 特性
  • 参数
  • 封装 | 引脚 | 尺寸

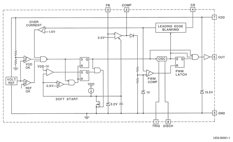
The UCC3807 family of high speed, low power integrated circuits contains all of the control and drive circuitry required for off-line and dc-to-dc fixed frequency current mode switching power supplies with minimal external parts count.

These devices are similar to the UCC3800 family, but with the added feature of a user programmable maximum duty cycle. Oscillator frequency and maximum duty cycle are programmed with two resistors and a capacitor. The UCC3807 family also features internal full cycle soft start and internal leading edge blanking of the current sense input.

The UCC3807 family offers a variety of package options, temperature range options, and choice of critical voltage levels. The family has UVLO thresholds and hysteresis levels for off-line and battery powered systems. Thresholds are shown in the table below.

  • User Programmable Maximum PWM Duty Cycle
  • 100-A Startup Current
  • Operation to 1 MHz
  • Internal Full Cycle Soft Start
  • Internal Leading Edge Blanking of Current Sense Signal
  • 1-A Totem Pole Output

TopologyBoost, Flyback
Control modeCurrent
Duty cycle (max) (%)78
Switching frequency (max) (kHz)1000
FeaturesError amplifier, Leading edge blanking, Multi-topology, Soft start
UVLO thresholds on/off (V)4.3/4.1
Operating temperature range (°C)0 to 70
RatingCatalog
Gate drive (typ) (A)1
Vin (max) (V)13.5
SOIC (D)829.4 mm² 4.9 x 6
产品购买
  • 商品型号
  • 封装
  • 工作温度
  • 包装
  • 价格
  • 现货库存
  • 操作
10s
温馨提示:
订单商品问题请移至我的售后服务提交售后申请,其他需投诉问题可移至我的投诉提交,我们将在第一时间给您答复
返回顶部