h1_key

TI(德州仪器) LM2586
德州仪器 (TI) 全系列产品在线购买
  • TI(德州仪器) LM2586
  • TI(德州仪器) LM2586
  • TI(德州仪器) LM2586
  • TI(德州仪器) LM2586
  • TI(德州仪器) LM2586
  • TI(德州仪器) LM2586
立即查看
您当前的位置: 首页 > 电源管理 > 直流/直流开关稳压器 > 升压稳压器 > LM2586
LM2586

LM2586

正在供货

具有频率同步功能的 4V 至 40V、3A 升压宽输入电压反激式稳压器

产品详情
  • 说明
  • 特性
  • 参数
  • 封装 | 引脚 | 尺寸

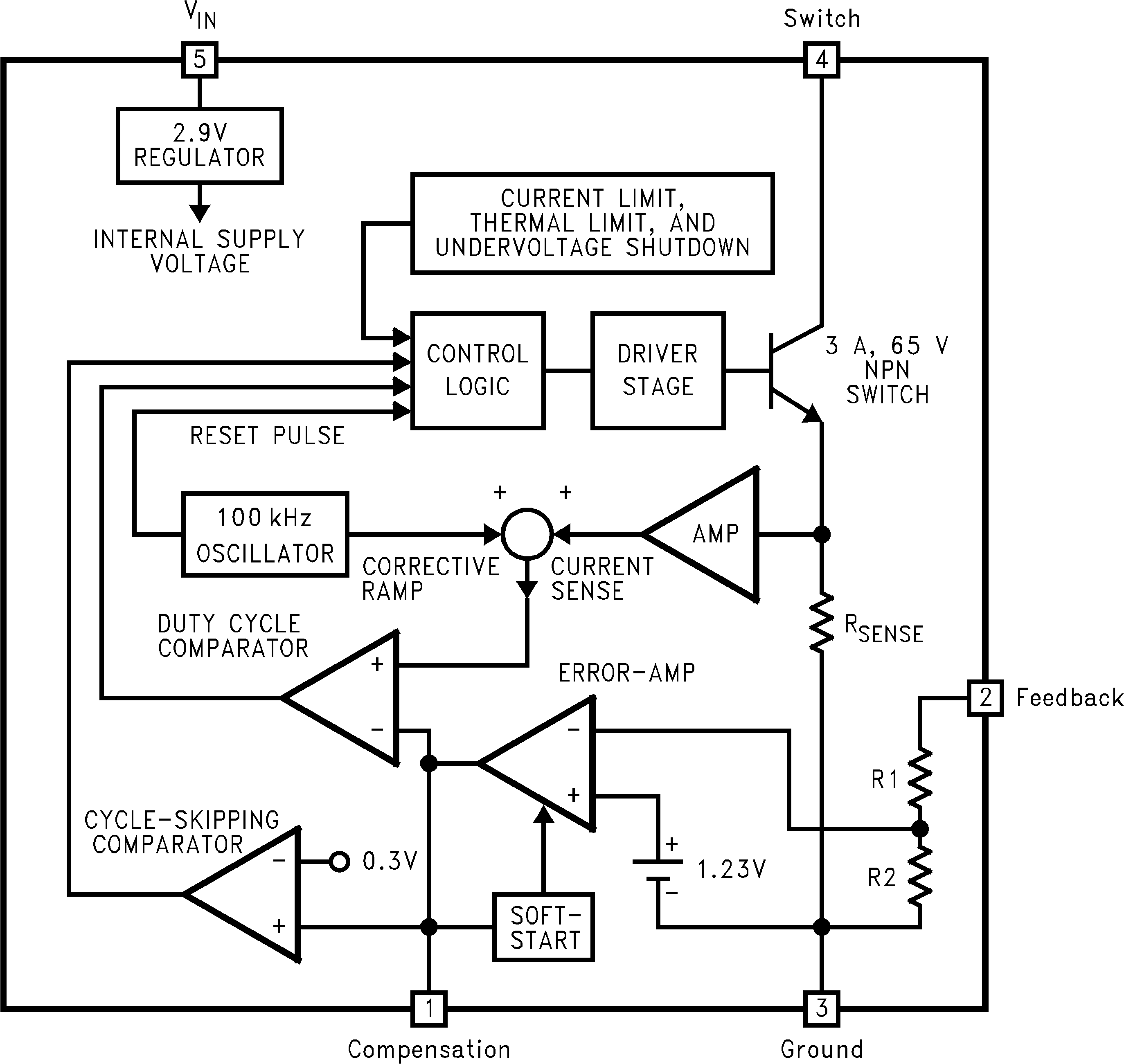
LM2586 系列稳压器是专为反激式、升压和正向转换器 应用而设计的单片集成电路。该器件提供 4 种不同的输出电压版本:3.3V、5V、12V 和可调节电压。

这些稳压器需要的外部组件很少,因此具有成本效益,并且易于使用。数据表中包含了典型的升压和反激式稳压器电路。另外还列出了二极管和电容器以及标准电感器和反激式变压器系列的选择指南,这些器件专用于与上述开关稳压器协同工作。

该电源开关是一款 3A NPN 器件,可切断 65V 电压。电源开关由电流和热限制电路以及欠压锁定电路进行保护。此 IC 包含可调频率振荡器,其频率可编程为高达 200kHz。该振荡器还可与其他器件同步,从而可以在同一开关频率下运行多个器件。

其他 功能 包括在启动期间降低浪涌电流的软启动模式、用于改进抑制输入电压和输出负载瞬态的电流模式控制功能,以及逐周期电流限制。该器件还具有关断引脚,因此可以从外部关闭。在额定输入电压和输出负载条件下,电源系统可确保 ±4% 的输出电压容差。

  • 无需外部组件
  • 标准电感器和变压器系列
  • NPN 输出开关电流为 3A,可切断 65V 电压
  • 宽输入电压范围:4V 至 40V
  • 可调开关频率:100kHz 至 200kHz
  • 外部关断功能
  • 关断时消耗电流小于 60µA
  • 频率同步
  • 可改进瞬态响应、线路调节和电流限制的电流模式操作
  • 内部软启动功能可降低启动过程中的浪涌电流
  • 通过电流限制、欠压锁定和热关断为输出晶体管提供保护
  • 不同线路和负载条件下的最高系统输出电压容差为 ±4%
  • 使用 LM2586 并借助 WEBENCH® 电源设计器创建定制设计方案
TopologyBoost, Flyback, Forward, SEPIC
Vin (min) (V)4
Vin (max) (V)40
Vout (min) (V)1.23
Vout (max) (V)60
Switch current limit (typ) (A)4
TypeConverter
Regulated outputs (#)1
Switching frequency (min) (kHz)75
Switching frequency (max) (kHz)125
Iq (typ) (mA)11
FeaturesEnable, Frequency synchronization, Nonsynchronous rectification
Duty cycle (max) (%)98
Operating temperature range (°C)-40 to 125
RatingCatalog
TO-220 (NDZ)782.6008 mm² 10.16 x 8.13
TO-263 (KTW)7153.924 mm² 10.1 x 15.24
产品购买
  • 商品型号
  • 封装
  • 工作温度
  • 包装
  • 价格
  • 现货库存
  • 操作
10s
温馨提示:
订单商品问题请移至我的售后服务提交售后申请,其他需投诉问题可移至我的投诉提交,我们将在第一时间给您答复
返回顶部