h1_key

TI(德州仪器) LM9070
德州仪器 (TI) 全系列产品在线购买
  • TI(德州仪器) LM9070
  • TI(德州仪器) LM9070
  • TI(德州仪器) LM9070
  • TI(德州仪器) LM9070
  • TI(德州仪器) LM9070
  • TI(德州仪器) LM9070
立即查看
您当前的位置: 首页 > 电源管理 > 线性和低压降 (LDO) 稳压器 > LM9070
LM9070

LM9070

正在供货

具有使能功能的 250mA、26V、低压降稳压器

产品详情
  • 说明
  • 特性
  • 参数
  • 封装 | 引脚 | 尺寸

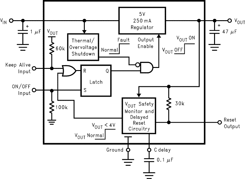
The LM9070 is a 5V, 3% accurate, 250 mA low-dropout voltage regulator. The regulator features an active low delayed reset output flag which can be used to reset a microprocessor system on turn-ON and in the event that the regulator output falls out of regulation for any reason. An external capacitor programs a delay time interval before the reset output can return high.

Designed for automotive application the LM9070 contains a variety of protection features such as reverse battery, over-voltage shutdown, thermal shutdown, input transient protection and a wide operating temperature range.

A unique two-input logic control scheme is used to enable or disable the regulator output. An ON/OFF input can be provided by an ignition switch derived signal while a second, Keep-Alive input, is generated by a system controller. This allows for a system to remain ON after ignition has been switched OFF. The system controller can then execute a power-down routine and after which command the regulator OFF to a low quiescent current state (60 μA max).

Design techniques have been employed to allow the regulator to remain operational and not generate false reset signals when subjected to high levels of RF energy (300V/m from 2 MHz to 400 MHz).

  • Automotive Application Reliability
  • 3% Output Voltage Tolerance
  • Insensitive to Radiated RFI
  • Dropout Voltage Less than 800 mV with 250 mA Output Current
  • Externally Programmed Reset Delay Interval
  • Keep-Alive Feature with 2 Logic Control Inputs
  • 60V Load Dump Transient Protection
  • Thermal Shutdown
  • Short Circuit Protection and Disable Safety Features
  • Reverse Battery Protection
  • Low OFF Quiescent Current, 50 μA Maximum
  • Wide Operating Temperature Range −40°C to +125°C
  • TO-263 and 20-Pin Power Surface Mount Packages
  • Lead Form Compatible with TLE4267 TO-220 Regulator

All trademarks are the property of their respective owners.

Output optionsFixed Output
Iout (max) (A)0.25
Vin (max) (V)26
Vin (min) (V)5.3
Vout (max) (V)5
Vout (min) (V)5
Fixed output options (V)5
Iq (typ) (mA)4
Thermal resistance θJA (°C/W)80
RatingCatalog
Load capacitance (min) (µF)47
Regulated outputs (#)1
Accuracy (%)3
Dropout voltage (Vdo) (typ) (mV)800
Operating temperature range (°C)-40 to 125
TO-263 (KTW)7153.924 mm² 10.1 x 15.24
产品购买
  • 商品型号
  • 封装
  • 工作温度
  • 包装
  • 价格
  • 现货库存
  • 操作
10s
温馨提示:
订单商品问题请移至我的售后服务提交售后申请,其他需投诉问题可移至我的投诉提交,我们将在第一时间给您答复
返回顶部