h1_key

TI(德州仪器) LP2951JAN
德州仪器 (TI) 全系列产品在线购买
  • TI(德州仪器) LP2951JAN
  • TI(德州仪器) LP2951JAN
  • TI(德州仪器) LP2951JAN
  • TI(德州仪器) LP2951JAN
  • TI(德州仪器) LP2951JAN
  • TI(德州仪器) LP2951JAN
立即查看
您当前的位置: 首页 > 电源管理 > 线性和低压降 (LDO) 稳压器 > LP2951JAN
LP2951JAN

LP2951JAN

正在供货

可调节微功耗稳压器系列

产品详情
  • 说明
  • 特性
  • 参数
  • 封装 | 引脚 | 尺寸

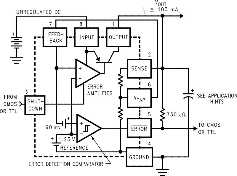
The LP2951 is a micropower voltage regulator with very low quiescent current (75μA typ.) and very low dropout voltage (typ. 40mV at light loads and 380mV at 100mA). It is ideally suited for use in battery-powered systems. Furthermore, the quiescent current increases only slightly in dropout, prolonging battery life.

An additional feature is an error flag output which warns of a low output voltage, often due to falling batteries on the input. It may be used for a power-on reset. A second feature is the logic-compatible shutdown input which enables the regulator to be switched on and off. Also, the part may be pin-strapped for a 5V, 3V, or 3.3V output (depending on the version), or programmed from 1.24V to 29V with an external pair of resistors.

Careful design of the LP2951 has minimized all contributions to the error budget. This includes a tight initial tolerance (0.5% typ.), extremely good load and line regulation (0.05% typ.) and a very low output voltage temperature coefficient, making the part useful as a low-power voltage reference.

  • High Accuracy Output Voltage
  • Ensured 100mA Output Current
  • Extremely Low Quiescent Current
  • Low Dropout Voltage
  • Extremely Tight Load and Line Regulation
  • Very Low Temperature Coefficient
  • Use as Regulator or Reference
  • Needs Minimum Capacitance for Stability
  • Current and Thermal Limiting
  • Stable with Low-ESR Output Capacitors (10mΩ to 6Ω)
  • Error Flag Warns of Output Dropout
  • Logic-Controlled Electronic Shutdown
  • Output Programmable from 1.24 to 29V

All trademarks are the property of their respective owners.

Output optionsAdjustable Output, Fixed Output
Iout (max) (A)0.1
Vin (max) (V)30
Vin (min) (V)2
Vout (max) (V)29
Vout (min) (V)1.2
Fixed output options (V)5
Noise (µVrms)160
Iq (typ) (mA)0.075
Thermal resistance θJA (°C/W)75
RatingMilitary
Load capacitance (min) (µF)1
Regulated outputs (#)1
FeaturesEnable, Power good
Accuracy (%)3
PSRR at 100 KHz (dB)57
Dropout voltage (Vdo) (typ) (mV)380
Operating temperature range (°C)-55 to 125
CDIP (NAB)879.9592 mm² 10.16 x 7.87
产品购买
  • 商品型号
  • 封装
  • 工作温度
  • 包装
  • 价格
  • 现货库存
  • 操作

很抱歉,暂时无法提供与“LP2951JAN”系列相匹配的产品,您可以联系专属客服快速找货或在现货搜索框中重新搜索。

10s
温馨提示:
订单商品问题请移至我的售后服务提交售后申请,其他需投诉问题可移至我的投诉提交,我们将在第一时间给您答复
返回顶部