h1_key

TI(德州仪器) UCC3889
德州仪器 (TI) 全系列产品在线购买
  • TI(德州仪器) UCC3889
  • TI(德州仪器) UCC3889
  • TI(德州仪器) UCC3889
  • TI(德州仪器) UCC3889
  • TI(德州仪器) UCC3889
  • TI(德州仪器) UCC3889
立即查看
您当前的位置: 首页 > 电源管理 > 交流/直流和隔离式直流/直流开关稳压器 > PWM 控制器 > UCC3889
UCC3889

UCC3889

正在供货

温度范围为 0°C 至 70°C 的离线电源控制器

产品详情
  • 说明
  • 特性
  • 参数
  • 封装 | 引脚 | 尺寸

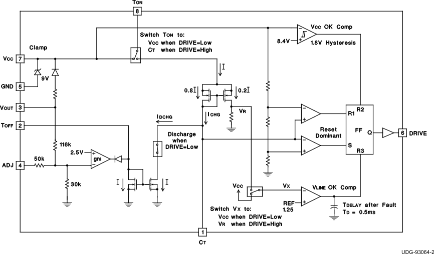
The UCC1889 controller is optimized for use as an off-line, low power, low voltage, regulated bias supply. The unique circuit topology utilized in this device can be visualized as two cascaded flyback converters, each operating in the discontinuous mode, and both driven from a single external power switch. The significant benefit of this approach is the ability to achieve voltage conversion ratios of 400V to 12V with no transformer and low internal losses.

The control algorithm utilized by the UCC1889 is to force the switch on time to be inversely proportional to the input line voltage while the switch off time is made inversely proportional to the output voltage. This action is automatically controlled by an internal feedback loop and reference. The cascaded configuration allows a voltage conversion from 400V to 12V to be achieved with a switch duty cycle greater than 10%. This topology also offers inherent short circuit protection since as the output voltage falls to zero, the switch off time approaches infinity.

The output voltage can be easily set to 12V or 18V. Moreover, it can be programmed for other output voltages less than 18V with a few additional components. An isolated version can be achieved with this topology as described further in Unitrode Application Note U-149.

  • Transformerless Off-line Applications
  • Ideal Primary-side Bias Supply
  • Efficient BiCMOS Design
  • Wide Input Range
  • Fixed or Adjustable Low Voltage Output
  • Uses Low Cost SMD Inductors
  • Short Circuit Protected
  • Optional Isolation Capability

TopologyFlyback
Control modeFeedforward
Duty cycle (max) (%)55
Switching frequency (max) (kHz)250
FeaturesError amplifier, Soft start
UVLO thresholds on/off (V)8.4/6.3
Operating temperature range (°C)0 to 70
RatingCatalog
Gate drive (typ) (A)0.2
Vin (max) (V)9.3
SOIC (D)829.4 mm² 4.9 x 6
产品购买
  • 商品型号
  • 封装
  • 工作温度
  • 包装
  • 价格
  • 现货库存
  • 操作
10s
温馨提示:
订单商品问题请移至我的售后服务提交售后申请,其他需投诉问题可移至我的投诉提交,我们将在第一时间给您答复
返回顶部