h1_key

TI(德州仪器) UC1846
德州仪器 (TI) 全系列产品在线购买
  • TI(德州仪器) UC1846
  • TI(德州仪器) UC1846
  • TI(德州仪器) UC1846
  • TI(德州仪器) UC1846
  • TI(德州仪器) UC1846
  • TI(德州仪器) UC1846
立即查看
您当前的位置: 首页 > 电源管理 > 交流/直流和隔离式直流/直流开关稳压器 > PWM 控制器 > UC1846
UC1846

UC1846

正在供货

电流模式 PWM 控制器

产品详情
  • 说明
  • 特性
  • 参数
  • 封装 | 引脚 | 尺寸

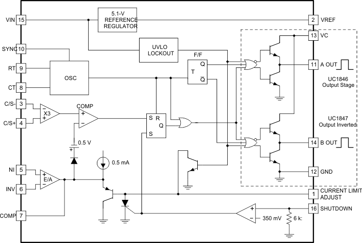
The UC1846/7 family of control devices provides all of the necessary features to implement fixed-frequency, current-mode control schemes while maintaining a minimum external parts count. The superior performance of this technique can be measured in improved line regulation, enhanced load response characteristics, and a simpler, easier-to-design control loop. Topological advantages include inherent pulse-by-pulse current limiting capability, automatic symmetry correction for push-pull converters, and the ability to parallel while maintaining equal current sharing.

Protection circuitry includes built-in undervoltage lockout and programmable current limit, in addition to soft-start capability. A shutdown function is also available, which can initiate either a complete shutdown with automatic restart or latch the supply off.

Other features include fully-latched operation, double-pulse suppression, deadline adjust capability, and a ±1% trimmed band gap reference.

The UC1846 features low outputs in the OFF state, while the UCx847 features high outputs in the OFF state.

  • Automatic Feedforward Compensation
  • Programmable Pulse-by-Pulse Current Limiting
  • Automatic Symmetry Correction in Push-Pull
    Configuration
  • Enhanced Load Response Characteristics
  • Parallel Operation Capability for Modular Power
    Systems
  • Differential Current Sense Amplifier with Wide
    Common Mode Range
  • Double-Pulse Suppression
  • 500-mA (Peak) Totem-pole Outputs
  • ±1% Band Gap Reference
  • Undervoltage Lockout
  • Soft-Start Capability
  • Shutdown Terminal
  • 500-kHz Operation
TopologyBoost, Flyback, Forward, Full bridge, Half bridge, Push pull
Control modeCurrent
Duty cycle (max) (%)50
Switching frequency (max) (kHz)500
FeaturesError amplifier, Multi-topology, Soft start, Synchronization pin
UVLO thresholds on/off (V)7.7/6.95
Operating temperature range (°C)-55 to 125
RatingMilitary
Gate drive (typ) (A)0.5
Vin (max) (V)40
CDIP (J)16135.3552 mm² 19.56 x 6.92
LCCC (FK)2079.0321 mm² 8.89 x 8.89
产品购买
  • 商品型号
  • 封装
  • 工作温度
  • 包装
  • 价格
  • 现货库存
  • 操作

很抱歉,暂时无法提供与“UC1846”系列相匹配的产品,您可以联系专属客服快速找货或在现货搜索框中重新搜索。

10s
温馨提示:
订单商品问题请移至我的售后服务提交售后申请,其他需投诉问题可移至我的投诉提交,我们将在第一时间给您答复
返回顶部