h1_key

TI(德州仪器) TPS8802
德州仪器 (TI) 全系列产品在线购买
  • TI(德州仪器) TPS8802
  • TI(德州仪器) TPS8802
  • TI(德州仪器) TPS8802
  • TI(德州仪器) TPS8802
  • TI(德州仪器) TPS8802
  • TI(德州仪器) TPS8802
立即查看
您当前的位置: 首页 > 传感器 > 专用传感器 > 信号调节器 > TPS8802
TPS8802

TPS8802

正在供货

民用烟雾报警器模拟前端

产品详情
  • 说明
  • 特性
  • 参数
  • 封装 | 引脚 | 尺寸

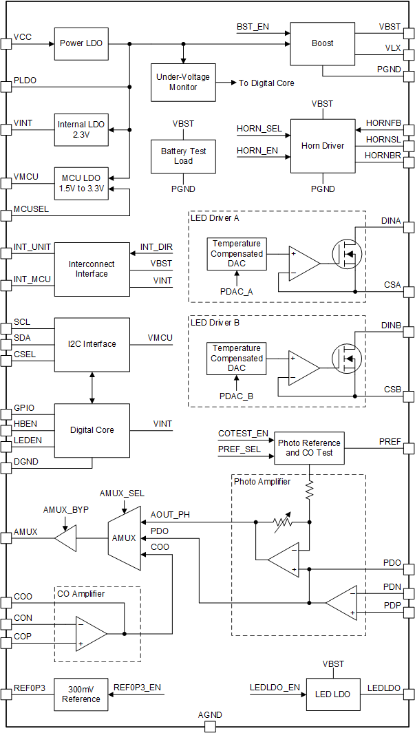
TPS8802 集成了 双波光电烟雾报警器和一氧化碳 (CO) 探测系统所需的所有调节器、放大器和驱动器。它的高度灵活性非常适合精度和功耗至关重要的烟雾报警系统。

宽输入电压范围与低待机功耗和省电功能相结合,支持使用单个锂原电池运行 10 年的电池寿命。 TPS8802 还支持备用电池烟雾报警器,在主电源掉电或电池断开连接时以无缝方式保持供电状态。

  • 照相室 AFE
    • 双 8 位可编程电流 LED 驱动器
    • LED 电流温度补偿
    • 用于光电二极管的超低失调电压运算放大器
    • 可编程和可旁路增益级
  • 一氧化碳传感器 AFE
    • 超低失调电压增益级
    • 可编程增益和基准
  • 喇叭驱动器
    • 三端压电的自谐振驱动器
    • PWM 支持两端压电语音
  • 电源管理
    • 用于外部微控制器的可编程 LDO
    • 用于喇叭、互连的升压转换器
  • 多报警通信互连总线
  • 超低功耗
  • I 2C 串行接口
  • 可编程电池测试负载
Number of input channels2
Features2LED drivers, 1PD amp, CO amp, Boost converter, Horn driver
Operating temperature range (°C)-40 to 85
Vs (min) (V)2
Vs (max) (V)15.6
Interface typeI2C
RatingCatalog
HTSSOP (DCP)3862.08 mm² 9.7 x 6.4
产品购买
  • 商品型号
  • 封装
  • 工作温度
  • 包装
  • 价格
  • 现货库存
  • 操作
10s
温馨提示:
订单商品问题请移至我的售后服务提交售后申请,其他需投诉问题可移至我的投诉提交,我们将在第一时间给您答复
返回顶部