h1_key

TI(德州仪器) LMP91200
德州仪器 (TI) 全系列产品在线购买
  • TI(德州仪器) LMP91200
  • TI(德州仪器) LMP91200
  • TI(德州仪器) LMP91200
  • TI(德州仪器) LMP91200
  • TI(德州仪器) LMP91200
  • TI(德州仪器) LMP91200
立即查看
您当前的位置: 首页 > 传感器 > 专用传感器 > 信号调节器 > LMP91200
LMP91200

LMP91200

正在供货

适用于低功耗 pH 传感应用的集成 AFE

产品详情
  • 说明
  • 特性
  • 参数
  • 封装 | 引脚 | 尺寸

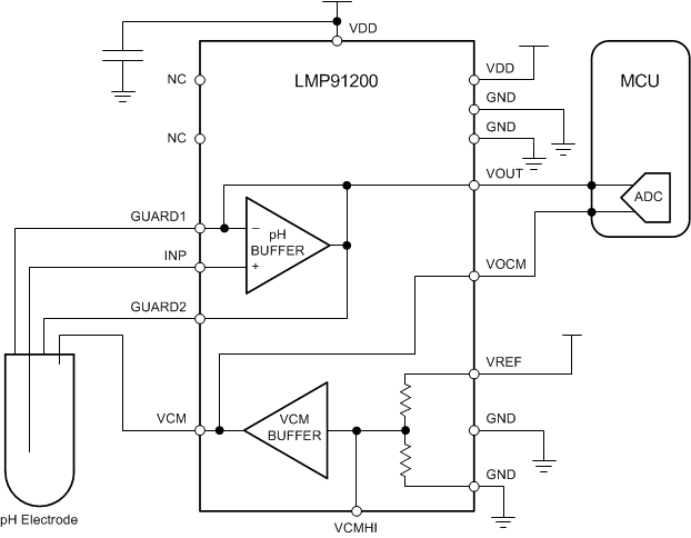
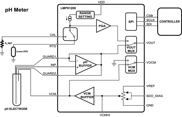
The LMP91200 device is a sensor AFE for use in low-power, analytical-sensing applications. The LMP91200 is designed for 2-electrode sensors. This device provides all of the functionality needed to detect changes based on a delta voltage at the sensor. Optimized for low-power applications, the LMP91200 works over a voltage range of 1.8 V to 5.5 V. With its extremely low input bias current it is optimized for use with pH sensors. Also, in absence of supply voltage the very low input bias current reduces degradation of the pH probe when connected to the LMP91200. Two guard pins provide support for high parasitic impedance wiring. Depending on the configuration, total current consumption for the device is 50 µA while measuring pH. Available in a 16-pin TSSOP package, the LMP91200 operates from –40°C to +125°C.

  • Active Guarding
  • Key Specifications
    Unless otherwise noted, typical values at
    TA = 25°C, VS = (VDD-GND) = 3.3 V
    • pH Buffer Input Bias Current (0 < VINP < 3.3 V)
      • Maximum at 25°C: ±125 fA
      • Maximum at 85°C: ±445 fA
    • pH Buffer Input Bias Current
      (–500 mV < VINP– VCM < 500 mV),
      VS = (VDD – GND) = 0 V
      • Maximum at 25°C: ±600 fA
      • Maximum at 85°C: ±6.5 pA
    • pH Buffer Input Offset Voltage: ±200 µV
    • pH Buffer Input Offset Voltage Drift: ±2.5 µV/°C
    • Supply Current: 50 µA
    • Supply Voltage: 1.8 V to 5.5 V
    • Operating Temperature Range: –40°C to 125°C
    • Package: 16-Pin TSSOP
Number of input channels1
FeaturesCurrent Sources (iDACs), PGA
Operating temperature range (°C)-40 to 125
Vs (min) (V)1.8
Vs (max) (V)6
Interface typeSerial SPI
RatingCatalog
TSSOP (PW)1632 mm² 5 x 6.4
产品购买
  • 商品型号
  • 封装
  • 工作温度
  • 包装
  • 价格
  • 现货库存
  • 操作
10s
温馨提示:
订单商品问题请移至我的售后服务提交售后申请,其他需投诉问题可移至我的投诉提交,我们将在第一时间给您答复
返回顶部