h1_key

TI(德州仪器) SM72480
德州仪器 (TI) 全系列产品在线购买
  • TI(德州仪器) SM72480
  • TI(德州仪器) SM72480
  • TI(德州仪器) SM72480
  • TI(德州仪器) SM72480
  • TI(德州仪器) SM72480
  • TI(德州仪器) SM72480
立即查看
您当前的位置: 首页 > 传感器 > 温度传感器和控制 IC > 温度开关 > SM72480
SM72480

SM72480

正在供货

1.6V,LLP-6 出厂预设温度开关和温度传感器

产品详情
  • 说明
  • 特性
  • 参数
  • 封装 | 引脚 | 尺寸

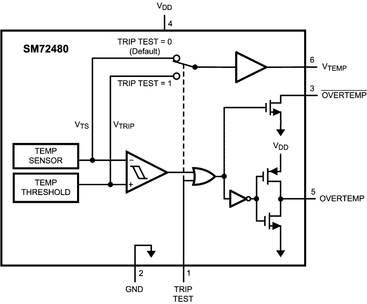
The SM72480 is a low-voltage, precision, dual-output, low-power temperature switch and temperature sensor. The temperature trip point (TTRIP) is set at the factory to be 120°C. Built-in temperature hysteresis (THYST) keeps the output stable in an environment of temperature instability.

In normal operation the SM72480 temperature switch outputs assert when the die temperature exceeds TTRIP. The temperature switch outputs will reset when the temperature falls below a temperature equal to (TTRIP − THYST). The OVERTEMP digital output, is active-high with a push-pull structure, while the OVERTEMP digital output, is active-low with an open-drain structure.

The analog output, VTEMP, delivers an analog output voltage with Negative Temperature Coefficient — NTC.

Driving the TRIP TEST input high: (1) causes the digital outputs to be asserted for in-situ verification and, (2) causes the threshold voltage to appear at the VTEMP output pin, which could be used to verify the temperature trip point.

The SM72480's low minimum supply voltage makes it ideal for 1.8 volt system designs. Its wide operating range, low supply current , and excellent accuracy provide a temperature switch solution for a wide range of commercial and industrial applications.

  • Renewable Energy Grade
  • Low 1.6V Operation
  • Latching Function: Device Can Latch the Over Temperature Condition
  • Push-pull and Open-Drain Temperature Switch Outputs
  • Very Linear Analog VTEMP Temperature Sensor Output
  • VTEMP Output Short-circuit Protected
  • 2.2 mm by 2.5 mm (typ) WSON-6 Package
  • Excellent Power Supply Noise Rejection

Key Specifications

  • Supply Voltage 1.6V to 5.5V
  • Supply Current 8 μA (typ)
  • Accuracy, Trip Point Temperature 0°C to 150°C ±2.2°C
  • Accuracy, VTEMP 0°C to 150°C ±2.3°C
  • VTEMP Output Drive ±100 μA
  • Operating Temperature −50°C to 150°C
  • Hysteresis Temperature 4.5°C to 5.5°C

All trademarks are the property of their respective owners.

Setpoint typeFactory Programmed
Setpoint value (°C)105, 120, 125
Operating temperature range (°C)-50 to 150
Accuracy over temp range (max) (°C)1.7
Sensor gain (mV/°C)-10.3, -7.7
Output typeOpen drain, Push Pull
Supply voltage (min) (V)1.6
Supply voltage (max) (V)5.5
Supply current (typ) (µA)8
Number of comparator channels1
RatingAutomotive, Catalog
Interface typeAnalog output, Switch
WSON (NGF)65.5 mm² 2.5 x 2.2
产品购买
  • 商品型号
  • 封装
  • 工作温度
  • 包装
  • 价格
  • 现货库存
  • 操作
10s
温馨提示:
订单商品问题请移至我的售后服务提交售后申请,其他需投诉问题可移至我的投诉提交,我们将在第一时间给您答复
返回顶部