h1_key

TI(德州仪器) LM87
德州仪器 (TI) 全系列产品在线购买
  • TI(德州仪器) LM87
  • TI(德州仪器) LM87
  • TI(德州仪器) LM87
  • TI(德州仪器) LM87
  • TI(德州仪器) LM87
  • TI(德州仪器) LM87
立即查看
您当前的位置: 首页 > 传感器 > 温度传感器和控制 IC > 数字温度传感器 > LM87
LM87

LM87

正在供货

具有 2 条远程和 1 条本地通道的温度传感器、风扇控制、硬件和 8 个电源电压监控器

产品详情
  • 说明
  • 特性
  • 参数
  • 封装 | 引脚 | 尺寸

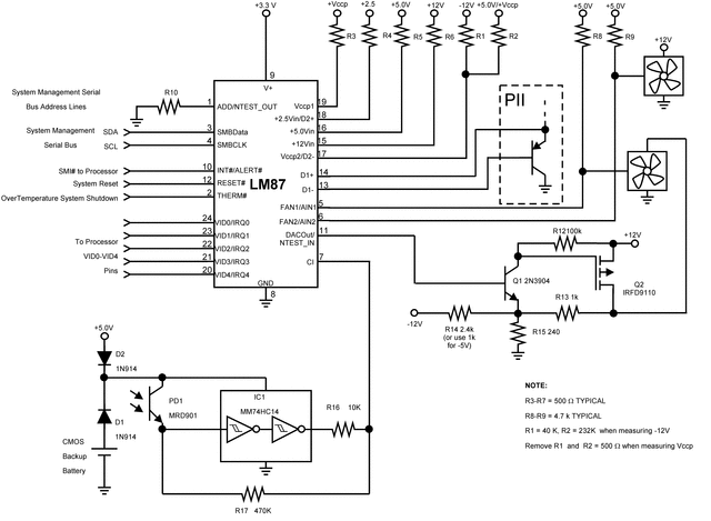
The LM87 is a highly integrated data acquisition system for hardware monitoring of servers, Personal Computers, or virtually any microprocessor-based system. In a PC, the LM87 can be used to monitor power supply voltages, motherboard and processor temperatures, and fan speeds. Actual values for these inputs can be read at any time. Programmable WATCHDOG limits in the LM87 activate a fully programmable and maskable interrupt system with two outputs (INT# and THERM#).

The LM87 has an on-chip digital output temperature sensor with 8-bit resolution as well as the capability of monitoring 2 external diode temperatures to 8-bit resolution, an 8 channel analog input ADC with 8-bit resolution and an 8-bit DAC. A channel on the ADC measures the supply voltage applied to the LM87, nominally 3.3 V. Two of the ADC inputs can be redirected to a counter that can measure the speed of up to 2 fans. A slow speed ΣΔ ADC architecture allows stable measurement of signals in an extremely noisy environment. The DAC, with a 0 to 2.5 V output voltage range, can be used for fan speed control. Additional inputs are provided for Chassis Intrusion detection circuits, and VID monitor inputs. The VID monitor inputs can also be used as IRQ inputs if VID monitoring is not required. The LM87 has a Serial Bus interface that is compatible with SMBus and I2C.

  • Remote diode temperature sensing (2 channels)
  • 8 positive voltage inputs with scaling resistors for monitoring +5 V, +12 V, +3.3 V, +2.5 V, Vccp power supplies directly
  • 2 inputs selectable for fan speed or voltage monitoring
  • 8-bit DAC output for controlling fan speed
  • Chassis Intrusion Detector input
  • WATCHDOG comparison of all monitored values
  • SMBus or I2C Serial Bus interface compatibility
  • VID0-VID4 or IRQ0-IRQ4 monitoring inputs
  • On chip temperature sensor

Key Specifications

  • Voltage Monitoring Error ±2 % (max)
  • External Temperature Error ±4 °C (max)
  • Internal Temperature Error
    • −40 °C to +125 °C ± 3 °C (typ)
  • Supply Voltage Range 2.8 to 3.8 V
  • Supply Current 0.7 mA (typ)
  • ADC and DAC Resolution 8 Bits
  • Temperature Resolution 1.0 °C

All trademarks are the property of their respective owners.

Local sensor accuracy (max)1
TypeFan Controller
Operating temperature range (°C)-40 to 125
Supply voltage (min) (V)2.8
Interface typeI2C, SMBus
Supply voltage (max) (V)3.8
FeaturesALERT, Tachometer
Supply current (max) (µA)1200
Temp resolution (max) (Bits)8
Remote channels (#)2
Addresses1
RatingCatalog
TSSOP (PW)2449.92 mm² 7.8 x 6.4
产品购买
  • 商品型号
  • 封装
  • 工作温度
  • 包装
  • 价格
  • 现货库存
  • 操作
10s
温馨提示:
订单商品问题请移至我的售后服务提交售后申请,其他需投诉问题可移至我的投诉提交,我们将在第一时间给您答复
返回顶部