h1_key

TI(德州仪器) LMC6484
德州仪器 (TI) 全系列产品在线购买
  • TI(德州仪器) LMC6484
  • TI(德州仪器) LMC6484
  • TI(德州仪器) LMC6484
  • TI(德州仪器) LMC6484
  • TI(德州仪器) LMC6484
  • TI(德州仪器) LMC6484
立即查看
您当前的位置: 首页 > 放大器 > 运算放大器 (op amps) > 精密运算放大器 (Vos<1mV) > LMC6484
LMC6484

LMC6484

正在供货

超低偏置电流、精密 CMOS 轨至轨输入和输出四通道运算放大器

产品详情
  • 说明
  • 特性
  • 参数
  • 封装 | 引脚 | 尺寸

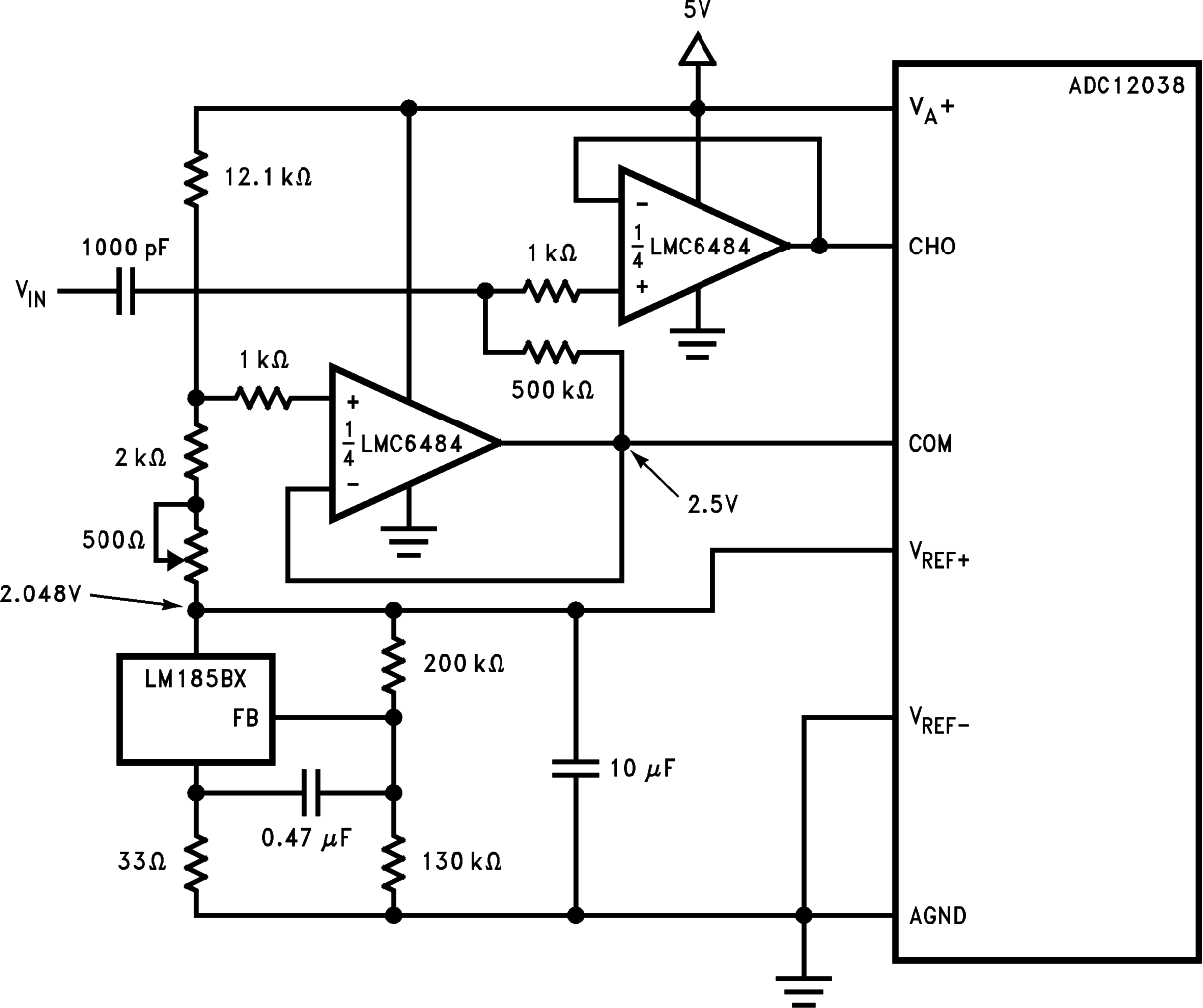
The LMC6484 device provides a common-mode range that extends to both supply rails. This rail-to-rail performance combined with excellent accuracy, due to a high CMRR, makes this device unique among rail-to-rail input amplifiers.

The LMC6484 is an excellent choice for systems, such as data acquisition, that require a large input signal range. The device is also an excellent upgrade for circuits using limited common-mode range amplifiers, such as the TLC274 and TLC279.

Maximum dynamic signal range is maintained in low voltage and single-supply systems by the rail-to-rail output swing of the LMC6484. The rail-to-rail output swing of the LMC6484 is specified for loads down to 600 Ω.

Specified low voltage characteristics and low power dissipation make the LMC6484 an excellent choice for battery-operated systems.

See the LMC6482 for a dual CMOS operational amplifier with these same features.

  • Rail-to-rail input common-mode voltage range (specified over temperature)
  • Rail-to-rail output swing (within 20 mV of supply rail, 100-kΩ load)
  • Specified 3-V, 5-V and 15-V performance
  • Excellent CMRR and PSRR: 82 dB
  • Ultra-low input current: 20 fA
  • High voltage gain (RL = 500 kΩ): 130 dB
  • Specified for 2-kΩ and 600-Ω loads
Number of channels4
Total supply voltage (+5 V = 5, ±5 V = 10) (max) (V)15
Total supply voltage (+5 V = 5, ±5 V = 10) (min) (V)3
Vos (offset voltage at 25°C) (max) (mV)0.75
GBW (typ) (MHz)1.5
Slew rate (typ) (V/µs)1.3
Rail-to-railIn, Out
Offset drift (typ) (µV/°C)1
Iq per channel (typ) (mA)0.4125
Vn at 1 kHz (typ) (nV√Hz)37
CMRR (typ) (dB)82
RatingCatalog
Operating temperature range (°C)-40 to 85
Input bias current (max) (pA)4
Iout (typ) (A)0.015
ArchitectureCMOS
Input common mode headroom (to negative supply) (typ) (V)-0.25
Input common mode headroom (to positive supply) (typ) (V)0.25
Output swing headroom (to negative supply) (typ) (V)0.1
Output swing headroom (to positive supply) (typ) (V)-0.1
THD + N at 1 kHz (typ) (%)0.01
PDIP (N)14181.42 mm² 19.3 x 9.4
SOIC (D)1451.9 mm² 8.65 x 6
产品购买
  • 商品型号
  • 封装
  • 工作温度
  • 包装
  • 价格
  • 现货库存
  • 操作
10s
温馨提示:
订单商品问题请移至我的售后服务提交售后申请,其他需投诉问题可移至我的投诉提交,我们将在第一时间给您答复
返回顶部