h1_key

TI(德州仪器) LF256
德州仪器 (TI) 全系列产品在线购买
  • TI(德州仪器) LF256
  • TI(德州仪器) LF256
  • TI(德州仪器) LF256
  • TI(德州仪器) LF256
  • TI(德州仪器) LF256
  • TI(德州仪器) LF256
立即查看
您当前的位置: 首页 > 放大器 > 运算放大器 (op amps) > 通用运算放大器 > LF256
LF256

LF256

正在供货

单通道、40V、5MHz、FET 输入运算放大器

产品详情
  • 说明
  • 特性
  • 参数
  • 封装 | 引脚 | 尺寸

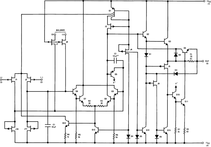
The LFx5x devices are the first monolithic JFET input operational amplifiers to incorporate well-matched, high-voltage JFETs on the same chip with standard bipolar transistors (BI-FET™ Technology). These amplifiers feature low input bias and offset currents/low offset voltage and offset voltage drift, coupled with offset adjust, which does not degrade drift or common-mode rejection. The devices are also designed for high slew rate, wide bandwidth, extremely fast settling time, low voltage and current noise and a low 1/f noise corner.

  • Advantages
    • Replace Expensive Hybrid and Module FET
      Op Amps
    • Rugged JFETs Allow Blow-Out Free Handling
      Compared With MOSFET Input Devices
    • Excellent for Low Noise Applications Using
      Either High or Low Source Impedance–Very
      Low 1/f Corner
    • Offset Adjust Does Not Degrade Drift or
      Common-Mode Rejection as in Most
      Monolithic Amplifiers
    • New Output Stage Allows Use of Large
      Capacitive Loads (5,000 pF) Without Stability
      Problems
    • Internal Compensation and Large Differential
      Input Voltage Capability
  • Common Features
    • Low Input Bias Current: 30 pA
    • Low Input Offset Current: 3 pA
    • High Input Impedance: 1012 Ω
    • Low Input Noise Current: 0.01 pA/√Hz
    • High Common-Mode Rejection Ratio: 100 dB
    • Large DC Voltage Gain: 106 dB
  • Uncommon Features
    • Extremely Fast Settling Time to 0.01%:
      • 4 µs for the LFx55 devices
      • 1.5 µs for the LFx56
      • 1.5 µs for the LFx57 (AV = 5)
    • Fast Slew Rate:
      • 5 V/µs for the LFx55
      • 12 V/µs for the LFx56
      • 50 V/µs for the LFx57 (AV = 5)
    • Wide Gain Bandwidth:
      • 2.5 MHz for the LFx55 devices
      • 5 MHz for the LFx56
      • 20 MHz for the LFx57 (AV = 5)
    • Low Input Noise Voltage:
      • 20 nV/√Hz for the LFx55
      • 12 nV/√Hz for the LFx56
      • 12 nV/√Hz for the LFx57 (AV = 5)
Number of channels1
Total supply voltage (+5 V = 5, ±5 V = 10) (max) (V)44
Total supply voltage (+5 V = 5, ±5 V = 10) (min) (V)10
Rail-to-railNo
GBW (typ) (MHz)5
Slew rate (typ) (V/µs)12
Vos (offset voltage at 25°C) (max) (mV)5
Iq per channel (typ) (mA)5
Vn at 1 kHz (typ) (nV√Hz)12
RatingMilitary
Operating temperature range (°C)-25 to 85
Offset drift (typ) (µV/°C)5
Input bias current (max) (pA)100
CMRR (typ) (dB)100
Iout (typ) (A)0.025
ArchitectureFET
Input common mode headroom (to negative supply) (typ) (V)3
Input common mode headroom (to positive supply) (typ) (V)0.1
Output swing headroom (to negative supply) (typ) (V)2
Output swing headroom (to positive supply) (typ) (V)-2
TO-CAN (LMC)880.2816 mm² 8.96 x 8.96
产品购买
  • 商品型号
  • 封装
  • 工作温度
  • 包装
  • 价格
  • 现货库存
  • 操作
10s
温馨提示:
订单商品问题请移至我的售后服务提交售后申请,其他需投诉问题可移至我的投诉提交,我们将在第一时间给您答复
返回顶部