h1_key

TI(德州仪器) THS4567
德州仪器 (TI) 全系列产品在线购买
  • TI(德州仪器) THS4567
  • TI(德州仪器) THS4567
  • TI(德州仪器) THS4567
  • TI(德州仪器) THS4567
  • TI(德州仪器) THS4567
  • TI(德州仪器) THS4567
立即查看
您当前的位置: 首页 > 放大器 > 全差分放大器 > THS4567
THS4567

THS4567

正在供货

具有 VICM 和 VOCM 控制的 220MHz CMOS 输入全差分放大器

产品详情
  • 说明
  • 特性
  • 参数
  • 封装 | 引脚 | 尺寸

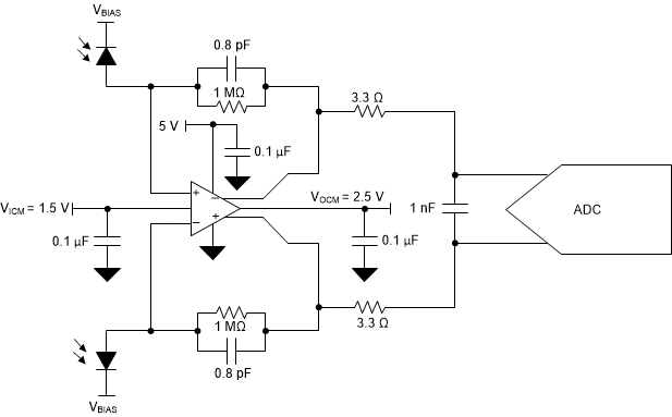
The THS4567 device is a novel fully-differential amplifier (FDA) that includes independent input common-mode (VICM) and output-common mode (VOCM) control. Standard FDAs only possess output common-mode control. The THS4567 is a decompensated amplifier with a minimum stable gain of 10 V/V.

The THS4567 operates as a fully differential transimpedance amplifier (TIA) and analog-to-digital converter (ADC) driver in a single integrated stage.

The VICM loop decouples the reverse bias across the photodiode(PD) from the amplifiers input and output swing compliance ranges thereby allowing the designer to maximize the PD reverse bias and minimize the PD capacitance. The VICM loop can be disabled which then allows the THS4567 to operate as a standard FDA.

The VOCM loop sets the differential output common-mode voltage and is typically set at the subsequent ADC stage common-mode reference voltage.

  • Gain Bandwidth Product (GBWP): 220 MHz
  • Slew Rate: 500 V/µs
  • Bandwidth: 42 MHz (G = 10 V/V)
  • Voltage Noise: 4.2 nV/√ Hz
  • Supply Current (IQ): 2 mA
  • IQ : 28 µA (Shutdown)
  • Rail-to-Rail Output (RRO)
  • High Impedance CMOS Inputs
  • Independent Input and Output Common-Mode Control
  • Disable Input Common-Mode Loop to Use as a Standard Fully Differential Amplifier (FDA)
  • Single-Supply Range: 3.3 V to 5.5 V
  • Split-Supply Range: ±1.65 V to ±2.75 V
  • Operating Temperature Range: -40°C to 125°C
Number of channels1
Total supply voltage (+5 V = 5, ±5 V = 10) (min) (V)3.3
Total supply voltage (+5 V = 5, ±5 V = 10) (max) (V)6
BW at Acl (MHz)70
Acl, min spec gain (V/V)10
Slew rate (typ) (V/µs)500
ArchitectureFully Differential ADC Driver, High Input Impedance
Vn at flatband (typ) (nV√Hz)4.2
Iq per channel (typ) (mA)2
Rail-to-railOut
Vos (offset voltage at 25°C) (max) (mV)10
Operating temperature range (°C)-40 to 125
Iout (typ) (mA)20
2nd harmonic (dBc)-115
3rd harmonic (dBc)-118
Frequency of harmonic distortion measurement (MHz)0.1
GBW (typ) (MHz)220
Input bias current (max) (pA)750
FeaturesShutdown
CMRR (typ) (dB)80
RatingCatalog
WQFN (RUN)104 mm² 2 x 2
产品购买
  • 商品型号
  • 封装
  • 工作温度
  • 包装
  • 价格
  • 现货库存
  • 操作
10s
温馨提示:
订单商品问题请移至我的售后服务提交售后申请,其他需投诉问题可移至我的投诉提交,我们将在第一时间给您答复
返回顶部