h1_key

TI(德州仪器) PCM1821
德州仪器 (TI) 全系列产品在线购买
  • TI(德州仪器) PCM1821
  • TI(德州仪器) PCM1821
  • TI(德州仪器) PCM1821
  • TI(德州仪器) PCM1821
  • TI(德州仪器) PCM1821
  • TI(德州仪器) PCM1821
立即查看
您当前的位置: 首页 > 音频 > 音频转换器 > 音频 ADC > PCM1821
PCM1821

PCM1821

正在供货

具有 106dB SNR 的立体声通道 32 位 192kHz 音频模数转换器 (ADC)

产品详情
  • 说明
  • 特性
  • 参数
  • 封装 | 引脚 | 尺寸

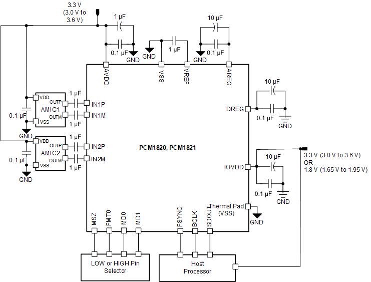
PCM182x 是一款高性能、Burr-Brown™ 音频模数转换器 (ADC),可支持最多两个模拟通道的同步采样。该器件支持差分线路和麦克风输入,具有 2VRMS 满量程信号,集成了锁相环 (PLL) 和直流滤除高通滤波器 (HPF),并支持高达 192kHz 的采样率。该器件支持时分多路复用 (TDM) 或 I2S 音频格式,且硬件引脚电平可选。此外, PCM182x 还支持主从模式选择,从而实现音频总线接口操作。这些集成的高性能特性,以及采用 3.3 V 单电源供电的功能,使该器件非常适用于远场麦克风录音应用中成本敏感、空间受限的音频系统。

PCM182x 的额定工作温度范围为 –40°C 至 +125°C,并且采用 20 引脚 WQFN 封装。

  • 立体声高性能 ADC:
    • 2 通道模拟麦克风输入或线路输入
  • ADC 线路和麦克风差分输入性能:
    • PCM1820 动态范围:
      • 123dB,启用动态范围增强器
      • 113dB,禁用动态范围增强器
    • PCM1821 动态范围:106dB
    • THD+N:-95dB
  • ADC 差分 2VRMS 满量程输入
  • ADC 采样率 (fS) = 8kHz 至 192kHz
  • 硬件引脚控制配置
  • 线性相位或低延迟滤波器可选
  • 灵活的音频串行数据接口:
    • 主或从接口可选
    • 32 位、2 通道 TDM
    • 32 位、2 通道 I2S
  • 音频时钟丢失时自动断电
  • 集成高性能音频 PLL
  • 单电源运行:3.3V
  • I/O 电源运行:3.3V 或 1.8V
  • 3.3V AVDD 电源电压下的功耗:
    • 16kHz 采样率下为 19.6mW/通道
    • 48kHz 采样率下为 21.3mW/通道
Number of ADC channels2
Analog inputs2
Digital audio interfaceI2S, TDM
Control interfaceH/W
Sampling rate (max) (kHz)192
ADC SNR (typ) (dB)106
RatingCatalog
Analog outputs0
Operating temperature range (°C)-40 to 125
WQFN (RTE)209 mm² 3 x 3
产品购买
  • 商品型号
  • 封装
  • 工作温度
  • 包装
  • 价格
  • 现货库存
  • 操作
10s
温馨提示:
订单商品问题请移至我的售后服务提交售后申请,其他需投诉问题可移至我的投诉提交,我们将在第一时间给您答复
返回顶部