h1_key

TI(德州仪器) LM48512
德州仪器 (TI) 全系列产品在线购买
  • TI(德州仪器) LM48512
  • TI(德州仪器) LM48512
  • TI(德州仪器) LM48512
  • TI(德州仪器) LM48512
  • TI(德州仪器) LM48512
  • TI(德州仪器) LM48512
立即查看
您当前的位置: 首页 > 音频 > 音频放大器 > 扬声器放大器 > LM48512
LM48512

LM48512

正在供货

具有集成升压转换器和 EMI 抑制功能的 2.7W 单声道、模拟输入 D 类音频放大器

产品详情
  • 说明
  • 特性
  • 参数
  • 封装 | 引脚 | 尺寸

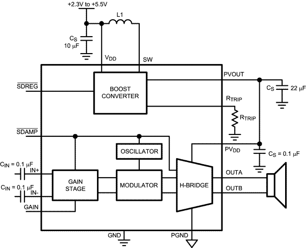
Part of National’s PowerWise family or products, the LM48512 delivers 1.8W into 8Ω, while consuming 14.5mA of quiescent current. The LM48512 also features National’s Enhanced Emissions Suppression (E 2S) system, a patented, ultra low EMI PWM architecture that significantly reduces RF emissions while preserving audio quality and efficiency. LM48512 improves battery life, reduces external component count, board area consumption, system cost, and simplifies design.

The LM48512 is designed to meet the demands of portable multimedia devices. The LM48512 features high efficiency compared to other boosted amplifiers and low EMI Class D amplifiers. The LM48512 is capable of driving an 8Ω speaker to 5.5V levels (1.8W) from a 3.6V supply while operating at 82% efficiency. Flexible power supply requirements allow operation from 2.3V to 5.5V. The E 2S system features a patented edge rate control (ERC) architecture that further reduces emissions by minimizing the high frequency component of the device output, while maintaining high quality audio reproduction (THD+N = 0.03%) and high efficiency. A low power shutdown mode reduces supply current consumption to 0.04μA.

The LM48512 features a battery-saving automatic gain control (AGC). The AGC detects the battery voltage and reduces the gain of the amplifier to limit the output as the battery voltage decreases.

Superior click and pop suppression eliminates audible transients on power-up/down and during shutdown.


Key Specifications

Power Output at VDD = 3.6V   RL = 8Ω, THD+N 1% 1.8W (typ)
Efficiency at 3.6V, 800mW into 8Ω 82% (typ)
Quiescent Power Supply Current   at 3.6V 14.5mA
Shutdown current 0.04μA (typ)

  • E 2 S System Reduces EMI while Preserving Audio Quality and Efficiency
  • Integrated Boost Converter
  • Supply Voltage Level Detection on Boost Converter
  • Low Power Shutdown Mode
  • "Click and Pop" suppression

  • Audio input typeAnalog Input
    ArchitectureClass-D Boosted
    Speaker channels (max)Mono
    RatingCatalog
    Power stage supply (max) (V)5.5
    Power stage supply (min) (V)2.3
    Load (min) (Ω)4
    Output power (W)2.7
    SNR (dB)97
    THD + N at 1 kHz (%)0.03
    Iq (typ) (mA)14.5
    Control interfaceGPIO
    Closed/open loopClosed
    Analog supply (min) (V)2.3
    Analog supply voltage (max) (V)5.5
    PSRR (dB)90
    Operating temperature range (°C)-40 to 85
    DSBGA (YZR)165.0625 mm² 2.25 x 2.25
    产品购买
    • 商品型号
    • 封装
    • 工作温度
    • 包装
    • 价格
    • 现货库存
    • 操作
    10s
    温馨提示:
    订单商品问题请移至我的售后服务提交售后申请,其他需投诉问题可移至我的投诉提交,我们将在第一时间给您答复
    返回顶部