h1_key

TI(德州仪器) INA849
德州仪器 (TI) 全系列产品在线购买
  • TI(德州仪器) INA849
  • TI(德州仪器) INA849
  • TI(德州仪器) INA849
  • TI(德州仪器) INA849
  • TI(德州仪器) INA849
  • TI(德州仪器) INA849
立即查看
您当前的位置: 首页 > 放大器 > 仪表放大器 > INA849
INA849

INA849

正在供货

超低噪声 (1nV/√Hz)、高速(28MHz、35V/μs)、精密 (35μV) 仪表放大器

产品详情
  • 说明
  • 特性
  • 参数
  • 封装 | 引脚 | 尺寸

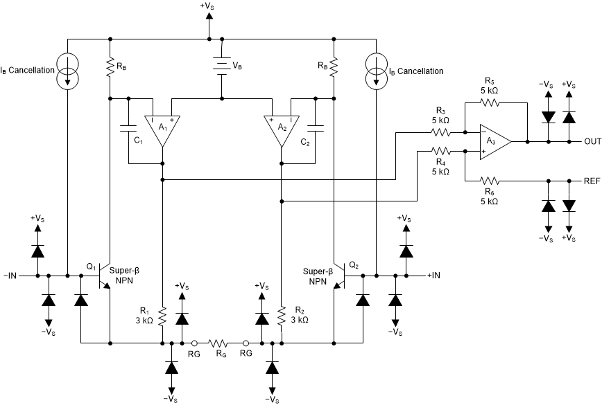
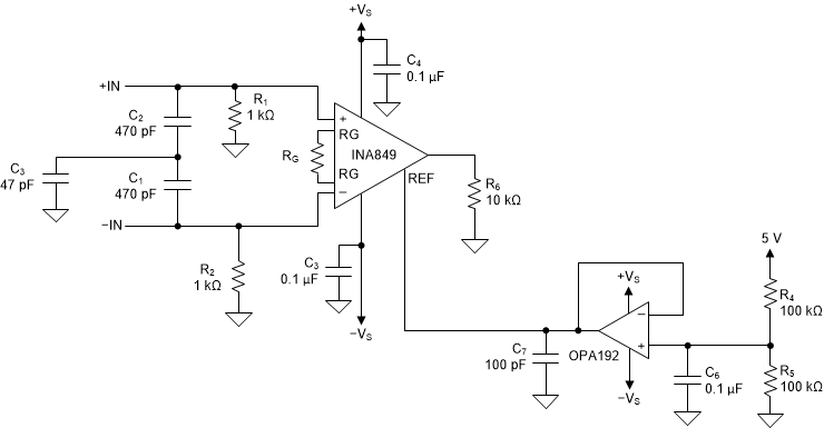
INA849 是一款超低噪声仪表放大器,经优化可在高分辨率系统中实现更高精度,并可在宽范围的单电源或双电源电压下工作。由于采用了超级 ß 输入晶体管,该器件的输入偏置电流显著低于竞争产品。先进的制造工艺实现了极低的电压噪声、输入失调电压和失调电压漂移。

精确匹配的集成电阻器可在整个输入共模范围内提供 92dB (G = 1) 的高共模抑制比。可通过单个外部电阻器在 1 到 10,000 范围内设置任意增益。INA849 的电流反馈拓扑以更高的增益提供宽带宽,从而实现快速移动的超小信号。例如,该器件在 G=100 时提供 8MHz 的带宽,在 G=1 时提供 28MHz 的带宽,具有达 0.4µs 的快速建立时间 (0.01%),用于直接驱动高分辨率模数转换器 (ADC)。

  • 超低噪声:1nV/√Hz 输入电压噪声(典型值)
  • 精密超级 ß 输入性能:
    • 低失调电压:35µV(最大值)
    • 低失调电压漂移:0.4µV/°C(最大值)
    • 低输入偏置电流:20nA(最大值)
    • 低增益漂移:G = 1 时,为 5ppm/°C(最大值)
  • 带宽:28MHz (G = 1)、8MHz (G = 100)
  • 压摆率:35V/µs
  • 共模抑制比:在最大增益下,为 120dB(最小值)
  • 电源电压范围:
    • 单电源:8V 至 36V
    • 双电源:±4V 至 ±18V
  • 额定温度范围: –40°C 至 +125°C
  • 封装:8 引脚 SOIC 和 VSSOP
Number of channels1
Vs (max) (V)36
Vs (min) (V)8
Input offset (±) (max) (µV)35
Voltage gain (min) (V/V)1
Voltage gain (max) (V/V)10000
Noise at 1 kHz (typ) (nV√Hz)1
FeaturesCurrent Feedback, High speed, Super-beta, Ultra-low noise
CMRR (min) (dB)120
Input offset drift (±) (max) (V/°C)0.0000004
Input bias current (±) (max) (nA)20
Iq (typ) (mA)6.2
Bandwidth at min gain (typ) (MHz)28
Gain error (±) (max) (%)0.1
Operating temperature range (°C)-40 to 125
RatingCatalog
TypeResistor
Gain nonlinearity (±) (max) (%)0.001
Output swing headroom (to negative supply) (typ) (V)0.15
Output swing headroom (to positive supply) (typ) (V)-0.15
Input common mode headroom (to negative supply) (typ) (V)2.5
Input common mode headroom (to positive supply) (typ) (V)-2.5
Noise at 0.1 Hz to 10 Hz (typ) (µVPP)0.06
SOIC (D)829.4 mm² 4.9 x 6
VSSOP (DGK)814.7 mm² 3 x 4.9
产品购买
  • 商品型号
  • 封装
  • 工作温度
  • 包装
  • 价格
  • 现货库存
  • 操作
10s
温馨提示:
订单商品问题请移至我的售后服务提交售后申请,其他需投诉问题可移至我的投诉提交,我们将在第一时间给您答复
返回顶部