h1_key

TI(德州仪器) LM4911Q-Q1
德州仪器 (TI) 全系列产品在线购买
  • TI(德州仪器) LM4911Q-Q1
  • TI(德州仪器) LM4911Q-Q1
  • TI(德州仪器) LM4911Q-Q1
  • TI(德州仪器) LM4911Q-Q1
  • TI(德州仪器) LM4911Q-Q1
  • TI(德州仪器) LM4911Q-Q1
立即查看
您当前的位置: 首页 > 音频 > 音频放大器 > 耳机放大器 > LM4911Q-Q1
LM4911Q-Q1

LM4911Q-Q1

正在供货

具有可选电容耦合或 OCL 输出的汽车类 40mW 立体声耳机放大器

产品详情
  • 说明
  • 特性
  • 参数
  • 封装 | 引脚 | 尺寸

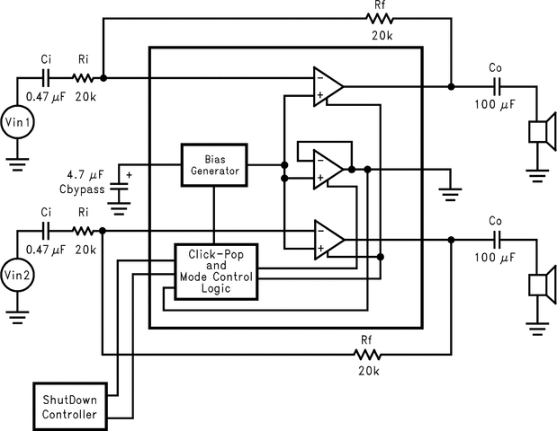
The LM4911/LM4911Q is an stereo audio power amplifier capable of delivering 40mW per channel of continuous average power into a 16Ω load or 25mW per channel into a 32Ω load at 1% THD+N from a 3V power supply.

Boomer audio power amplifiers were designed specifically to provide high quality output power with a minimal amount of external components. Since the LM4911/LM4911Q does not require bootstrap capacitors or snubber networks, it is optimally suited for low-power portable systems. In addition, the LM4911/LM4911Q may be configured for either single-ended capacitively coupled outputs or for OCL outputs (patent pending).

The LM4911/LM4911Q features a low-power consumption shutdown mode and a power mute mode that allows for faster turn on time with less than 1mV voltage change at outputs on release. Additionally, the LM4911/LM4911Q features an internal thermal shutdown protection mechanism.

The LM4911/LM4911Q is unity gain stable and may be configured with external gain-setting resistors.

A Q-grade version is available for automotive applications. It is AEC-Q100 grade 2 qualified and packaged in a 10–pin MSOP package (LM4911QMM).


Key Specifications

PSRR at 217Hz and 1kHz

65dB (typ)

Output Power at 1kHz with VDD = 2.4V,

1% THD+N into a 16Ω load

25mW (typ)

Output Power at 1kHz with VDD = 3V,

1% THD+N into a 16Ω load

40mW (typ)

Shutdown Current

2.0µA (max)

Output Voltage change on release from

Shutdown VDD = 2.4V, RL = 16Ω (C-Coupled)

1mV (max)

Mute Current

100µA (max)


  • OCL or capacitively coupled outputs (patent pending)
  • External gain-setting capability
  • Available in space-saving MSOP and LD packages
  • Ultra low current shutdown mode
  • Mute mode allows fast turn-on (1ms) with less than 1mV change on outputs
  • 2V - 5.5V operation
  • Ultra low noise
  • LM4911QMM is an Automotive Grade product that is AE-Q100 grade 2 qualified.

  • Output power (W)0.04
    Analog supply (min) (V)2
    Analog supply voltage (max) (V)5.5
    Load (min) (Ω)16
    PSRR (dB)65
    RatingAutomotive
    Operating temperature range (°C)-40 to 105
    Headphone channelsStereo
    Volume controlNo
    Shutdown current (ISD) (µA)0.1
    ArchitectureClass-AB
    Iq per channel (typ) (mA)1
    VSSOP (DGS)1014.7 mm² 3 x 4.9
    产品购买
    • 商品型号
    • 封装
    • 工作温度
    • 包装
    • 价格
    • 现货库存
    • 操作
    10s
    温馨提示:
    订单商品问题请移至我的售后服务提交售后申请,其他需投诉问题可移至我的投诉提交,我们将在第一时间给您答复
    返回顶部