h1_key

TI(德州仪器) LM48580
德州仪器 (TI) 全系列产品在线购买
  • TI(德州仪器) LM48580
  • TI(德州仪器) LM48580
  • TI(德州仪器) LM48580
  • TI(德州仪器) LM48580
  • TI(德州仪器) LM48580
  • TI(德州仪器) LM48580
立即查看
您当前的位置: 首页 > 音频 > 音频放大器 > 压电式扬声器驱动器/接收器 > LM48580
LM48580

LM48580

正在供货

具有集成式 30V H 类升压功能的单声道、模拟输入陶瓷扬声器驱动器

产品详情
  • 说明
  • 特性
  • 参数
  • 封装 | 引脚 | 尺寸

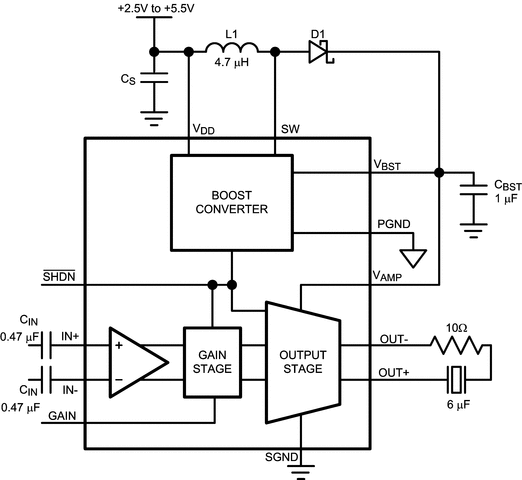
LM48580 是一款全差动、高压驱动器,适用于便携式多媒体设备的压电式传动器和陶瓷扬声器。作为 TI 的 Powerwise™产品系列的一部分,LM48580 H 类架构与传统 AB 类放大器相比,可大幅节省功耗。该器件提供 30VP-P 输出驱动,同时仅消耗 15mW 的静态功率。

LM48580 是一款单电源驱动器,带有一个集成型升压转换器,该升压转换器支持器件通过 3.6V 的单电源提供 30VP-P 的输出。

LM48580 具有三种引脚可编程增益设置和一个低功耗关断模式,可将静态电流消耗降至 0.1µA。LM48580 采用超小型 12 凸点 DSBGA 封装。

  • H 类驱动器
  • 集成升压转换器
  • 桥接式负载输出
  • 差动输入
  • 三个引脚可编程增益
  • 低电源电流
  • 最小外部组件数量
  • 微功耗关断
  • 热过载保护
  • 采用节省空间的 12 凸点 DSBGA 封装
Analog supply (min) (V)2.5
Analog supply voltage (max) (V)5.5
Speaker channels (max)Mono
ArchitectureClass H
Audio input typeAnalog Input
Shutdown current (ISD) (µA)0.5
PSRR (dB)75
Iq (typ) (mA)2.7
Operating temperature range (°C)-40 to 85
RatingCatalog
DSBGA (YZR)123.9375 mm² 2.25 x 1.75
产品购买
  • 商品型号
  • 封装
  • 工作温度
  • 包装
  • 价格
  • 现货库存
  • 操作
10s
温馨提示:
订单商品问题请移至我的售后服务提交售后申请,其他需投诉问题可移至我的投诉提交,我们将在第一时间给您答复
返回顶部