h1_key

TI(德州仪器) LM4929
德州仪器 (TI) 全系列产品在线购买
  • TI(德州仪器) LM4929
  • TI(德州仪器) LM4929
  • TI(德州仪器) LM4929
  • TI(德州仪器) LM4929
  • TI(德州仪器) LM4929
  • TI(德州仪器) LM4929
立即查看
您当前的位置: 首页 > 音频 > 音频放大器 > 扬声器放大器 > LM4929
LM4929

LM4929

正在供货

40mW 单声道模拟输入耳机放大器

产品详情
  • 说明
  • 特性
  • 参数
  • 封装 | 引脚 | 尺寸

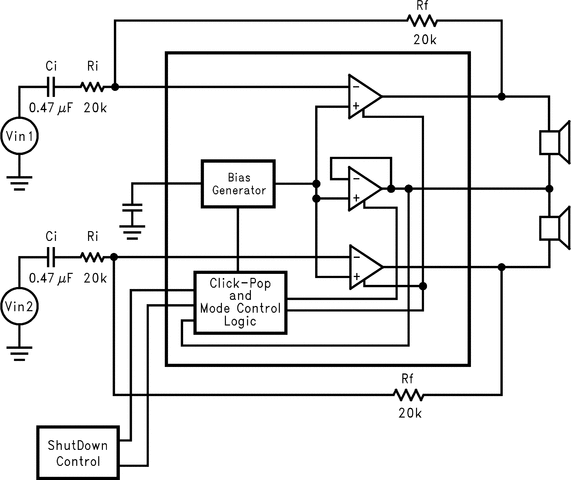
The LM4929 is an stereo audio power amplifier capable of delivering 40mW per channel of continuous average power into a 16Ω load or 25mW per channel into a 32Ω load at 1% THD+N from a 3V power supply.

Boomer audio power amplifiers were designed specifically to provide high quality output power with a minimal amount of external components. Since the LM4929 does not require bootstrap capacitors or snubber networks, it is optimally suited for low-power portable systems. The LM4929 is configured for OCL (Output Capacitor-Less) outputs, operating with no DC blocking capacitors on the outputs.

The LM4929 features a low-power consumption shutdown mode with a faster turn on time. Additionally, the LM4929 features an internal thermal shutdown protection mechanism.

The LM4929 is unity gain stable and may be configured with external gain-setting resistors.

  • OCL outputs — No DC Blocking Capacitors
  • External Gain-Setting Capability
  • Available in Space-Saving VSSOP Package
  • Ultra Low Current Shutdown Mode
  • 2V - 5.5V Operation
  • Ultra Low Noise

Key Specifications

  • PSRR at 217Hz and 1kHz
  • Output Power at 1kHz with VDD = 2.4V,
    1% THD+N into a 16Ω load, 65dB (Typ)
  • Output Power at 1kHz with VDD = 3V,
    1% THD+N into a 16Ω load, 25 mW (Typ)
  • Shutdown current, 40 mW (Typ), 2.0µA (Max)
  • Output Voltage change on release
    from Shutdown VDD = 2.4V, RL = 16Ω, 1mV (Max)

Boomer is a trademark of Texas Instruments. All trademarks are the property of their respective owners.

Audio input typeAnalog Input
ArchitectureClass-AB
Speaker channels (max)Stereo
RatingCatalog
Power stage supply (max) (V)5.5
Power stage supply (min) (V)2
Load (min) (Ω)16
Output power (W)0.4
THD + N at 1 kHz (%)0.03
Iq (typ) (mA)2
Control interfaceShutdown Mode
Closed/open loopOpen
Analog supply (min) (V)2
Analog supply voltage (max) (V)5.5
PSRR (dB)65
Operating temperature range (°C)-40 to 85
VSSOP (DGS)1014.7 mm² 3 x 4.9
产品购买
  • 商品型号
  • 封装
  • 工作温度
  • 包装
  • 价格
  • 现货库存
  • 操作
10s
温馨提示:
订单商品问题请移至我的售后服务提交售后申请,其他需投诉问题可移至我的投诉提交,我们将在第一时间给您答复
返回顶部