h1_key

TI(德州仪器) LM4810
德州仪器 (TI) 全系列产品在线购买
  • TI(德州仪器) LM4810
  • TI(德州仪器) LM4810
  • TI(德州仪器) LM4810
  • TI(德州仪器) LM4810
  • TI(德州仪器) LM4810
  • TI(德州仪器) LM4810
立即查看
您当前的位置: 首页 > 音频 > 音频放大器 > 耳机放大器 > LM4810
LM4810

LM4810

正在供货

具有数字音量控制和关断模式的 105mW 立体声、模拟输入耳机放大器

产品详情
  • 说明
  • 特性
  • 参数
  • 封装 | 引脚 | 尺寸

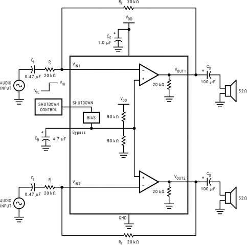
The LM4810 is a dual audio power amplifier capable of delivering 105mW per channel of continuous average power into a 16Ω load with 0.1% (THD+N) from a 5V power supply.

Boomer audio power amplifiers were designed specifically to provide high quality output power with a minimal amount of external components. Since the LM4810 does not require bootstrap capacitors or snubber networks, it is optimally suited for low-power portable systems.

The unity-gain stable LM4810 can be configured by external gain-setting resistors.

The LM4810 features an externally controlled, active-high, micropower consumption shutdown mode, as well as an internal thermal shutdown protection mechanism.

  • Active-High Shutdown Mode
  • WSON, VSSOP, and SOIC Surface Mount Packaging
  • "Click and Pop" Suppression Circuitry
  • Low Shutdown Current
  • No Bootstrap Capacitors Required
  • Unity-Gain Stable

Key Specifications

  • THD+N at 1kHz, 105mW Continuous Average Power into 16Ω 0.1 % (typ)
  • THD+N at 1kHz, 70mW Continuous Average Power into 32Ω 0.1 % (typ)
  • Shutdown Current 0.4 µA (typ)

All trademarks are the property of their respective owners.

Output power (W)0.105
Analog supply (min) (V)2
Analog supply voltage (max) (V)5.5
Load (min) (Ω)16
PSRR (dB)70
RatingCatalog
Operating temperature range (°C)-40 to 85
Headphone channelsStereo
Volume controlNo
Shutdown current (ISD) (µA)0.4
ArchitectureClass-AB
Iq per channel (typ) (mA)0.65
VSSOP (DGK)814.7 mm² 3 x 4.9
产品购买
  • 商品型号
  • 封装
  • 工作温度
  • 包装
  • 价格
  • 现货库存
  • 操作
10s
温馨提示:
订单商品问题请移至我的售后服务提交售后申请,其他需投诉问题可移至我的投诉提交,我们将在第一时间给您答复
返回顶部