h1_key

TI(德州仪器) LM4865
德州仪器 (TI) 全系列产品在线购买
  • TI(德州仪器) LM4865
  • TI(德州仪器) LM4865
  • TI(德州仪器) LM4865
  • TI(德州仪器) LM4865
  • TI(德州仪器) LM4865
  • TI(德州仪器) LM4865
立即查看
您当前的位置: 首页 > 音频 > 音频放大器 > 扬声器放大器 > LM4865
LM4865

LM4865

正在供货

具有直流音量控制和耳机放大器的 750mW、立体声、模拟输入、AB 类音频放大器

产品详情
  • 说明
  • 特性
  • 参数
  • 封装 | 引脚 | 尺寸

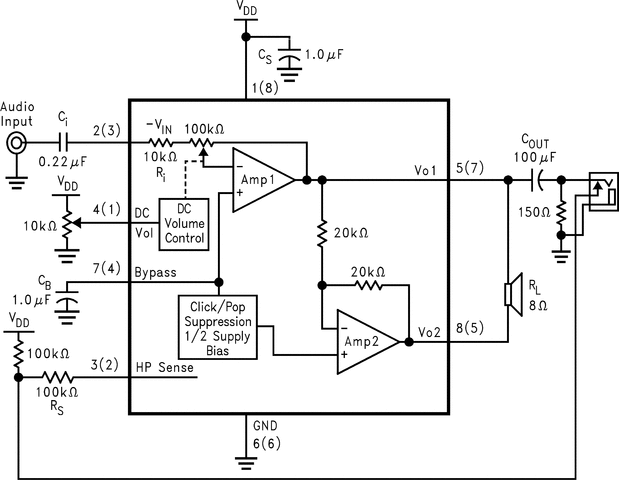
The LM4865 is a mono bridged audio power amplifier with DC voltage volume control. The LM4865 is capable of delivering 750mW of continuous average power into an 8Ω load with less than 1% THD when powered by a 5V power supply. Switching between bridged speaker mode and headphone (single ended) mode is accomplished using the headphone sense pin. To conserve power in portable applications, the LM4865's micropower shutdown mode (IQ = 0.7µA, typ) is activated when less than 300mV is applied to the DC Vol/SD pin.

Boomer audio power amplifiers are designed specifically to provide high power audio output while maintaining high fidelity. They require few external components and operate on low supply voltages.

  • DC Voltage Volume Control
  • Headphone Amplifier Mode
  • “Click and Pop” Suppression
  • Shutdown Control When Volume Control Pin Is Low
  • Thermal Shutdown Protection

Key Specifications

  • PO at 1.0% THD+N Into 8Ω SOIC, Micro SMD 750 mW (typ)
  • PO at 10% THD+N Into 8Ω SOIC, Micro SMD 1W (typ)
  • Shutdown Current 0.7µA(typ)
  • Supply Voltage Range 2.7V to 5.5 V

All trademarks are the property of their respective owners.

Audio input typeAnalog Input
ArchitectureClass-AB
Speaker channels (max)Mono
RatingCatalog
Power stage supply (max) (V)5.5
Power stage supply (min) (V)2.7
Load (min) (Ω)8
Output power (W)1
THD + N at 1 kHz (%)0.6
Iq (typ) (mA)3.5
Control interfaceHardware
Closed/open loopOpen
Analog supply (min) (V)2.7
Analog supply voltage (max) (V)5.5
PSRR (dB)50
Operating temperature range (°C)-40 to 85
SOIC (D)829.4 mm² 4.9 x 6
VSSOP (DGK)814.7 mm² 3 x 4.9
产品购买
  • 商品型号
  • 封装
  • 工作温度
  • 包装
  • 价格
  • 现货库存
  • 操作
10s
温馨提示:
订单商品问题请移至我的售后服务提交售后申请,其他需投诉问题可移至我的投诉提交,我们将在第一时间给您答复
返回顶部