h1_key

TI(德州仪器) LMK1D1212
德州仪器 (TI) 全系列产品在线购买
  • TI(德州仪器) LMK1D1212
  • TI(德州仪器) LMK1D1212
  • TI(德州仪器) LMK1D1212
  • TI(德州仪器) LMK1D1212
  • TI(德州仪器) LMK1D1212
  • TI(德州仪器) LMK1D1212
立即查看
您当前的位置: 首页 > 时钟和计时 > 时钟缓冲器 > LMK1D1212
LMK1D1212

LMK1D1212

正在供货

12 通道输出 1.8V、2.5V 和 3.3V LVDS 缓冲器

产品详情
  • 说明
  • 特性
  • 参数
  • 封装 | 引脚 | 尺寸

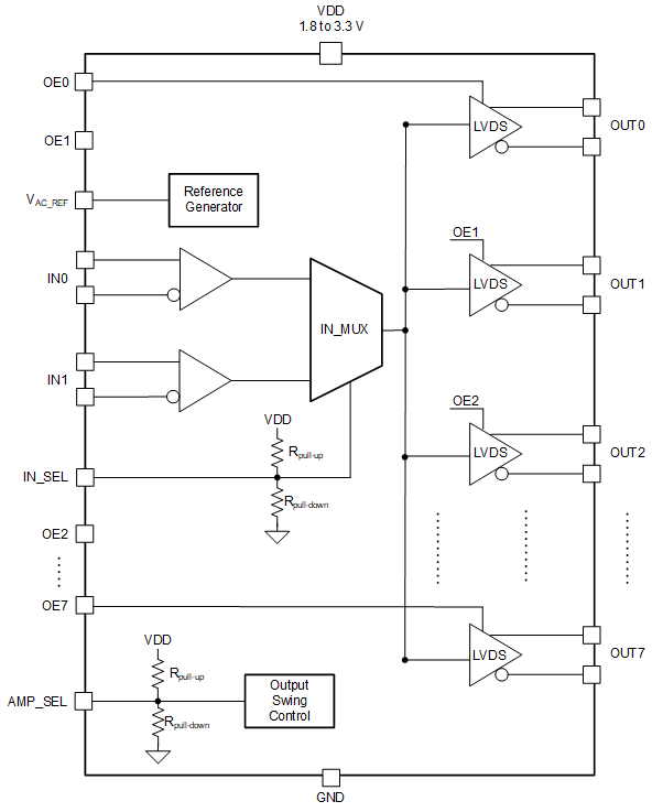
LMK1D1212 时钟缓冲器通过超小延迟,将两个中的任一可选时钟输入(IN0 和 IN1)分配给 12 对差分 LVDS 时钟输出(OUT0 至 OUT11)。类似地,LMK1D1216 将分配 16 对差分 LVDS 时钟输出(OUT0 至 OUT15)。LMK1D121x 系列可接受两个时钟源传入一个输入多路复用器。输入可以为 LVDS、LVPECL、LP-HCSL、HCSL、CML 或 LVCMOS。

LMK1D121x 专为驱动 50Ω 传输线路而设计。在单端模式下驱动输入时,对未使用的负输入引脚施加适当的偏置电压(请参阅)。

IN_SEL 引脚用于选择要发送到输出的输入。如果该引脚保持开路,该引脚将禁用输出(静态低电平)。该器件支持失效防护功能。该器件还整合了输入迟滞,可防止在没有输入信号的情况下输出随机振荡。

该器件可在 1.8V、2.5V 或 3.3V 电源环境下工作,额定温度范围是 –40°C 至 105°C(环境温度)。

  • 高性能 LVDS 时钟缓冲器系列:高达 2GHz
    • 2:12 差分缓冲器 (LMK1D1212)
    • 2:16 差分缓冲器 (LMK1D1216)
  • 电源电压:1.71V 至 3.465V
  • 低附加抖动:156.25MHz 下小于 12kHz 至 20MHz 范围内的 60fs RMS 最大值
    • 超低相位本底噪声:-164dBc/Hz(典型值)

  • 超低传播延迟:< 575ps(最大值)

  • 输出延迟:20ps(最大值)

  • 高摆幅 LVDS(升压模式):500mV VOD(典型值,AMP_SEL 设置为 1 时)
  • 通用输入接受 LVDS、LVPECL、LVCMOS、HCSL 和 CML 信号电平
  • LVDS 基准电压 (V AC_REF) 适用于容性耦合输入
  • 工业温度范围:–40°C 至 105°C
  • 采用封装
    • LMK1D1212:6mm × 6mm 40 引脚 VQFN (RHA)

    • LMK1D1216:7mm × 7mm 48 引脚 VQFN (RGZ)

FunctionClock buffer, Differential
Additive RMS jitter (typ) (fs)45
Output frequency (max) (MHz)2000
Number of outputs12
Output supply voltage (V)1.8, 2.5, 3.3
Core supply voltage (V)1.8, 2.5, 3.3
Output skew (ps)20
Features2
Operating temperature range (°C)-40 to 105
RatingCatalog
Output typeLVDS
Input typeHCSL, LP-HCSL, LVCMOS, LVDS, LVPECL
VQFN (RHA)4036 mm² 6 x 6
产品购买
  • 商品型号
  • 封装
  • 工作温度
  • 包装
  • 价格
  • 现货库存
  • 操作
10s
温馨提示:
订单商品问题请移至我的售后服务提交售后申请,其他需投诉问题可移至我的投诉提交,我们将在第一时间给您答复
返回顶部