h1_key

TI(德州仪器) CDCDB800
德州仪器 (TI) 全系列产品在线购买
  • TI(德州仪器) CDCDB800
  • TI(德州仪器) CDCDB800
  • TI(德州仪器) CDCDB800
  • TI(德州仪器) CDCDB800
  • TI(德州仪器) CDCDB800
  • TI(德州仪器) CDCDB800
立即查看
您当前的位置: 首页 > 时钟和计时 > 时钟缓冲器 > CDCDB800
CDCDB800

CDCDB800

正在供货

适用于 PCIe® 第 1 代到第 6 代 8 路输出时钟缓冲器

产品详情
  • 说明
  • 特性
  • 参数
  • 封装 | 引脚 | 尺寸

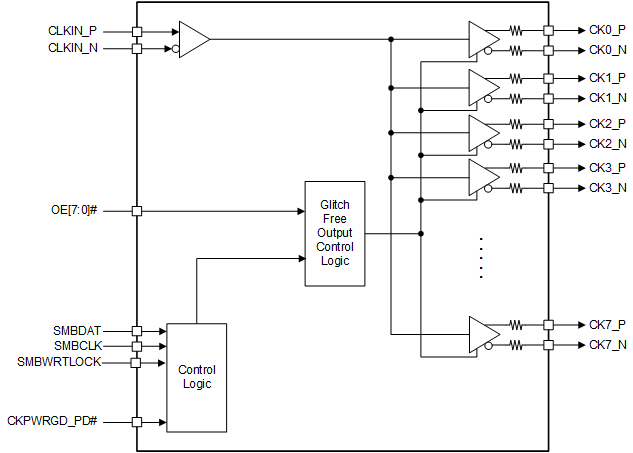
CDCDB800 是一款符合 DB800ZL 标准的 8 输出 LP-HCSL 时钟缓冲器,能够为第 1 代到第 6 代 PCIe、QuickPath Interconnect (QPI)、UPI、SAS 和 SATA 接口分配基准时钟。使用 SMBus 接口和 8 输出使能引脚,可以单独配置和控制所有 8 个输出。 CDCDB800 是一款 DB800ZL 衍生缓冲器,符合或超过 DB800ZL 中的系统参数规格。它还符合或超过了 DB2000Q 的参数规格。 CDCDB800 采用 6mm × 6mm 48 引脚 VQFN 封装。

  • 具有可编程集成 85Ω(默认值)或 100Ω 差分输出终端的 8 个 LP-HCSL 输出
  • 8 硬件输出使能端 (OE#) 控制装置
  • 使用第 6 代 PCIE 滤波器之后的附加相位抖动:20fs RMS(最大值)
  • 使用第 5 代 PCIE 滤波器之后的附加相位抖动:25fs RMS(最大值)
  • 使用 DB2000Q 滤波器之后的附加相位抖动:38fs RMS(最大值)
  • 支持公共时钟 (CC) 和单独基准 (IR) 架构
    • 与扩频兼容
  • 输出到输出偏斜:< 50ps
  • 输入到输出延迟:< 3ns
  • 失效防护输入

  • 可编程输出转换率控制

  • 3.3V 内核和 IO 电源电压
  • 硬件控制的低功耗模式 (PD#)
  • 电流消耗:72mA(最大值)
  • 6mm × 6mm 48 引脚 VQFN 封装
FunctionClock buffer, Differential
Additive RMS jitter (typ) (fs)38
Output frequency (max) (MHz)250
Number of outputs8
Output supply voltage (V)3.3
Core supply voltage (V)3.3
Output skew (ps)50
Features1
Operating temperature range (°C)-40 to 105
RatingCatalog
Output typeLP-HCSL
Input typeLP-HCSL
VQFN (RSL)4836 mm² 6 x 6
产品购买
  • 商品型号
  • 封装
  • 工作温度
  • 包装
  • 价格
  • 现货库存
  • 操作
10s
温馨提示:
订单商品问题请移至我的售后服务提交售后申请,其他需投诉问题可移至我的投诉提交,我们将在第一时间给您答复
返回顶部