h1_key

TI(德州仪器) LMH2190
德州仪器 (TI) 全系列产品在线购买
  • TI(德州仪器) LMH2190
  • TI(德州仪器) LMH2190
  • TI(德州仪器) LMH2190
  • TI(德州仪器) LMH2190
  • TI(德州仪器) LMH2190
  • TI(德州仪器) LMH2190
立即查看
您当前的位置: 首页 > 时钟和计时 > 时钟缓冲器 > LMH2190
LMH2190

LMH2190

正在供货

具有 I2C 接口的四通道 27MHz 时钟树驱动器

产品详情
  • 说明
  • 特性
  • 参数
  • 封装 | 引脚 | 尺寸

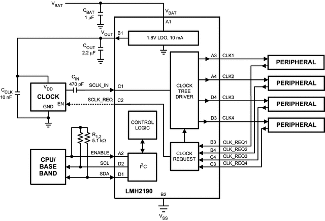
The LMH2190 is a quad channel configurable clock tree driver which supplies a digital system clock to peripherals in mobile handsets or other applications. It provides a solution to clocking issues such as limited drive capability for fanout or longer traces, protection of the master clock from varying loads and frequency pulling effects, isolation buffering from noisy modules, and crosstalk isolation. It has very low phase noise which enables it to drive sensitive modules such as Wireless LAN and Bluetooth.

The LMH2190 can be clocked up to 27 MHz, and has an independent clock request pin for each clock output which allows the peripheral to control the clock. It features an integrated LDO which provides an ultra low noise voltage supply with 10 mA external load current which can be used to supply the TCXO or other clock source.

The I2C serial interface can be used to override the default configuration of the device to optimize the LMH2190 for the application. Some of these programmable features include setting the polarity of both the clock and the clock request inputs. In addition, the clock outputs have programmable output drive current to optimize for the connected load. EMI switching noise can be controlled by configuring output drive and skew settings.

The LMH2190 quad clock distributor is offered in a tiny 1.61mm x 1.61mm 16 bump DSBGA package. Its small size and low supply current make it ideal for portable applications.

  • 1 Input Clock, 4 Output Clocks
  • Supports both Square or Sine Wave Input
  • 1.8V Square Wave Clock Outputs
  • Skewed Clock Outputs
  • Independent Clock Request
  • High Isolation of Supply Noise to Clock Input
  • High Output to Output Isolation
  • Output Drive up to 50 pF
  • EMI Controlled Output Edges and EMI Filtering
  • Integrated 1.8V Low-Dropout Regulator
    • Low Output Noise Voltage
    • 10 mA load Current
  • I2C Configurable up to 400 kHz (Fast Mode)
  • Ultra Low Standby Current
  • VBAT Range = 2.5V to 5.5V

All trademarks are the property of their respective owners.

FunctionSingle-ended
Additive RMS jitter (typ) (fs)100
Output frequency (max) (MHz)27
Number of outputs4
Output supply voltage (V)1.8
Core supply voltage (V)2.5, 3.3, 5
Output skew (ps)8.5
Features1
Operating temperature range (°C)-20 to 85
RatingCatalog
Output typeSQUARE
Input typeSINE, SQUARE
DSBGA (YFQ)163.24 mm² 1.8 x 1.8
产品购买
  • 商品型号
  • 封装
  • 工作温度
  • 包装
  • 价格
  • 现货库存
  • 操作
10s
温馨提示:
订单商品问题请移至我的售后服务提交售后申请,其他需投诉问题可移至我的投诉提交,我们将在第一时间给您答复
返回顶部