h1_key

TI(德州仪器) ADS112U04
德州仪器 (TI) 全系列产品在线购买
  • TI(德州仪器) ADS112U04
  • TI(德州仪器) ADS112U04
  • TI(德州仪器) ADS112U04
  • TI(德州仪器) ADS112U04
  • TI(德州仪器) ADS112U04
  • TI(德州仪器) ADS112U04
立即查看
您当前的位置: 首页 > 数据转换器 > 模数转换器 (ADC) > 精密 ADC > ADS112U04
ADS112U04

ADS112U04

正在供货

具有 PGA、VREF、2 个 IDAC 和 UART 接口的 16 位 2kSPS 4 通道低功耗小型 Δ-Σ ADC

产品详情
  • 说明
  • 特性
  • 参数
  • 封装 | 引脚 | 尺寸

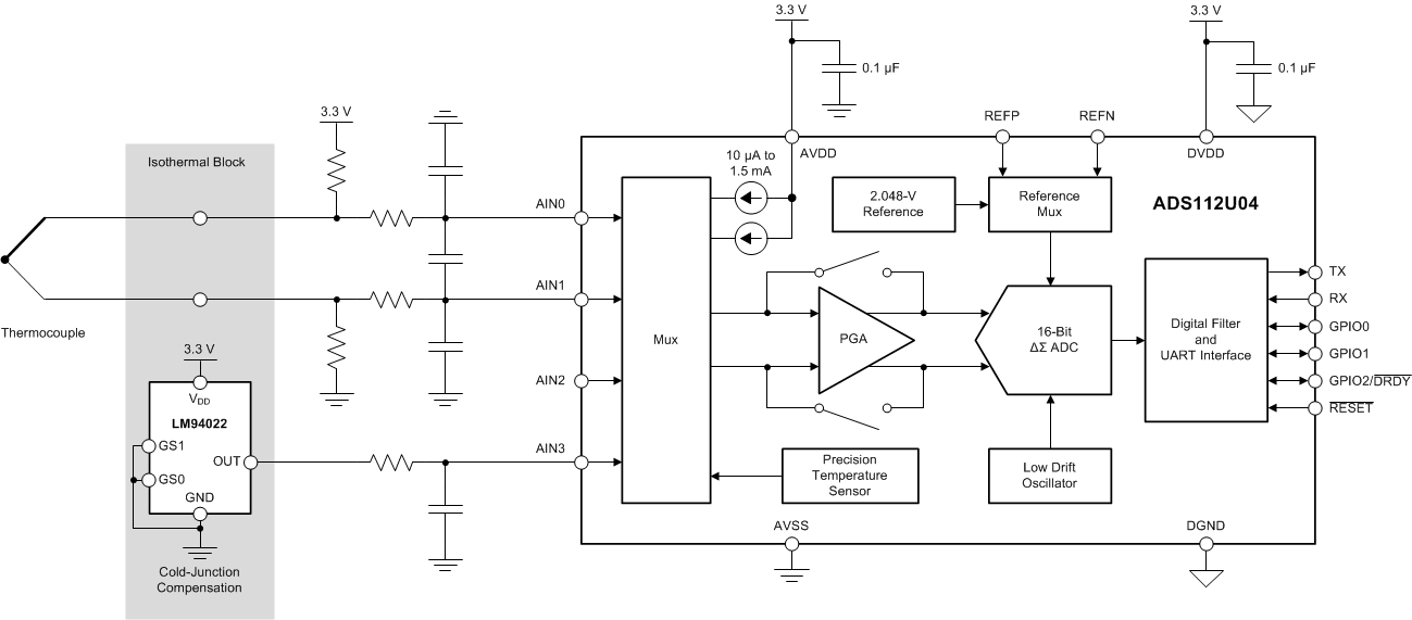
ADS112U04 是一款 16 位精密模数转换器 (ADC),集成了多种 特性, 能够降低系统成本并减少小型传感器信号测量 应用 中的组件数量。该器件 具有 通过灵活的输入多路复用器 (MUX) 实现的两个差分输入或四个单端输入、一个低噪声可编程增益放大器 (PGA)、两个可编程激励电流源、一个电压基准、一个振荡器以及一个精密温度传感器。

此器件能够以高达 2000 次/秒 (SPS) 采样数据速率执行转换,并且能够在单周期内稳定。针对噪声环境中的工业应用,当采样频率为 20SPS 时,数字滤波器可同时提供 50Hz 和 60Hz 抑制。内部 PGA 提供高达 128 的增益。此 PGA 使得 ADS112U04 非常适合可测量小传感器信号的 应用 ,例如电阻式温度检测器 (RTD)、热电偶、热敏电阻和阻性桥式传感器。

ADS112U04 具有 一个 2 线 UART 兼容接口。在需要电隔离的 应用 中,这种通用异步接收器/发送器 (UART) 接口可最大限度地减少数字隔离通道的数量,从而节省成本、减小布板空间和降低功耗。

ADS112U04 采用无引线的 16 引脚 WQFN 或 16 引脚 TSSOP 封装,额定工作温度范围为 –40°C 至 +125°C。

  • 电流消耗低至 315µA(典型值)
  • 宽电源电压范围:2.3V 至 5.5V
  • 可编程增益:1 至 128
  • 可编程数据速率:高达 2kSPS
  • 16 位无噪声分辨率(20SPS 时)
  • 采用单周期稳定数字滤波器,在 20SPS 时实现同步 50Hz 和 60Hz 抑制
  • 两个差分输入或四个单端输入
  • 双匹配可编程电流源:
    10µA 至 1.5mA
  • 集成 2.048V 基准电压:漂移 5ppm/°C(典型值)
  • 集成 2% 精准振荡器
  • 集成温度传感器:精度 0.5°C(典型值)
  • 三个通用输入/输出
  • 2 线 UART 兼容接口(8-N-1 格式),具有高达 120kBaud 的波特率和
    自动波特率检测功能
  • 封装:3.0mm × 3.0mm × 0.75mm WQFN
Resolution (Bits)16
Sample rate (max) (ksps)2
Number of input channels4
Interface typeUART
ArchitectureDelta-Sigma
Input typeDifferential, Single-ended
Multichannel configurationMultiplexed
RatingCatalog
Reference modeExternal, Internal
Input voltage range (max) (V)2.85, 5.6
Input voltage range (min) (V)-2.85, 0
Features50/60 Hz Rejection, Excitation Current Sources (iDACs), GPIO, Oscillator, PGA, Small Size, Temp Sensor
Operating temperature range (°C)-40 to 125
Power consumption (typ) (mW)1.4
Analog supply (min) (V)2.3
Analog supply voltage (max) (V)5.5
Digital supply (min) (V)2.3
Digital supply (max) (V)5.5
TSSOP (PW)1632 mm² 5 x 6.4
WQFN (RTE)169 mm² 3 x 3
产品购买
  • 商品型号
  • 封装
  • 工作温度
  • 包装
  • 价格
  • 现货库存
  • 操作
10s
温馨提示:
订单商品问题请移至我的售后服务提交售后申请,其他需投诉问题可移至我的投诉提交,我们将在第一时间给您答复
返回顶部