h1_key

TI(德州仪器) ADS1220
德州仪器 (TI) 全系列产品在线购买
  • TI(德州仪器) ADS1220
  • TI(德州仪器) ADS1220
  • TI(德州仪器) ADS1220
  • TI(德州仪器) ADS1220
  • TI(德州仪器) ADS1220
  • TI(德州仪器) ADS1220
立即查看
您当前的位置: 首页 > 数据转换器 > 模数转换器 (ADC) > 精密 ADC > ADS1220
ADS1220

ADS1220

正在供货

具有 PGA、VREF、SPI 和两个 IDAC 的 24 位 2kSPS 四通道低功耗 Δ-Σ ADC

产品详情
  • 说明
  • 特性
  • 参数
  • 封装 | 引脚 | 尺寸

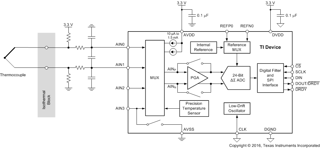
ADS1220 是一款精密 24 位模数转换器 (ADC),所集成的多种 特性 能够降低系统成本并减少小型传感器信号测量 应用 中的组件数量。该器件 具有 通过输入多路复用器 (MUX) 实现的两个差分输入或四个单端输入,一个低噪声可编程增益放大器 (PGA),两个可编程激励电流源,一个电压基准,一个振荡器,一个低侧开关和一个精密温度传感器。

此器件能够以高达 2000 次/秒 (SPS) 采样数据速率执行转换,并且能够在单周期内稳定。针对噪声环境中的工业应用,当采样频率为 20SPS 时,数字滤波器可同时提供 50Hz 和 60Hz 抑制。内部 PGA 提供高达 128V/V 的增益。此 PGA 使得 ADS1220 非常适用于小型传感器信号测量 应用 ,例如电阻式温度检测器 (RTD)、热电偶、热敏电阻和阻性桥式传感器。该器件在使用 PGA 时支持测量伪差分或全差分信号。此外,该器件还可配置为禁用内部 PGA,同时仍提供高输入阻抗和高达 4V/V 的增益,从而实现单端测量。

在禁用 PGA 后的占空比模式下运行功耗可低至 120µA。ADS1220 采用无引线 VQFN-16 或薄型小外形尺寸 (TSSOP)-16 封装,额定工作温度范围为 -40°C 至 +125°C。

  • 低电流:
    占空比模式下低至 120μA(典型值)
  • 宽电源电压范围:2.3V 至 5.5V
  • 可编程增益:1V/V 至 128V/V
  • 可编程数据速率:高达 2kSPS
  • 高达 20 位有效分辨率
  • 采用单周期稳定数字滤波器,在 20SPS 时
    实现 50Hz 和 60Hz 谐波抑制
  • 两个差分输入或四个单端输入
  • 双匹配可编程电流源:
    10μA 至 1.5mA
  • 集成 2.048V 基准电压:漂移 5ppm/°C(典型值)
  • 集成 2% 精准振荡器
  • 集成温度传感器:精度 0.5°C(典型值)
  • 与 SPI 兼容的接口(模式 1)
  • 封装:3.5mm × 3.5mm × 0.9mm 超薄型四方扁平无引线 (VQFN)

应用

  • 温度传感器测量:
    • 热敏电阻
    • 热电偶
    • 电阻式温度检测器 (RTD):
      2 线、3 线或 4 线制类型
  • 电阻桥式传感器测量:
    • 压力传感器
    • 应力计
    • 衡器
  • 便携式仪表
  • 工厂自动化和过程控制

All trademarks are the property of their respective owners.

Resolution (Bits)24
Sample rate (max) (ksps)2
Number of input channels4
Interface typeSPI
ArchitectureDelta-Sigma
Input typeDifferential, Single-ended
Multichannel configurationMultiplexed
RatingCatalog
Reference modeExternal, Internal, Supply
Input voltage range (max) (V)2.85, 5.6
Input voltage range (min) (V)-2.85, 0
Features50/60 Hz Rejection, Excitation Current Sources (iDACs), Oscillator, PGA, Temp Sensor
Operating temperature range (°C)-40 to 125
Power consumption (typ) (mW)1.4
Analog supply (min) (V)2.3
Analog supply voltage (max) (V)5.5
Digital supply (min) (V)2.3
Digital supply (max) (V)5.5
TSSOP (PW)1632 mm² 5 x 6.4
VQFN (RVA)1612.25 mm² 3.5 x 3.5
产品购买
  • 商品型号
  • 封装
  • 工作温度
  • 包装
  • 价格
  • 现货库存
  • 操作
10s
温馨提示:
订单商品问题请移至我的售后服务提交售后申请,其他需投诉问题可移至我的投诉提交,我们将在第一时间给您答复
返回顶部