h1_key

TI(德州仪器) AFE4300
德州仪器 (TI) 全系列产品在线购买
  • TI(德州仪器) AFE4300
  • TI(德州仪器) AFE4300
  • TI(德州仪器) AFE4300
  • TI(德州仪器) AFE4300
  • TI(德州仪器) AFE4300
  • TI(德州仪器) AFE4300
立即查看
您当前的位置: 首页 > 数据转换器 > 集成型和特殊功能数据转换器 > 医疗 AFE > AFE4300
AFE4300

AFE4300

正在供货

体重秤和人体成分测量模拟前端 (AFE)

产品详情
  • 说明
  • 特性
  • 参数
  • 封装 | 引脚 | 尺寸

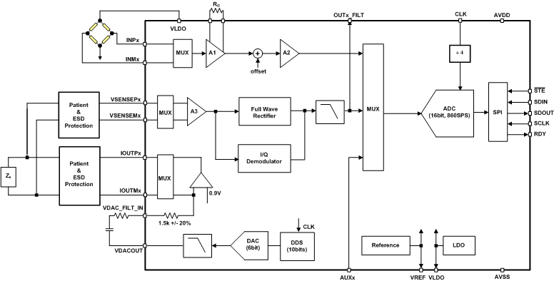
AFE4300 是一款低成本模拟前端,此模拟前端有两个独立的信号链:一个信号链用于体重计 (WS) 测量,而另外一个信号链用于体成分测量 (BCM) 分析。一个 16 位,860SPS 模数转换器 (ADC) 在两个信号链间复用。体重测量信号链包括一个可由外部电阻器设定增益的仪器放大器 (INA),后接一个用于偏移校正的 6 位数模转换器 (DAC),和一个驱动外部桥/负载单元(有一个用于比例式测量的 1.7V 固定电压)的电路。

AFE4300 还可通过产生一个进入人体的正弦电流来测量人体成分。此正弦电流由一个内部模式生成器和一个 6 位,1MSPS DAC 生成。一个电压电流转换器将这个正弦电流应用在两个端子之间的人体上。在这两个端子上生成的电压是由人体的阻抗生成的,此电压由一个差分放大器测量,再经过整流,且其振幅由 16 位 ADC 提取并测量。

AFE4300 的工作电压范围为 2V 至 3.6V,额定温度为 0°C 至 +70°C,并采用 LQFP-80 封装。

  • 体重秤前端:
    • 支持最多四路称重传感器输入
    • 片上称重传感器 1.7V 激励电压用于比例式测量
    • 68nVrms 输入参考噪声
      (0.1Hz 至 2Hz)
    • 优秀拟合线性:满标量程的 0.01%
    • 体重秤测量:540µA
  • 身体成分分析仪前端:
    • 最多支持三个四极复合阻抗测量值
    • 6 位 1MSPS 正弦波生成数模转换器 (DAC)
    • 247.5µArms、±20% 激励源
    • 在 2Hz 带宽中具有 0.1Ω 测量 RMS 噪声
    • 人体成分测量:970µA
  • 模数转换器 (ADC):
    • 16 位,860 次每秒采样 (SPS)
    • 电源电流:110µA
ApplicationsBody composition measurements for weight scales
Number of input channels2
Resolution (Bits)16
Number of LEDs0
Interface typeSPI
Operating temperature range (°C)0 to 70
RatingCatalog
LQFP (PN)80196 mm² 14 x 14
产品购买
  • 商品型号
  • 封装
  • 工作温度
  • 包装
  • 价格
  • 现货库存
  • 操作
10s
温馨提示:
订单商品问题请移至我的售后服务提交售后申请,其他需投诉问题可移至我的投诉提交,我们将在第一时间给您答复
返回顶部