h1_key

TI(德州仪器) ADS1192
德州仪器 (TI) 全系列产品在线购买
  • TI(德州仪器) ADS1192
  • TI(德州仪器) ADS1192
  • TI(德州仪器) ADS1192
  • TI(德州仪器) ADS1192
  • TI(德州仪器) ADS1192
  • TI(德州仪器) ADS1192
立即查看
您当前的位置: 首页 > 数据转换器 > 集成型和特殊功能数据转换器 > 医疗 AFE > ADS1192
ADS1192

ADS1192

正在供货

适用于 ECG 应用的 16 位、2 通道、低功耗模拟前端 (AFE)

产品详情
  • 说明
  • 特性
  • 参数
  • 封装 | 引脚 | 尺寸

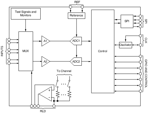
ADS1191/2是多通道同步采样16位 Δ-Σ 模数转换器 (ADC) 系列,具有内建可编程增益放大器 (PGA),内部参考,和板载振荡器。

ADS1191/2包含了便携式,低功率医疗心电图 (ECG),体育运动,和健身应用通常所需的所有特性。

凭借其高度的集成性及与众不同的性能,ADS1191/2系列产品能够在大幅缩小尺寸,降低功耗与整体成本的同时,实现可扩展医疗仪表系统的创建。

ADS1191/2每通道提供高度灵活的输入多路复用器,其可独立连接至内部生成信号实现测试,温度以及持续断线检测。 此外,可选择输入通道的各种配置生成右腿驱动器 (RLD) 输出信号。 ADS1191/2最高运行数据速率为8kSPS。 使用此器件内部激励灌电流/拉电流从内部执行持续断线检测。

此器件采用5mm × 5mm,32引脚薄型四方扁平封装(TQFP)。 额定运行温度范围–40°C 至+85°C。

  • 2个低噪声可编程增益放大器(PGA) 与
    2个高分辨率 ADC (ADS1192)
  • 低功率:每通道335μW
  • 输入参考噪声:24μVPP
    (150Hz BW,G=6)
  • 输入偏置电流:1nA
  • 数据速率:125SPS 至8kSPS
  • CMRR:–95dB
  • 可编程增益:1,2,3,4,6,8 或者12
  • 电源:单极或者双极
    • 模拟:2.7V至5.25V
    • 数字:1.7V至3.6V
  • 内建右腿驱动器放大器、持续断线检测、测试信号
  • 内建振荡器与参考
  • 高灵活断电,待机模式
  • SPI- 兼容串行接口
  • 工作温度范围: –40°C 至 +85°C
Applications3-lead ECG, 5-lead ECG, 6-lead ECG, ECG patch, Patient monitoring
Number of input channels2
Resolution (Bits)16
Interface typeSPI
Operating temperature range (°C)-40 to 85
RatingCatalog
TQFP (PBS)3249 mm² 7 x 7
VQFN (RSM)3216 mm² 4 x 4
产品购买
  • 商品型号
  • 封装
  • 工作温度
  • 包装
  • 价格
  • 现货库存
  • 操作
10s
温馨提示:
订单商品问题请移至我的售后服务提交售后申请,其他需投诉问题可移至我的投诉提交,我们将在第一时间给您答复
返回顶部