h1_key

TI(德州仪器) TLV9061
德州仪器 (TI) 全系列产品在线购买
  • TI(德州仪器) TLV9061
  • TI(德州仪器) TLV9061
  • TI(德州仪器) TLV9061
  • TI(德州仪器) TLV9061
  • TI(德州仪器) TLV9061
  • TI(德州仪器) TLV9061
立即查看
您当前的位置: 首页 > 放大器 > 运算放大器 (op amps) > 通用运算放大器 > TLV9061
TLV9061

TLV9061

正在供货

适用于成本优化型应用的单通道、5.5V、10MHz、RRIO 运算放大器

产品详情
  • 说明
  • 特性
  • 参数
  • 封装 | 引脚 | 尺寸

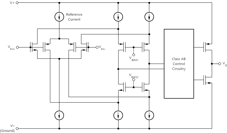
TLV9061(单通道)、TLV9062(双通道)和 TLV9064(四通道)是单路、双路和四路低压(1.8V 至 5.5V)运算放大器,具有轨至轨输入和输出摆幅能力。这些器件是具有高成本效益的解决方案,适用于需要低工作 电压、 小型封装尺寸和高容性负载驱动能力的应用。虽然 TLV906x 的容性负载驱动能力为 100pF,但电阻式开环输出阻抗便于在更高的容性负载下更轻松地实现稳定。此类运算放大器专为低工作电压(1.8V 至 5.5V)而设计,性能规格类似于 OPAx316 和 TLVx316 器件。

中 TLV9061 DPW (X2SON) 封装中的封装预览说明

TLV900x 器件具有关断模式,允许放大器切换至典型电流消耗低于 1µA 的待机模式。

TLV906xS 系列有助于简化系统设计,因为该系列具有稳定的单位增益,集成了 RFI 和 EMI 抑制滤波器,而且在过驱条件下不会出现反相。

针对所有通道类型(单通道、双通道和四通道)提供微型封装(如 SOT-553 和 WSON、)以及行业标准封装(如 SOIC、MSOP、SOT-23 和 TSSOP)。

  • 轨至轨输入和输出
  • 低输入偏移电压:±0.3mV
  • 单位增益带宽:10MHz
  • 低宽带噪声:10nV/√Hz
  • 低输入偏置电流:0.5pA
  • 低静态电流:538µA
  • 单位增益稳定
  • 内部射频干扰 (RFI) 和电磁干扰 (EMI) 滤波器
  • 可在电源电压低至 1.8V 的电压下运行
  • 由于采用了电阻式开环输出阻抗,因此在更高的容性负载下可更轻松地实现稳定
  • 关断版本:TLV906xS
  • 扩展温度范围:–40°C 至 +125°C
Number of channels1
Total supply voltage (+5 V = 5, ±5 V = 10) (max) (V)5.5
Total supply voltage (+5 V = 5, ±5 V = 10) (min) (V)1.8
Rail-to-railIn, Out
GBW (typ) (MHz)10
Slew rate (typ) (V/µs)6.5
Vos (offset voltage at 25°C) (max) (mV)1.5
Iq per channel (typ) (mA)0.538
Vn at 1 kHz (typ) (nV√Hz)16
RatingCatalog
Operating temperature range (°C)-40 to 125
Offset drift (typ) (µV/°C)0.3
FeaturesCost Optimized, EMI Hardened, Shutdown, Small Size
CMRR (typ) (dB)103
Iout (typ) (A)0.05
ArchitectureCMOS
Input common mode headroom (to negative supply) (typ) (V)-0.1
Input common mode headroom (to positive supply) (typ) (V)0.1
Output swing headroom (to negative supply) (typ) (V)0.02
Output swing headroom (to positive supply) (typ) (V)-0.02
SOT-23 (DBV)58.12 mm² 2.9 x 2.8
SOT-23 (DBV)68.12 mm² 2.9 x 2.8
SOT-SC70 (DCK)54.2 mm² 2 x 2.1
X2SON (DPW)50.64 mm² 0.8 x 0.8
产品购买
  • 商品型号
  • 封装
  • 工作温度
  • 包装
  • 价格
  • 现货库存
  • 操作
10s
温馨提示:
订单商品问题请移至我的售后服务提交售后申请,其他需投诉问题可移至我的投诉提交,我们将在第一时间给您答复
返回顶部