h1_key

TI(德州仪器) ADC08832
德州仪器 (TI) 全系列产品在线购买
  • TI(德州仪器) ADC08832
  • TI(德州仪器) ADC08832
  • TI(德州仪器) ADC08832
  • TI(德州仪器) ADC08832
  • TI(德州仪器) ADC08832
  • TI(德州仪器) ADC08832
立即查看
您当前的位置: 首页 > 数据转换器 > 模数转换器 (ADC) > 精密 ADC > ADC08832
ADC08832

ADC08832

正在供货

具有多路复用器和采样/保持功能的 8 位、双通道、串行 I/O CMOS 模数转换器

产品详情
  • 说明
  • 特性
  • 参数
  • 封装 | 引脚 | 尺寸

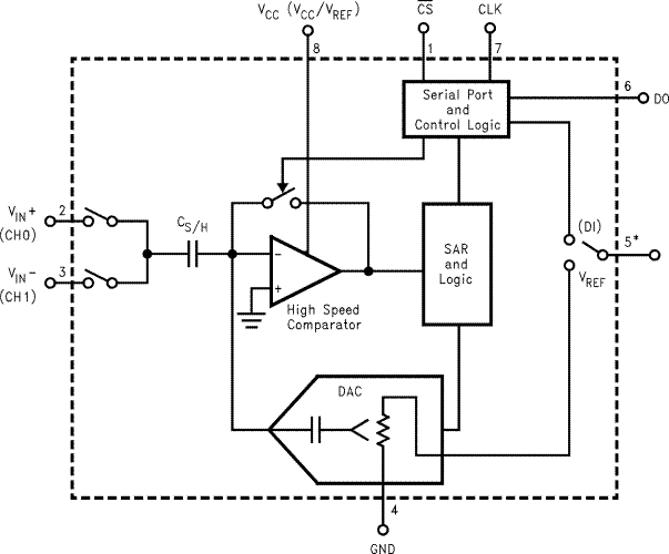
The ADC08831/ADC08832 are 8-bit successive approximation Analog to Digital converters with 3-wire serial interfaces and a configurable input multiplexer for 2 channels. The serial I/O will interface to COPSfamily of micro-controllers, PLD's, microprocessors, DSP's, or shift registers. The serial I/O is configured to comply with the MICROWIRE serial data exchange standard.

To minimize total power consumption, the ADC08831/ADC08832 automatically go into low power mode whenever they are not performing conversions.

A track/hold function allows the analog voltage at the positive input to vary during the actual A/D conversion.

The analog inputs can be configured to operate in various combinations of single-ended, differential, or pseudo-differential modes. The voltage reference input can be adjusted to allow encoding of small analog voltage spans to the full 8-bits of resolution.

  • 3-Wire Serial Digital Data Link Requires Few I/O Pins
  • Analog Input Track/Hold Function
  • 2-Channel Input Multiplexer Option with Address Logic
  • Analog Input Voltage Range from GND to VCC
  • No Zero or Full Scale Adjustment Required
  • TTL/CMOS Input/Output Compatible
  • Superior Pin Compatible Replacement for ADC0831/2

Key Specifications

  • Resolution: 8 Bits
  • Conversion Time (fC = 2 MHz): 4μs (Max)
  • Power Dissipation: 8.5mW (Typ)
  • Low Power Mode: 3.0mW (Typ)
  • Single Supply: 5VDC
  • Total Unadjusted Error: ±1LSB
  • No Missing Codes over Temperature

All trademarks are the property of their respective owners.

Resolution (Bits)8
Sample rate (max) (ksps)250
Number of input channels2
Interface typeMicrowire (Serial I/O), SPI
ArchitectureSAR
Input typeDifferential, Single-ended
Multichannel configurationMultiplexed
RatingCatalog
Reference modeSupply
Input voltage range (max) (V)6
Input voltage range (min) (V)0
Operating temperature range (°C)-40 to 85
Power consumption (typ) (mW)12
Analog supply (min) (V)4.5
Analog supply voltage (max) (V)6
SNR (dB)48.5
Digital supply (min) (V)4.5
Digital supply (max) (V)6
SOIC (D)829.4 mm² 4.9 x 6
VSSOP (DGK)814.7 mm² 3 x 4.9
产品购买
  • 商品型号
  • 封装
  • 工作温度
  • 包装
  • 价格
  • 现货库存
  • 操作
10s
温馨提示:
订单商品问题请移至我的售后服务提交售后申请,其他需投诉问题可移至我的投诉提交,我们将在第一时间给您答复
返回顶部