h1_key

TI(德州仪器) INA828
德州仪器 (TI) 全系列产品在线购买
  • TI(德州仪器) INA828
  • TI(德州仪器) INA828
  • TI(德州仪器) INA828
  • TI(德州仪器) INA828
  • TI(德州仪器) INA828
  • TI(德州仪器) INA828
立即查看
您当前的位置: 首页 > 放大器 > 仪表放大器 > INA828
INA828

INA828

正在供货

50µV 失调电压、7nV/√Hz 噪声、低功耗、精密仪表放大器

产品详情
  • 说明
  • 特性
  • 参数
  • 封装 | 引脚 | 尺寸

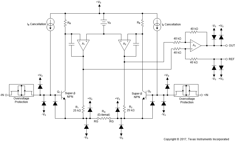
INA828 是一款高精度仪表放大器,此放大器提供低功耗并且可在极宽的单电源或双电源范围内工作。可通过单个外部电阻器在 1 到 1000 范围内设置增益。由于采用新的超 β 输入晶体管(这些晶体管可提供极低的输入失调电压、失调电压漂移、输入偏置电流以及输入电压和电流噪声),该器件可提供出色的精度。附加电路可以为输入提供高达 ±40V 的过压保护。

INA828 经过优化,可提供出色的共模抑制比。当 G = 1 时,整个输入共模范围内共模抑制比超过 90dB。该器件非常适用于通过 5V 单电源和高达 ±18V 的双电源供电的低电压运行。最后,INA828 采用 8 引脚 SOIC 封装,额定温度范围为 –40°C 至 +125°C。

  • 精密仪表放大器演变:
    • 第二代:INA828
    • 第一代:INA128
  • 低失调电压:最大值为 50µV
  • 增益漂移:5ppm/°C (G = 1),50ppm/°C (G > 1)
  • 噪声:7nV/√Hz
  • 带宽:2MHz (G = 1)、260kHz (G = 100)
  • 与 1nF 电容负载一起工作时保持稳定
  • 输入保护电压高达 ±40V
  • 共模抑制:
    • 最小值为 110dB (G = 10)
  • 电源抑制:最小值为 100dB (G = 1)
  • 电源电流:最大值为 650 µA
  • 电源范围:
    • 单电源:4.5V 至 36V
    • 双电源:±2.25V 至 ±18V
  • 额定温度范围:
    –40°C 至 +125°C
  • 封装:8 引脚 SOIC
Number of channels1
Vs (max) (V)36
Vs (min) (V)4.5
Input offset (±) (max) (µV)50
Voltage gain (min) (V/V)1
Voltage gain (max) (V/V)1000
Noise at 1 kHz (typ) (nV√Hz)7
FeaturesOvervoltage protection, Super-beta
CMRR (min) (dB)140
Input offset drift (±) (max) (V/°C)0.0000005
Input bias current (±) (max) (nA)0.6
Iq (typ) (mA)0.6
Bandwidth at min gain (typ) (MHz)2
Gain error (±) (max) (%)0.15
Operating temperature range (°C)-40 to 125
RatingCatalog
TypeResistor
Gain nonlinearity (±) (max) (%)0.002
Output swing headroom (to negative supply) (typ) (V)0.15
Output swing headroom (to positive supply) (typ) (V)-0.15
Input common mode headroom (to negative supply) (typ) (V)2
Input common mode headroom (to positive supply) (typ) (V)-2
Noise at 0.1 Hz to 10 Hz (typ) (µVPP)0.14
SOIC (D)829.4 mm² 4.9 x 6
产品购买
  • 商品型号
  • 封装
  • 工作温度
  • 包装
  • 价格
  • 现货库存
  • 操作
10s
温馨提示:
订单商品问题请移至我的售后服务提交售后申请,其他需投诉问题可移至我的投诉提交,我们将在第一时间给您答复
返回顶部