h1_key

TI(德州仪器) TCAN11625-Q1
德州仪器 (TI) 全系列产品在线购买
  • TI(德州仪器) TCAN11625-Q1
  • TI(德州仪器) TCAN11625-Q1
  • TI(德州仪器) TCAN11625-Q1
  • TI(德州仪器) TCAN11625-Q1
  • TI(德州仪器) TCAN11625-Q1
  • TI(德州仪器) TCAN11625-Q1
立即查看
您当前的位置: 首页 > 接口 > 系统基础芯片 (SBC) > TCAN11625-Q1
TCAN11625-Q1

TCAN11625-Q1

正在供货

具有集成 5V 电源和 5V、100mA LDO 的汽车类 CAN-FD 收发器

产品详情
  • 说明
  • 特性
  • 参数
  • 封装 | 引脚 | 尺寸

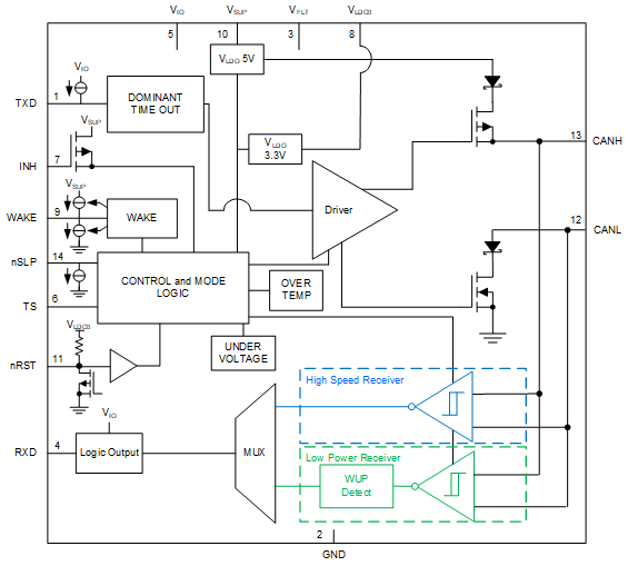
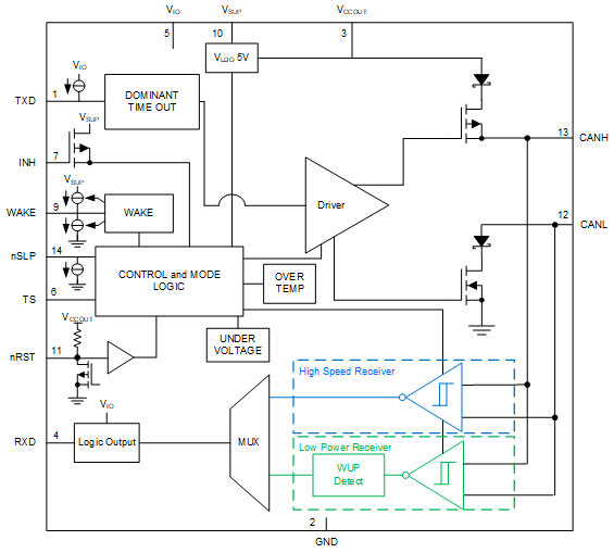
TCAN1162x-Q1 是一款高速控制器局域网 (CAN) 系统基础芯片 (SBC),符合 ISO 11898-2:2016 高速 CAN 规范的物理层要求。 TCAN1162x-Q1 支持传统 CAN 和 CAN FD 网络(数据速率高达 8 兆位/秒 (Mbps))。

TCAN11623-Q1 和 TCAN11625-Q1 均支持宽输入电源电压范围,并且集成了某种形式的 LDO 输出。TCAN11625-Q1 具有 5V LDO 输出 (VCCOUT),可在内部为 CAN 收发器提供电压,并在外部提供额外电流。TCAN11623-Q1 具有从 5V LDO 提供的 3.3V LDO 输出 (VLDO3),支持外部负载。

TCAN1162x-Q1 可通过 INH 输出引脚选择性启用系统上可能存在的各种电源,从而在整个系统级别减少电池电流消耗。这使得在超低电流睡眠模式中,功率传送到除 TCAN1162x-Q1 以外的所有系统元件,同时对 CAN 总线进行监控。检测到唤醒事件时, TCAN1162x-Q1 通过将 INH 驱动至高电平来启动系统。

  • 符合面向汽车应用的 AEC Q100(1 级)标准
  • 符合 ISO 11898-2:2016 的要求
  • 提供功能安全
    • 可帮助进行功能安全系统设计的文档
  • 宽工作输入电压范围
  • 为 CAN 收发器供电的集成 LDO
    • 具有 100mA 输出电流能力的 5V LDO - TCAN11625
    • 具有 70mA 输出电流能力的 3.3V LDO - TCAN11623
  • 支持高达 8Mbps 的传统 CAN 和 CAN FD
  • VIO 电平转换支持:1.7V 至 5.5V
  • 工作模式
    • 正常模式
    • 待机模式
    • 低功耗睡眠模式
  • 高压 INH 输出,用于系统电源控制
  • 支持通过 WAKE 引脚实现本地唤醒
  • 定义了未上电时的行为
    • 总线和 IO 终端为高阻抗(运行总线或应用上无负载)
  • 保护特性:
    • ±58V CAN 总线容错
    • VSUP 上支持负载突降
    • IEC ESD 保护
    • 欠压和过压保护
    • 热关断保护
    • TXD 显性状态超时 (TXD DTO)
  • 支持超宽结温范围
  • 采用无引线 VSON (14) 封装,具有可湿性侧面,提高了自动光学检测 (AOI) 能力
ProtocolsCAN, CAN FD, SBC
Number of channels1
Supply voltage (V)5.5 to 28
Bus fault voltage (V)-58 to 58
Signaling rate (max) (Bits)8000000
RatingAutomotive
VSON (DMT)1413.5 mm² 4.5 x 3
产品购买
  • 商品型号
  • 封装
  • 工作温度
  • 包装
  • 价格
  • 现货库存
  • 操作
10s
温馨提示:
订单商品问题请移至我的售后服务提交售后申请,其他需投诉问题可移至我的投诉提交,我们将在第一时间给您答复
返回顶部