h1_key

TI(德州仪器) TCAN1044A-Q1
德州仪器 (TI) 全系列产品在线购买
  • TI(德州仪器) TCAN1044A-Q1
  • TI(德州仪器) TCAN1044A-Q1
  • TI(德州仪器) TCAN1044A-Q1
  • TI(德州仪器) TCAN1044A-Q1
  • TI(德州仪器) TCAN1044A-Q1
  • TI(德州仪器) TCAN1044A-Q1
立即查看
您当前的位置: 首页 > 接口 > CAN 收发器 > TCAN1044A-Q1
TCAN1044A-Q1

TCAN1044A-Q1

正在供货

具有待机模式的增强型汽车 CAN 收发器

产品详情
  • 说明
  • 特性
  • 参数
  • 封装 | 引脚 | 尺寸

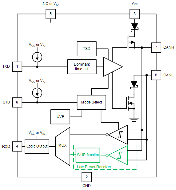
TCAN1044A-Q1 和 TCAN1044AV-Q1 是高速控制器局域网 (CAN) 收发器,满足 ISO 11898-2:2016 高速 CAN 规范的物理层要求。

此类收发器具有经过认证的电磁兼容性 (EMC),是数据速率高达 5 兆位/秒 (Mbps) 的传统 CAN 和 CAN FD 网络的理想选择。这些器件可以在更简单的网络中实现高达 8Mbps 的运行速度。TCAN1044AV-Q1 包括通过 VIO 引脚实现的内部逻辑电平转换功能,允许将收发器 I/O 直接连接到 1.8V、2.5V、3.3V 或 5V 逻辑电平。该收发器支持低功耗待机模式,并且可通过符合 ISO 11898-2:2016 所定义唤醒模式 (WUP) 的 CAN 来唤醒。

此外,该收发器还支持热关断 (TSD)、TXD 显性超时 (DTO)、电源欠压检测和 ±58V 的总线故障保护。这些器件定义了电源欠压或浮动引脚情况下的失效防护行为。这些收发器不仅采用业界通用 SOIC-8 和 VSON-8 封装,而且还提供节省空间的小尺寸 SOT-23 封装选项。

  • 符合面向汽车应用的 AEC-Q100(1 级)标准
  • 符合 ISO 11898-2:2016 物理层标准要求
  • 提供功能安全
    • 可帮助进行功能安全系统设计的文档
  • 支持传统 CAN 和经优化的 CAN FD 性能(数据速率为 2、5 和 8Mbps)
    • 具有较短的对称传播延迟时间,可增加时序裕量
  • TCAN1044AV I/O 电压范围支持 1.7V 至 5.5V
  • 支持 12V 和 24V 电池应用
  • 接收器共模输入电压:±12V
  • 保护特性:
    • 总线故障保护:±58V
    • 欠压保护
    • TXD 显性超时 (DTO)
      • 数据速率低至 9.2kbps
    • 热关断保护 (TSD)
  • 工作模式:
    • 正常模式
    • 支持远程唤醒请求功能的低功耗待机模式
  • 优化了未上电时的性能
    • 总线和逻辑引脚为高阻抗(运行总线或应用上无负载)
    • 支持热插拔:在总线和 RXD 输出上可实现上电/断电无干扰运行
  • 小型 8 引脚 SOIC SOT-23 和无引线 VSON-8 封装,提高了自动光学检测 (AOI) 能力
ProtocolsCAN, CAN FD
Number of channels1
Supply voltage (V)4.5 to 5.5
Bus fault voltage (V)-58 to 58
Signaling rate (max) (Bits)8000000
RatingAutomotive
SOIC (D)829.4 mm² 4.9 x 6
SOT-23-THN (DDF)88.12 mm² 2.9 x 2.8
VSON (DRB)89 mm² 3 x 3
产品购买
  • 商品型号
  • 封装
  • 工作温度
  • 包装
  • 价格
  • 现货库存
  • 操作
10s
温馨提示:
订单商品问题请移至我的售后服务提交售后申请,其他需投诉问题可移至我的投诉提交,我们将在第一时间给您答复
返回顶部