h1_key

TI(德州仪器) TLIN1029A-Q1
德州仪器 (TI) 全系列产品在线购买
  • TI(德州仪器) TLIN1029A-Q1
  • TI(德州仪器) TLIN1029A-Q1
  • TI(德州仪器) TLIN1029A-Q1
  • TI(德州仪器) TLIN1029A-Q1
  • TI(德州仪器) TLIN1029A-Q1
  • TI(德州仪器) TLIN1029A-Q1
立即查看
您当前的位置: 首页 > 接口 > LIN 收发器 > TLIN1029A-Q1
TLIN1029A-Q1

TLIN1029A-Q1

正在供货

具有显性状态超时的 TLIN1029A-Q1 本地互连网络 (LIN) 收发器

产品详情
  • 说明
  • 特性
  • 参数
  • 封装 | 引脚 | 尺寸

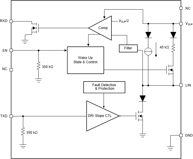
TLIN1029A-Q1 是一款本地互连网络 (LIN) 物理层收发器,集成了唤醒和保护功能,符合 LIN 2.0、LIN 2.1、LIN 2.2、LIN 2.2 A 和 ISO/DIS 17987–4 标准。LIN 是一种单线双向总线,通常用于数据传输速率高达 20 kbps 的车载网络。 TLIN1029A-Q1 旨在为 12V 应用提供支持,具有更宽的工作电压范围和额外的总线故障保护。

LIN 接收器支持高达 100 kbps 的数据传输速率,从而更快速地执行内联编程。 TLIN1029A-Q1 使用一个可降低电磁辐射 (EME) 的限流波形整形驱动器将 TXD 输入上的数据流转化为 LIN 总线信号。接收器将数据流转化为逻辑电平信号,此信号通过开漏 RXD 引脚发送到微处理器。休眠模式可实现超低电流消耗,该模式允许通过 LIN 总线或 EN 引脚实现唤醒。

空白

  • 符合面向汽车应用的 AEC-Q100(1 级)标准
  • 符合 LIN 2.0、LIN 2.1、LIN 2.2、LIN 2.2 A 和 ISO/DIS 17987–4 电气物理层 (EPL) 规格标准
  • 符合面向汽车应用的 SAE J2602-1 LIN 网络标准
  • 提供功能安全
    • 有助于进行功能安全系统设计的文档
  • 支持 12V 应用
  • LIN 传输数据速率高达 20 kbps
  • LIN 接收数据速率高达 100 kbps
  • 宽工作电源电压范围:4V 至 36V
  • 休眠模式:超低电流消耗支持以下类型的唤醒事件:
    • LIN 总线
    • 通过 EN 引脚进行的本地唤醒
  • 在 LIN 总线和 RXD 输出上实现上电和断电无干扰运行
  • 保护特性:
    • ±45V LIN 总线容错
    • VSUP 欠压保护
    • TXD 显性超时 (DTO) 保护
    • 热关断保护
    • 系统级未供电节点或接地断开失效防护。
  • 可提供具有可润湿侧翼的 SOIC (8) 和无引线 VSON (8)
ProtocolsLIN
Number of channels1
Supply voltage (V)4 to 36
Bus fault voltage (V)-45 to 45
Signaling rate (max) (Bits)20000
RatingAutomotive
SOIC (D)829.4 mm² 4.9 x 6
VSON (DRB)89 mm² 3 x 3
产品购买
  • 商品型号
  • 封装
  • 工作温度
  • 包装
  • 价格
  • 现货库存
  • 操作
10s
温馨提示:
订单商品问题请移至我的售后服务提交售后申请,其他需投诉问题可移至我的投诉提交,我们将在第一时间给您答复
返回顶部