h1_key

TI(德州仪器) TCAN1044-Q1
德州仪器 (TI) 全系列产品在线购买
  • TI(德州仪器) TCAN1044-Q1
  • TI(德州仪器) TCAN1044-Q1
  • TI(德州仪器) TCAN1044-Q1
  • TI(德州仪器) TCAN1044-Q1
  • TI(德州仪器) TCAN1044-Q1
  • TI(德州仪器) TCAN1044-Q1
立即查看
您当前的位置: 首页 > 接口 > CAN 收发器 > TCAN1044-Q1
TCAN1044-Q1

TCAN1044-Q1

正在供货

汽车类高速 CAN 收发器

产品详情
  • 说明
  • 特性
  • 参数
  • 封装 | 引脚 | 尺寸

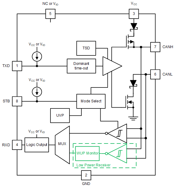
TCAN1044-Q1 是一款符合 ISO 11898-2:2016 高速 CAN 规范物理层要求的高速控制器局域网 (CAN) 收发器。

TCAN1044-Q1 收发器支持传统 CAN 和 CAN FD 网络(数据速率高达 8 兆位/秒 (Mbps))。 TCAN1044-Q1 包括通过 VIO 端子实现的内部逻辑电平转换功能,允许将收发器 I/O 直接连接到 1.8V、2.5V、3.3V 或 5V 逻辑 I/O。该收发器支持低功耗待机模式,并且可通过符合 ISO 11898-2:2016 所定义唤醒模式 (WUP) 的 CAN 来唤醒。此外, TCAN1044-Q1收发器还包括 保护和诊断功能,支持热关断 (TSD)、TXD 显性超时 (DTO)、电源欠压检测和高达 ±58V 的总线故障保护。

  • AEC-Q100 标准:符合汽车应用要求
    • 温度等级 1:–40°C 至 125°C TA
  • 符合 ISO 11898-2:2016 和 ISO 11898-5:2007 物理层标准的要求
  • 提供功能安全
    • 可帮助进行功能安全系统设计的文档
  • 支持传统 CAN 和经优化的 CAN FD 性能(数据速率为 2、5 和 8Mbps)
    • 具有较短的对称传播延迟时间,可增加时序裕量
    • 在有负载 CAN 网络中实现更快的数据速率
  • I/O 电压范围支持 1.7V 至 5.5V
    • 支持 1.8V、2.5V、3.3V 和 5V 应用
  • 保护特性:
    • 总线故障保护:±58V
    • 欠压保护
    • TXD 显性超时 (DTO)
      • 数据速率低至 9.2kbps
    • 热关断保护 (TSD)
  • 工作模式:
    • 正常模式
    • 支持远程唤醒请求功能的低功耗待机模式
  • 优化了未上电时的性能
    • 总线和逻辑引脚为高阻抗(运行总线或应用上无负载)
    • 支持热插拔:在总线和 RXD 输出上可实现上电/断电无干扰运行
  • 结温范围:–40°C 至 150°C
  • 接收器共模输入电压:±12V
  • 采用 SOIC (8)、SOT23 (8) 封装 (2.9mm x 1.60mm) 和无引线 VSON (8) 封装 (3.0mm x 3.0mm),具有改进的自动光学检查 (AOI) 功能
ProtocolsCAN, CAN FD
Number of channels1
Supply voltage (V)4.5 to 5.5
Bus fault voltage (V)-58 to 58
Signaling rate (max) (Bits)8000000
RatingAutomotive
SOIC (D)829.4 mm² 4.9 x 6
VSON (DRB)89 mm² 3 x 3
产品购买
  • 商品型号
  • 封装
  • 工作温度
  • 包装
  • 价格
  • 现货库存
  • 操作
10s
温馨提示:
订单商品问题请移至我的售后服务提交售后申请,其他需投诉问题可移至我的投诉提交,我们将在第一时间给您答复
返回顶部