h1_key

TI(德州仪器) TCAN1043H-Q1
德州仪器 (TI) 全系列产品在线购买
  • TI(德州仪器) TCAN1043H-Q1
  • TI(德州仪器) TCAN1043H-Q1
  • TI(德州仪器) TCAN1043H-Q1
  • TI(德州仪器) TCAN1043H-Q1
  • TI(德州仪器) TCAN1043H-Q1
  • TI(德州仪器) TCAN1043H-Q1
立即查看
您当前的位置: 首页 > 接口 > CAN 收发器 > TCAN1043H-Q1
TCAN1043H-Q1

TCAN1043H-Q1

正在供货

具有唤醒输入的汽车类 70V 总线故障保护 CAN FD 收发器

产品详情
  • 说明
  • 特性
  • 参数
  • 封装 | 引脚 | 尺寸

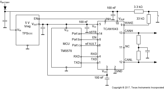
TCAN1043xx-Q1 满足 ISO 11898–2 (2016) 高速控制器局域网 (CAN) 规范的物理层要求,提供 CAN 总线和 CAN 协议控制器之间的接口。这些器件支持传统 CAN 和 CAN FD 协议,具有最高 2Mbps 的数据速率。器件型号以“G”结尾的器件专为数据速率高达 5Mbps 的 CAN FD 应用而设计。TCAN1043xx-Q1 可以(通过 INH 输出引脚)选择性地启用节点上可能存在的各种电源,从而在整个系统级别减少电池电流消耗。这使得在超低电流睡眠状态中,功率传送到除 TCAN1043xx-Q1 以外的所有系统组件,而 TCAN1043xx-Q1 则仍然处于低功耗状态,并对 CAN 总线进行监控。

在总线上检测到唤醒模式或通过 WAKE 输入请求本地唤醒时,TCAN1043xx-Q1 会通过驱动 INH 高电平的方式发起节点启动。TCAN1043xx-Q1 包括通过 V IO 端子实现的内部逻辑电平转换功能,允许直接连接到 3.3V 或 5V 控制器。该器件包含很多保护和诊断功能,包括 CAN 总线短路检测和电池连接检测。TCAN1043xx-Q1 满足 IEC 62228-3 和 J2962-2 的 ESD 和 EMC 要求,无需额外增加保护组件。

  • AEC Q100 标准:符合汽车应用要求
    • 温度等级 1:-55°C 至 125°C,T A
    • 器件 HBM 分级等级:±16kV
    • 器件 CDM 分级等级:±1500V
  • 功能安全型
    • 可提供用于功能安全系统设计的文档
  • 符合 ISO 11898-2 (2016) 的要求
  • 所有器件均支持经典 CAN 和 2Mbps CAN FD(灵活数据速率),而“G”选项支持 5Mbps
    • 具有较短的对称传播延迟时间和快速循环次数,可增加时序裕量
    • 在有负载 CAN 网络中实现更快的数据速率
  • V IO 电平转换支持 2.8V 至 5.5V 的电压范围
  • 工作模式
    • 正常模式
    • 具有 INH 输出以及本地和远程唤醒请求功能的待机模式
    • 具有 INH 输出以及本地和远程唤醒请求的低功耗睡眠模式
  • 未供电时具有无源行为
    • 总线和逻辑终端处于高阻态(运行总线或应用上无负载)
    • 支持热插拔:在总线和 RXD 输出上可实现上电和断电无干扰运行
  • 符合或超出 EMC 标准要求
    • 符合 IEC 62228-3 – 2007 标准
    • 符合 SAE J2962-2 标准
  • 保护特性
    • 总线终端的 IEC ESD 保护:±8kV
    • 总线故障保护:±58V(非 H 型号)和 ±70V(H 型号)
    • 电源终端欠压保护
    • 驱动器显性超时 (TXD DTO):数据速率低至 9.2kbps
    • 热关断保护 (TSD)
  • 接收器共模输入电压:±30V
  • 典型循环延迟:110ns
  • 结温范围为 –55°C 至 150°C
  • 采用 SOIC (14) 封装和无引线 VSON (14) 封装 (4.5mm x 3mm),具有改进的自动光学检查 (AOI) 功能
ProtocolsCAN, CAN FD
Number of channels1
Supply voltage (V)4.5 to 5.5
Bus fault voltage (V)-70 to 70
Signaling rate (max) (Bits)2000000
RatingAutomotive
SOIC (D)1451.9 mm² 8.65 x 6
VSON (DMT)1413.5 mm² 4.5 x 3
产品购买
  • 商品型号
  • 封装
  • 工作温度
  • 包装
  • 价格
  • 现货库存
  • 操作
10s
温馨提示:
订单商品问题请移至我的售后服务提交售后申请,其他需投诉问题可移至我的投诉提交,我们将在第一时间给您答复
返回顶部