h1_key

TI(德州仪器) TIOL1113
德州仪器 (TI) 全系列产品在线购买
  • TI(德州仪器) TIOL1113
  • TI(德州仪器) TIOL1113
  • TI(德州仪器) TIOL1113
  • TI(德州仪器) TIOL1113
  • TI(德州仪器) TIOL1113
  • TI(德州仪器) TIOL1113
立即查看
您当前的位置: 首页 > 接口 > IO-Link 和数字 I/O > TIOL1113
TIOL1113

TIOL1113

正在供货

具有集成浪涌保护功能和 3.3V LDO 输出的 IO-Link 器件收发器

产品详情
  • 说明
  • 特性
  • 参数
  • 封装 | 引脚 | 尺寸

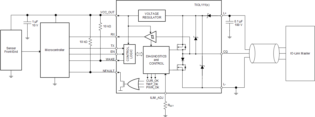
TIOL111(x) 系列收发器使用 IO-Link 接口实现工业双向点到点通信。当此器件通过一个三线制接口连接至一个 IO-Link 主器件时,主器件能够发起通信并与远程节点交换数据,而此时 TIOL111(x) 则用作一个用于通信的完整物理层。

这些器件能够承受高达 1.2kV (500Ω) 的 IEC 61000-4-5 浪涌,并具有集成反向极性保护。

只需通过一个简单的引脚可编程接口,便可轻松连接到控制器电路。输出电流限制可使用外部电阻器进行配置。

此外,它们提供了故障报告和内部保护功能,可应对欠压、过流和过热条件。

  • 7V 至 36V 电源电压
  • PNP、NPN 或 IO-Link 可配置输出
    • IEC 61131-9 COM1、COM2 和 COM3 数据速率支持
  • 在 250mA 条件下,残余电压低,为 1.75V
  • 50mA 至 350mA 可配置电流限制
  • 耐受 ±65V 瞬态电压(时间低于 100µs)
  • L+、CQ 和 L- 上具有高达 60V 的反极性保护
  • L+ 和 CQ 上有集成式 EMC 保护
    • ±16kV IEC 61000-4-2 ESD 接触放电
    • ±4kV IEC 61000-4-4 电气快速瞬变
    • ±1.2kV/500Ω IEC 61000-4-5 浪涌
  • 高达 1.5H 电感负载的快速消磁功能
  • 大电容负载驱动能力
  • < 2µA CQ 泄露电流
  • < 1.5mA 静态电源电流
  • 集成式 LDO 选项可支持高达 20mA 的电流
    • TIOL111:无 LDO
    • TIOL1113:3.3V LDO
    • TIOL1115:5V LDO
  • 过热警告和热保护
  • 远程唤醒指示灯
  • 故障指示灯
  • 扩展环境温度:-40°C 至 125°C
  • 2.5mm x 3mm 10 引脚 VSON 封装
TypeIO-Link
Supply voltage (V)7 to 36
IEC 61000-4-2 contact (±V)16000
IEC 61000-4-4 EFT (±V)4000
IEC 61000-4-5 (surge) (±V)1200
Current limit (max) (A)0.35
LDO output range (V)3.3
FeaturesConfigurable current limiter, Remote wakeup, Reverse polarity protection
Operating temperature range (°C)-40 to 125
VSON (DMW)107.5 mm² 2.5 x 3
产品购买
  • 商品型号
  • 封装
  • 工作温度
  • 包装
  • 价格
  • 现货库存
  • 操作
10s
温馨提示:
订单商品问题请移至我的售后服务提交售后申请,其他需投诉问题可移至我的投诉提交,我们将在第一时间给您答复
返回顶部