h1_key

TI(德州仪器) INA303
德州仪器 (TI) 全系列产品在线购买
  • TI(德州仪器) INA303
  • TI(德州仪器) INA303
  • TI(德州仪器) INA303
  • TI(德州仪器) INA303
  • TI(德州仪器) INA303
  • TI(德州仪器) INA303
立即查看
您当前的位置: 首页 > 放大器 > 电流检测放大器 > 模拟电流检测放大器 > INA303
INA303

INA303

正在供货

具有窗口比较器的 36V、双向、550kHz、4V/µs 高精度电流检测放大器

产品详情
  • 说明
  • 特性
  • 参数
  • 封装 | 引脚 | 尺寸

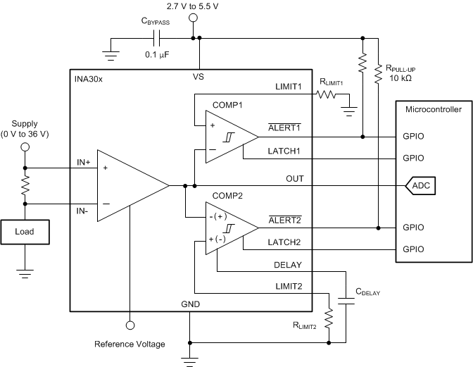
INA302 和 INA303 (INA30x) 器件具有一个高共模、双向、电流检测放大器和两个高速比较器,用于检测超出范围的电流状况。INA302 比较器配置为检测和响应过流状况。INA303 比较器在窗口配置中配置为响应过流和欠流状况。这些器件使用外部限位设置电阻器,对每个比较器设置都具有可调限位阈值范围。这些电流分流监控器可在独立于电源的 –0.1V 至 36V 共模电压范围内测量差动电压信号。

开漏极警报输出可配置为在透明模式(输出状态与输入状态保持一致)或锁存模式(警报输出在锁存复位时清除)下运行。比较器 1 的警报响应时间小于 1µs,而比较器 2 的警报响应时间通过外部电容器进行设置,范围介于 2µs 至 10s 之间。

这些器件由单个 2.7V 至 5.5V 电源供电,消耗的最大电源电流为 950µA。这些器件具有 –40°C 至 +125°C 的扩展额定工作温度范围,并且采用 14 引脚 TSSOP 封装。

  • 宽共模输入范围:–0.1V 至 +36V
  • 双比较器输出:
    • INA302:两个独立的超限警报
    • INA303:窗口比较器
    • 阈值电平单独设置
    • 比较器 1 警报响应:1µs
    • 比较器 2 可调延迟:2µs 至 10s
    • 具有独立锁存控制模式的开漏极输出
  • 高精度放大器:
    • 失调电压:30µV(最大值,A3 版本)
    • 失调电压漂移:0.5µV/°C(最大值)
    • 增益误差:0.15%(最大值,A3 版本)
    • 增益误差漂移:10ppm/°C
  • 可用放大器增益:
    • INA302A1、INA303A1:20V/V
    • INA302A2、INA303A2:50V/V
    • INA302A3、INA303A3:100V/V
Product typeAnalog output with integrated comparator
Common-mode voltage (max) (V)36
Common-mode voltage (min) (V)0
Input offset (±) (max) (µV)30, 50, 80
Input offset drift (±) (typ) (µV/°C)0.02
Voltage gain (V/V)20, 50, 100
CMRR (min) (dB)100
Bandwidth (kHz)400, 440, 550
Supply voltage (max) (V)5.5
Supply voltage (min) (V)2.7
Iq (max) (mA)1.15
Number of channels1
Comparators (#)2
Gain error (%)0.075, 0.1, 0.15
Gain error drift (±) (max) (ppm/°C)10
Slew rate (V/µs)4
FeaturesAlert Function, Bidirectional, High precision, Low-side Capable
RatingCatalog
Operating temperature range (°C)-40 to 125
TSSOP (PW)1432 mm² 5 x 6.4
产品购买
  • 商品型号
  • 封装
  • 工作温度
  • 包装
  • 价格
  • 现货库存
  • 操作
10s
温馨提示:
订单商品问题请移至我的售后服务提交售后申请,其他需投诉问题可移至我的投诉提交,我们将在第一时间给您答复
返回顶部