h1_key

TI(德州仪器) SN65LVDS822
德州仪器 (TI) 全系列产品在线购买
  • TI(德州仪器) SN65LVDS822
  • TI(德州仪器) SN65LVDS822
  • TI(德州仪器) SN65LVDS822
  • TI(德州仪器) SN65LVDS822
  • TI(德州仪器) SN65LVDS822
  • TI(德州仪器) SN65LVDS822
立即查看
您当前的位置: 首页 > 接口 > 其他接口 > SN65LVDS822
SN65LVDS822

SN65LVDS822

正在供货

Flatlink™ 低电压差分信号 (LVDS) 接收器

产品详情
  • 说明
  • 特性
  • 参数
  • 封装 | 引脚 | 尺寸

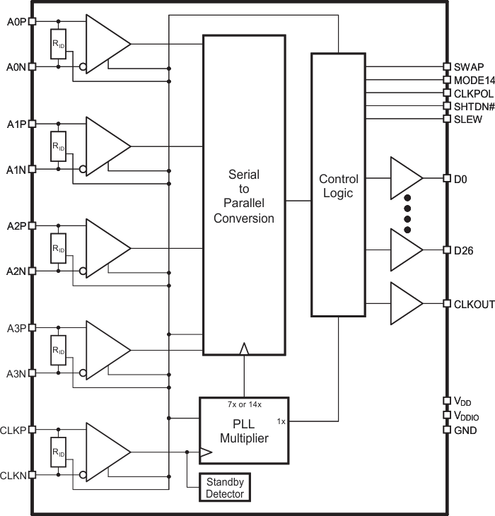
SN65LVDS822 是一种高级 Flatlink 低压差分信号 (LVDS) 接收器,采用现代化 CMOS 工艺。 该器件具有几个独特的功能,其中包括 3 个可选 CMOS 输出转换率,1.8V 至 3.3V 的 CMOS 输出电压支持,一个引脚分配交换选项,集成差分端接(可配置),一个自动低功耗模式和 4:27 和 2:27 解串化模式。 它与诸如 SN75LVDS83B、SN65LVDS93A 的 TI FlatLink™ 发送器以及符合 TIA/EIA 644-A 标准的标准工业用 LVDS 发送器兼容。

SN65LVDS822 特有一个自动低功耗待机模式,当 LVDS 时钟被禁用时激活。 此器件在将低压施加到引脚 SHTDN# 上时进入一个平均低功耗关断模式。

SN65LVDS822 采用 48 引脚 7mm x 7mm 塑料四方扁平无引线 (QFN) 封装,封装的焊球间距为 0.5mm,并且可在 –40°C 至 85°C 的工业环境温度范围内使用。

在标准 7x 模式下支持 4MHz 至 54MHz 的时钟频率范围,可与数据速率在 28Mbps 至 378Mbps 之间的 LVDS 数据一同使用。 对于 56Mbps 至 378Mbps 的 LVDS 的数据速率,此 14x 模式支持 4MHz 至 27MHz 的频率。 LVDS 时钟频率始终与 CMOS 输出时钟频率相匹配。 为了实现正常运行,在时钟线路上监视直流共模电压。 此器件的设计可支持 1/16 VGA (160 × 120) 至 1024 × 600 范围内的分辨率,每秒 60 帧,24 位彩色。

SN65LVDS822 特有一个自动低功耗待机模式,当 LVDS 时钟被禁用时激活。 此器件在将低压施加到引脚 SHTDN# 上时进入平均低功耗关断模式。 在这两个低功耗模式中,所有 CMOS 输出驱动为低电平。 所有输入引脚具有故障安全保护功能,此功能在电源电压为高值且稳定前,可防止器件损坏。

SN65LVDS822 采用 48 引脚 7mm x 7mm 塑料四方扁平无引线 (QFN) 封装,封装的焊球间距为 0.5mm,并且可在 –40°C 至 85°C 的工业环境温度范围内使用。

  • 4:27 LVDS 到 CMOS 解串器
  • 对于 160 × 120 至 1024 × 600 范围内的分辨率,像素时钟范围为 4MHz 至 54MHz
  • 具有 14x 采样的特殊 2:27 模式允许只使用 2 条数据信道
  • 具有 3 路可选 CMOS 转换率的极低电磁干扰 (EMI)
  • 支持单个 3.3V 电源;VDDIO 允许 1.8V 至 3.3V 电压范围,可提供灵活的面板支持
  • 时钟输出为上升或下降边沿
  • 针对灵活印刷电路板 (PCB) 布局布线的总线交换特性
  • 集成型可切换输入端接
  • 所有输入引脚是故障安全的;±3kV 人体模型 (HBM) 静电放电 (ESD) 保护
  • 7mm x 7mm 48 引脚超薄四方扁平无引线 (VQFN),0.5mm 间距
  • 与 TIA/EIA-644-A 发送器兼容

应用范围

  • 打印机
  • 具有一个 LCD 的装置
  • 数码照相机

All trademarks are the property of their respective owners.

ProtocolsCatalog
RatingCatalog
Operating temperature range (°C)-40 to 85
VQFN (RGZ)4849 mm² 7 x 7
产品购买
  • 商品型号
  • 封装
  • 工作温度
  • 包装
  • 价格
  • 现货库存
  • 操作
10s
温馨提示:
订单商品问题请移至我的售后服务提交售后申请,其他需投诉问题可移至我的投诉提交,我们将在第一时间给您答复
返回顶部