h1_key

TI(德州仪器) DS100MB203
德州仪器 (TI) 全系列产品在线购买
  • TI(德州仪器) DS100MB203
  • TI(德州仪器) DS100MB203
  • TI(德州仪器) DS100MB203
  • TI(德州仪器) DS100MB203
  • TI(德州仪器) DS100MB203
  • TI(德州仪器) DS100MB203
立即查看
您当前的位置: 首页 > 接口 > 以太网 IC > 以太网重定时器、转接驱动器和多路复用器缓冲器 > DS100MB203
DS100MB203

DS100MB203

正在供货

10.3Gbps 双端口多路复用器和扇出缓冲器

产品详情
  • 说明
  • 特性
  • 参数
  • 封装 | 引脚 | 尺寸

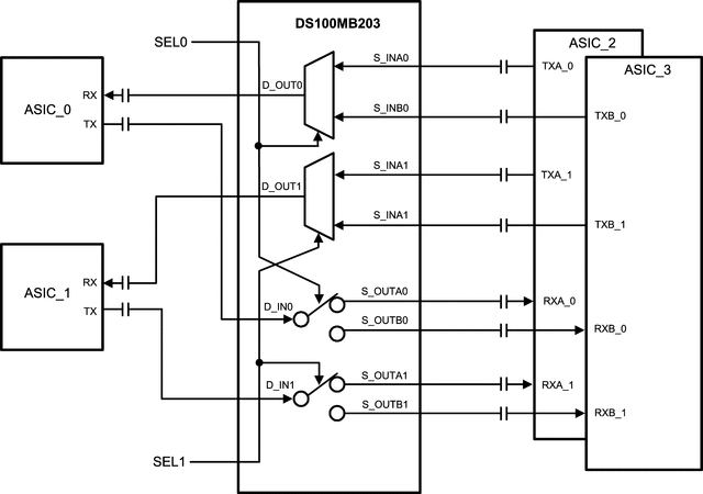
The DS100MB203 device is a dual port 2:1 multiplexer and 1:2 switch or fan-out buffer with signal conditioning suitable for 10GE, 10G-KR (802.3ap), Fibre Channel, PCIe, Infiniband, SATA3/SAS2 and other high-speed bus applications with data rates up to 10.3125 Gbps.

The continuous time linear equalizer (CTLE) of the receiver provides necessary boost to compensate up to 40” FR-4 or 10m cable (AWG-24) at 10.3125 Gbps - This on-chip feature eliminates the need for external signal conditioners. The transmitter features a programmable amplitude voltage levels to be selectable from 600 mVp-p to 1300 mVp-p and De-Emphasis of up to 12 dB.

The DS100MB203 can be configured to support PCIe, SAS/SATA, 10G-KR or other signaling protocols. When operating in 10G-KR and PCIe Gen-3 mode, the DS100MB203 transparently allows the host controller and the end point to optimize the full link and negotiate transmit equalizer coefficients. This seamless management of the link training protocol ensures system level interoperability with minimum latency.

The programmable settings can be applied through pin settings, SMBus (I2C) protocol or loaded directly from an external EEPROM. When operating in the EEPROM mode, the configuration information is automatically loaded on power up, which eliminates the need for an external microprocessor or software driver.

  • 10.3125 Gbps Dual Lane 2:1 Mux, 1:2 Switch or
    Fan-Out
  • Low 390 mW Total Power (Typical)
  • Advanced Signal Conditioning Features:
    • Receive Equalization Up to 36 dB at 5 GHz
    • Transmit De-Emphasis Up to –12 dB
    • Transmit Output Voltage Control: 600 mV to
      1300 mV
  • Programmable Through Pin Selection, EEPROM
    or SMBus Interface
  • Selectable 2.5-V or 3.3-V Supply Voltage
  • –40°C to 85°C Operating Temperature Range
TypeMux Buffer
Number of channels4
Input compatibilityAC-coupling
Speed (max) (Gbps)10.3125
Protocols10G-SR/LR, 40G-SR4/LR4, CPRI, Fibre Channel, General purpose, Infiniband, Interlaken, OBSAI, PCIe1, PCIe2, PCIe3, sRIO
Operating temperature range (°C)-40 to 85
WQFN (NJY)5455 mm² 10 x 5.5
产品购买
  • 商品型号
  • 封装
  • 工作温度
  • 包装
  • 价格
  • 现货库存
  • 操作
10s
温馨提示:
订单商品问题请移至我的售后服务提交售后申请,其他需投诉问题可移至我的投诉提交,我们将在第一时间给您答复
返回顶部