h1_key

TI(德州仪器) TPD12S016
德州仪器 (TI) 全系列产品在线购买
  • TI(德州仪器) TPD12S016
  • TI(德州仪器) TPD12S016
  • TI(德州仪器) TPD12S016
  • TI(德州仪器) TPD12S016
  • TI(德州仪器) TPD12S016
  • TI(德州仪器) TPD12S016
立即查看
您当前的位置: 首页 > 接口 > HDMI、DisplayPort 和 MIPI IC > TPD12S016
TPD12S016

TPD12S016

正在供货

适用于便携式应用的超值系列 HDMI 配套芯片

产品详情
  • 说明
  • 特性
  • 参数
  • 封装 | 引脚 | 尺寸

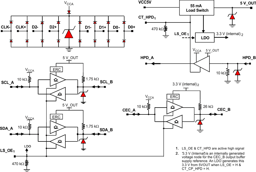
TPD12S016 是一款单芯片高清多媒体接口 (HDMI) 器件,具有自动方向感应 I2C 电压电平转换缓冲器、负载开关和集成式低电容高速静电放电 (ESD) 瞬态电压抑制 (TVS) 保护二极管。通过 55mA 限流 5V 输出 (5V_OUT) 为 HDMI 电力线供电。5V_OUT 和热插拔检测 (HPD) 电路的控制与 LS_OE 控制信号无关,其通过 CT_HPD 引脚进行控制,使得在启用 HDMI 链路前即可激活检测方案(5V_OUT 和 HPD)。SDA、SCL 和 CEC 线路上拉到 A 侧的 VCCA。在 B 侧,CEC_B 引脚上拉到内部 3.3V 电源轨,SCL_B 和 SDA_B 均上拉到 5V 电源轨 (5V_OUT)。SCL 和 SDA 引脚满足 I2C 规范,可驱动高达 750pF 电容负载,超出了 HDMI 1.4 规范。HPD_B 端口配有毛刺脉冲滤波器,可在插入 HDMI 连接器时避免由插座跳起引起的错误检测。TPD12S016 的 5V_OUT 引脚具有反向电流阻断功能。系统断电时,SCL_B、SDA_B 和 CEC_B 引脚也具有反向电流阻断功能。

  • 符合 HDMI 兼容性测试,无需任何外部组件
  • IEC 61000-4-2 静电放电 (ESD) 保护
    • ±8kV 接触放电
  • 支持高清多媒体接口 (HDMI) 1.4 数据速率
  • 与 D 类和 C 类引脚映射相匹配
  • 采用超低差分电容匹配 (0.05pF) 为四个差分对提供 8 通道 ESD 保护
  • HDMI 5V_OUT 引脚上具有 55mA 电流限制的片上负载开关
  • 自动方向感应 I2C 电平转换器,采用单触发电路驱动长 HDMI 电缆(750pF 负载)
  • HDMI 连接器侧端口具有反向驱动保护
  • 遵照 HDMI 规范集成上拉和下拉电阻
  • 采用节约空间的 24 引脚 RKT 封装和 24 引脚 TSSOP 封装

应用范围

  • 手机
  • 电子书
  • 便携式媒体播放器
  • 机顶盒

All trademarks are the property of their respective owners.

TypeHDMI Companion
ProtocolsHDMI
RatingCatalog
Number of channels12
Supply voltage (V)3.3, 5
Operating temperature range (°C)-40 to 85
TSSOP (PW)2449.92 mm² 7.8 x 6.4
UQFN (RKT)248 mm² 4 x 2
产品购买
  • 商品型号
  • 封装
  • 工作温度
  • 包装
  • 价格
  • 现货库存
  • 操作
10s
温馨提示:
订单商品问题请移至我的售后服务提交售后申请,其他需投诉问题可移至我的投诉提交,我们将在第一时间给您答复
返回顶部