h1_key

TI(德州仪器) LMH0356
德州仪器 (TI) 全系列产品在线购买
  • TI(德州仪器) LMH0356
  • TI(德州仪器) LMH0356
  • TI(德州仪器) LMH0356
  • TI(德州仪器) LMH0356
  • TI(德州仪器) LMH0356
  • TI(德州仪器) LMH0356
立即查看
您当前的位置: 首页 > 接口 > 串行数字接口 (SDI) IC > LMH0356
LMH0356

LMH0356

正在供货

具有 4:1 输入多路复用器和 FR4 均衡器的 3G HD/SD SDI 时钟恢复器

产品详情
  • 说明
  • 特性
  • 参数
  • 封装 | 引脚 | 尺寸

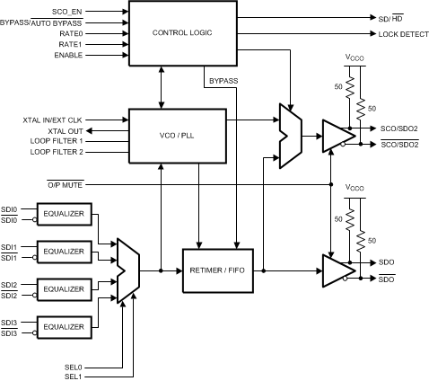
The LMH0356 3-Gbps HD/SD SDI Reclocker with 4:1 Input Mux and FR4 EQs retimes serial digital video data conforming to the SMPTE ST-424, ST-292, and ST-259 standards. The LMH0356 operates at serial data rates of 270 Mbps, 1.483 Gbps, 1.485 Gbps, 2.967 Gbps, and 2.97 Gbps. The LMH0356 supports DVB-ASI operation at 270 Mbps. The LMH0356 includes an integrated 4:1 input multiplexer for selecting one of four input data streams for retiming. In addition, the four inputs of the LMH0356 each have an FR4 equalizer capable of equalizing 0 to 30 inches of FR4 trace length.

The LMH0356 automatically detects the incoming data rate and adjusts itself to retime the incoming data to suppress accumulated jitter. The LMH0356 recovers the serial data-rate clock and optionally provides it as an output. The LMH0356 has two differential serial data outputs; the second output may be selected as a low-jitter, data-rate clock output. Controls and indicators are: serial clock or second serial data output select, manual rate select input, SD/HD rate indicator output, lock detect output, auto/manual data bypass, output mute, and device enable. The serial data inputs, outputs, and serial clock outputs are differential LVPECL compatible. The CML serial data and serial clock outputs are suitable for driving 100-Ω differentially terminated networks. The control logic inputs and outputs are LVCMOS compatible.

The LMH0356 is powered from a single 3.3-V supply. Power dissipation is typically 430 mW. The device is available in two space-saving packages: a 7-mm × 7-mm, 48-pin WQFN and even more space-efficient 5-mm × 5-mm, 40-pin WQFN package.

  • Supports SMPTE ST-424, ST-292, and ST-259
    Serial Digital Video Standards
  • Supports 270-Mbps, 1.483-Gbps, 1.485-Gbps,
    2.967-Gbps, and 2.97-Gbps Serial Data Rate
    Operation
  • Supports DVB-ASI at 270 Mbps
  • Single 3.3-V Supply Operation
  • 430-mW Typical Power Consumption
  • Integrated 4:1 Multiplexed Input
  • 0 to 30-inch FR4 Equalizer on Each Multiplexed
    Input
  • Two Differential, Reclocked Outputs
  • Choice of Second Reclocked Output or
    Recovered Clock Output
  • Single 27-MHz External Crystal or Reference
    Clock Input
  • Manual Rate Select Input
  • SD/HD Operating Rate Indicator Output
  • Lock Detect Indicator Output
  • Output Mute Function for Data and Clock
  • Auto/Manual Reclocker Bypass
  • Power Saver Mode With Device Power-Down
    Control (10-mW Typical Power Consumption in
    Disabled State)
  • Differential LVPECL-Compatible Serial
    Data Inputs and Outputs
  • LVCMOS Control Inputs and Indicator Outputs
  • 48-Pin WQFN or 40-Pin WQFN Package
  • Industrial Temperature Range: –40°C to 85°C
  • 48-Pin WQFN Version Footprint-Compatible with
    the LMH0056 and LMH0036
FunctionReclocker
Supply voltage (V)3.3
Power consumption (mW)430
Data rate (max) (Mbps)2970
Control interfacePin, SMBus
Operating temperature range (°C)-40 to 85
WQFN (RHS)4849 mm² 7 x 7
WQFN (RSB)4025 mm² 5 x 5
产品购买
  • 商品型号
  • 封装
  • 工作温度
  • 包装
  • 价格
  • 现货库存
  • 操作
10s
温馨提示:
订单商品问题请移至我的售后服务提交售后申请,其他需投诉问题可移至我的投诉提交,我们将在第一时间给您答复
返回顶部