h1_key

TI(德州仪器) DRV2700
德州仪器 (TI) 全系列产品在线购买
  • TI(德州仪器) DRV2700
  • TI(德州仪器) DRV2700
  • TI(德州仪器) DRV2700
  • TI(德州仪器) DRV2700
  • TI(德州仪器) DRV2700
  • TI(德州仪器) DRV2700
立即查看
您当前的位置: 首页 > 电机驱动器 > 传动器驱动器 > 压电式驱动器 > DRV2700
DRV2700

DRV2700

正在供货

采用 QFN 封装且具有集成式 105V 升压转换器的工业压电式驱动器

产品详情
  • 说明
  • 特性
  • 参数
  • 封装 | 引脚 | 尺寸

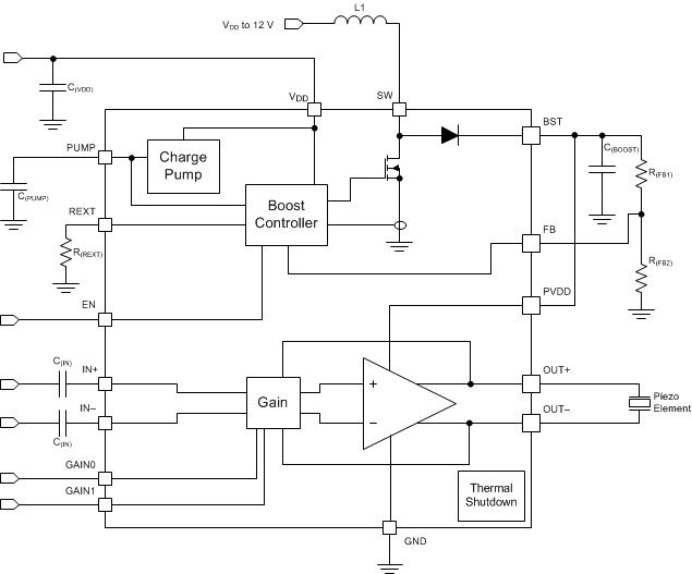
DRV2700 器件是一款单芯片压电式驱动器,此驱动器具有集成的 105V 升压开关、集成型功率二极管以及集成的全差分放大器。这款多用途器件能够驱动高压和低压压电负载。输入信号既可以是差分信号,也可以是单端信号,而且交流或直流耦合均支持。 DRV2700 器件支持四种 GPIO 控制的增益:28.8dB、34.8dB、38.4dB 和 40.7dB。

升压电压通过两个外部电阻进行设置。施加到开关引脚 (SW) 和 VDD 引脚的电压已被标出以支持独立电池。升压电流限值可通过 R(REXT) 电阻进行编程。此升压转化器架构允许用户针对基于所需性能要求的给定电感器来优化 DRV2700 电路。此外,该升压转换器基于滞后架构,可最大程度降低开关损耗,从而提高效率。

DRV2700 器件的启动时间典型值为 1.5ms,从快速退出休眠模式方面来讲是一款理想的压电式驱动器。该器件具有热过载保护,可在过驱动时免遭损坏。

  • 100V 升压或 1kV 反激配置
  • 采用升压 + 放大器配置的 ±100V 压电驱动器
    • 4 种可通过 GPIO 调节的增益
    • 差分或单端输出
    • 低压控制
    • 交流和直流输出控制
  • 采用反激配置的 0 至 1kV 压电驱动器
    • 低压控制
    • 交流和直流输出控制
  • 集成升压或反激转换器
    • 可调节的电流限制
    • 集成功率场效应晶体管 (FET) 和二极管
  • 快速启动时间:1.5ms
  • 宽电源电压范围:3.3V 至 5.5V
  • 4mm x 4mm 超薄四方扁平无引线 (VQFN) 封装
  • 1.8V 兼容数字引脚
  • 过热保护
Haptic actuator typePiezo
Input signalAnalog, PWM
Vs (min) (V)3
Vs (max) (V)5.5
Vout (max) (V)200
Peak-to-peak output voltage (max) (V)200
Iq (typ) (mA)24
Shutdown current (ISD) (µA)13
Startup time (ms)1.5
Operating temperature range (°C)-40 to 85
RatingCatalog
VQFN (RGP)2016 mm² 4 x 4
产品购买
  • 商品型号
  • 封装
  • 工作温度
  • 包装
  • 价格
  • 现货库存
  • 操作
10s
温馨提示:
订单商品问题请移至我的售后服务提交售后申请,其他需投诉问题可移至我的投诉提交,我们将在第一时间给您答复
返回顶部