h1_key

TI(德州仪器) LM5169-Q1
德州仪器 (TI) 全系列产品在线购买
  • TI(德州仪器) LM5169-Q1
  • TI(德州仪器) LM5169-Q1
  • TI(德州仪器) LM5169-Q1
  • TI(德州仪器) LM5169-Q1
  • TI(德州仪器) LM5169-Q1
  • TI(德州仪器) LM5169-Q1
立即查看
您当前的位置: 首页 > 电源管理 > 直流/直流开关稳压器 > 降压稳压器 > LM5169-Q1
LM5169-Q1

LM5169-Q1

正在供货

具有 Fly-Buck™ 能力的汽车类 6V 至 120V 宽输入电压、650mA 直流/直流转换器

产品详情
  • 说明
  • 特性
  • 参数
  • 封装 | 引脚 | 尺寸

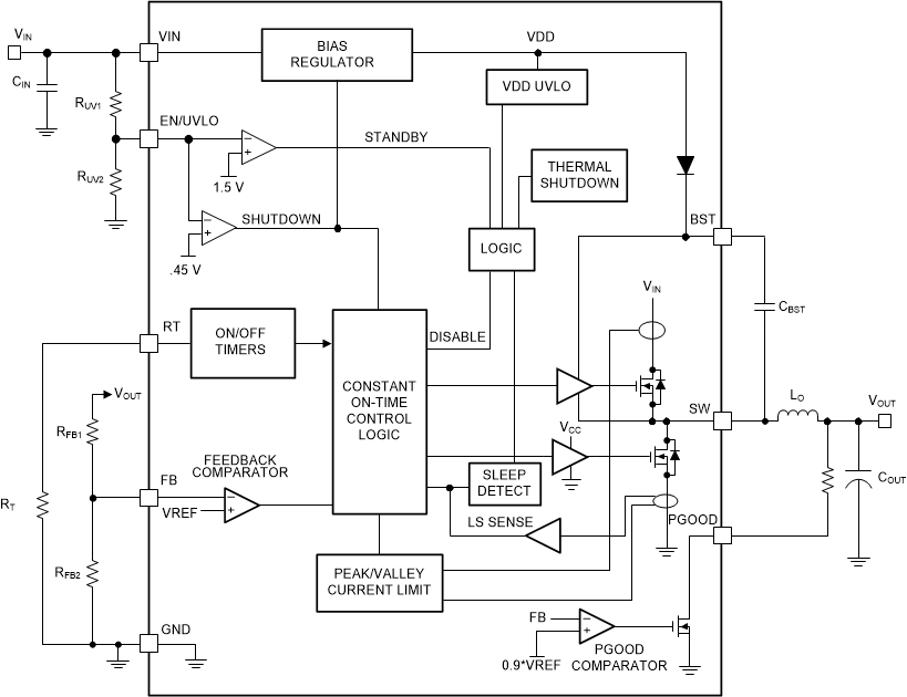
LM5169 -Q1 和 LM5168 -Q1 同步降压转换器用于在宽输入电压范围内进行调节,从而更大限度地减少对外部浪涌抑制元件的需求。50ns 的最短可控导通时间有助于实现较大的降压转换比,支持从 48V 标称输入到低电压轨的直接降压转换,从而降低系统的复杂性并减少解决方案成本。LM516x -Q1 在输入电压突降至 6V 时,能够根据需要以接近 100% 的占空比工作,非常适合具有宽输入电源电压范围的工业和高电芯数电池包应用。

凭借集成式高侧和低侧功率 MOSFET,LM5169 -Q1 可提供高达 0.65A 的输出电流,LM5168 -Q1 可提供高达 0.3A 的输出电流。恒定导通时间 (COT) 控制架构可提供几乎恒定的开关频率,具有出色的负载和线路瞬态响应。LM516x -Q1 能够以 FPWM 或自动模式运行。FPWM 模式在整个负载范围内实现强制 CCM 运行,支持隔离式 Fly-Buck 转换器应用。自动模式可实现超低 IQ 和二极管仿真模式运行,从而在轻负载下实现高效率。

  • 符合面向汽车应用的 AEC-Q100 标准
    • 器件温度等级 1:–40°C 至 +125°C 的环境温度范围
  • 专为在严苛的应用中实现可靠性而设计
    • 6V 至 120V 的宽输入电压范围
    • 结温范围:–40°C 至 +150°C
    • 固定 3ms 内部软启动计时器
    • 峰值和谷值电流限制保护
    • 输入 UVLO 和热关断保护
  • 适用于可扩展的汽车 HEV/EV 电源
    • 最短导通时间和关闭时间低至 50ns
    • 高达 1MHz 的可调节开关频率
    • 可实现高轻负载效率的二极管仿真
    • 自动模式下具有低静态电流 (< 10µA)
    • FPWM 模式支持 Fly-Buck 转换器功能
    • 3µA 关断静态电流
    • 与 LM5164-Q1、LM5163-Q1、LM5017、LM5013-Q1 和 LM34927 引脚对引脚兼容
  • 通过集成技术减小解决方案尺寸,降低成本
    • COT 模式控制架构
    • 集成式 1.9Ω NFET 降压开关
    • 集成 0.71Ω NFET 同步整流器
    • 1.2V 内部电压基准
    • 无环路补偿组件
    • 内部 VCC 偏置稳压器和自举二极管
    • 开漏电源正常状态指示器
    • SOIC PowerPAD™ 集成电路封装
Vin (min) (V)6
Vin (max) (V)120
Vout (min) (V)1.2
Vout (max) (V)90
Iout (max) (A)0.65
Iq (typ) (mA)0.01
Switching frequency (min) (kHz)100
Switching frequency (max) (kHz)1000
FeaturesEnable, Forced PWM, Light Load Efficiency, Over Current Protection, Power good, Soft Start Fixed, Synchronous Rectification, UVLO adjustable
Operating temperature range (°C)-40 to 150
RatingAutomotive
TI functional safety categoryFunctional Safety-Capable
Regulated outputs (#)1
Control modeConstant on-time (COT)
Duty cycle (max) (%)99
TypeConverter
HSOIC (DDA)829.4 mm² 4.9 x 6
产品购买
  • 商品型号
  • 封装
  • 工作温度
  • 包装
  • 价格
  • 现货库存
  • 操作

很抱歉,暂时无法提供与“LM5169-Q1”系列相匹配的产品,您可以联系专属客服快速找货或在现货搜索框中重新搜索。

10s
温馨提示:
订单商品问题请移至我的售后服务提交售后申请,其他需投诉问题可移至我的投诉提交,我们将在第一时间给您答复
返回顶部