h1_key

TI(德州仪器) LM5181-Q1
德州仪器 (TI) 全系列产品在线购买
  • TI(德州仪器) LM5181-Q1
  • TI(德州仪器) LM5181-Q1
  • TI(德州仪器) LM5181-Q1
  • TI(德州仪器) LM5181-Q1
  • TI(德州仪器) LM5181-Q1
  • TI(德州仪器) LM5181-Q1
立即查看
您当前的位置: 首页 > 电源管理 > 交流/直流和隔离式直流/直流开关稳压器 > 隔离式 DC/DC 转换器 > LM5181-Q1
LM5181-Q1

LM5181-Q1

正在供货

具有 100V、0.75A 集成式 MOSFET 的汽车类 65V 输入电压非光电反激式直流/直流转换器

产品详情
  • 说明
  • 特性
  • 参数
  • 封装 | 引脚 | 尺寸

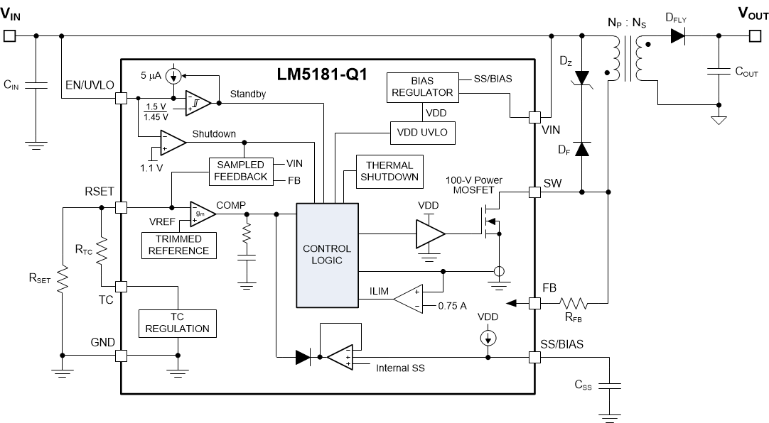
LM5181-Q1 是一款初级侧稳压 (PSR) 反激式转换器,在 4.5V 至 65V 的宽输入范围内具有高效率。隔离输出电压采样自初级侧反激式电压,因此,无需使用光耦合器、电压基准或变压器的第三绕组进行输出电压稳压。

凭借高度的集成性,可实现简单可靠的高密度设计,其中只有一个组件穿过隔离层。通过采用边界导电模式 (BCM) 开关,可实现紧凑的磁解决方案以及优于 ±1.5% 的负载和线路调节性能。集成的 100V 功率 MOSFET 能够提供高达 4W 的输出功率并提高应对线路瞬变的余量。

LM5181-Q1 转换器符合汽车 AEC-Q100 1 级标准,并且采用引脚间距为 0.8mm 且具有可湿性侧面的 8 引脚 WSON 封装。

LM5181-Q1 反激式转换器简化了隔离式直流/直流电源的实现,且可通过可选 功能 优化目标终端设备的性能。该器件通过一个电阻器来设置输出电压,同时使用可选的电阻器通过抵消反激式二极管的压降热系数来提高输出电压精度。其他 功能 包括内部固定或外部可编程软启动、可实现更高效率的可选偏置电源连接、用于可调节线路 UVLO 的精密使能输入(带迟滞功能)、间断模式过载保护和带自动恢复功能的热关断保护。

  • 符合面向汽车 应用的 AEC-Q100 标准
    • 器件温度等级 1:-40℃ 至 125℃ 的环境温度范围
  • 提供功能安全
    • 可帮助进行功能安全系统设计的可用文档
  • 专为可靠耐用的应用 设计
    • 4.5V 至 65V 的宽输入电压范围,启动后的工作电压低至 3.5V
    • 稳定可靠的解决方案,只有一个组件穿过隔离层
    • ±1.5% 的总输出稳压精度
    • 可选 VOUT 温度补偿
    • 6ms 内部或可编程软启动
    • 输入 UVLO 和热关断保护
    • 断续模式过流故障保护
    • 具有 –40°C 至 +150°C 的结温范围
  • 通过集成技术减小解决方案尺寸,降低成本
    • 集成 100V、0.4Ω 功率 MOSFET
    • 无需光耦合器或变压器辅助绕组即可进行 VOUT 稳压
    • 内部环路补偿
  • 高效率 PSR 反激运行
    • MOSFET 在 BCM 模式下实现准谐振关断
    • 低输入静态电流
    • 具有用于提升效率的外部偏置选项
    • 具有单输出和多输出实施手段
  • 使用 WEBENCH® 电源设计器创建定制稳压器设计
  • 超低的 EMI 传导和辐射信号
    • 软开关可避免二极管反向恢复
    • 根据标准要求进行了优化CISPR 25 5 类
Device typeConverters
TopologyPSR flyback
Vin (min) (V)4.5
Vin (max) (V)65
Iout (max) (A)0.75
FeaturesEnable, Integrated Switch, Light load efficiency, Pre-bias soft start, UVLO adjustable
Operating temperature range (°C)-40 to 150
Regulated outputs (#)1
TI functional safety categoryFunctional Safety-Capable
Control modePeak current mode
RatingAutomotive
WSON (NGU)816 mm² 4 x 4
产品购买
  • 商品型号
  • 封装
  • 工作温度
  • 包装
  • 价格
  • 现货库存
  • 操作
10s
温馨提示:
订单商品问题请移至我的售后服务提交售后申请,其他需投诉问题可移至我的投诉提交,我们将在第一时间给您答复
返回顶部